箱包品类出海指南
527人已读
...
读懂全球箱包趋势,掌握从选品到出海的完整打法
收藏 (307
指南详情
一、全球箱包市场概览
二、海外重点市场规模与机会
三、主流电商平台解析
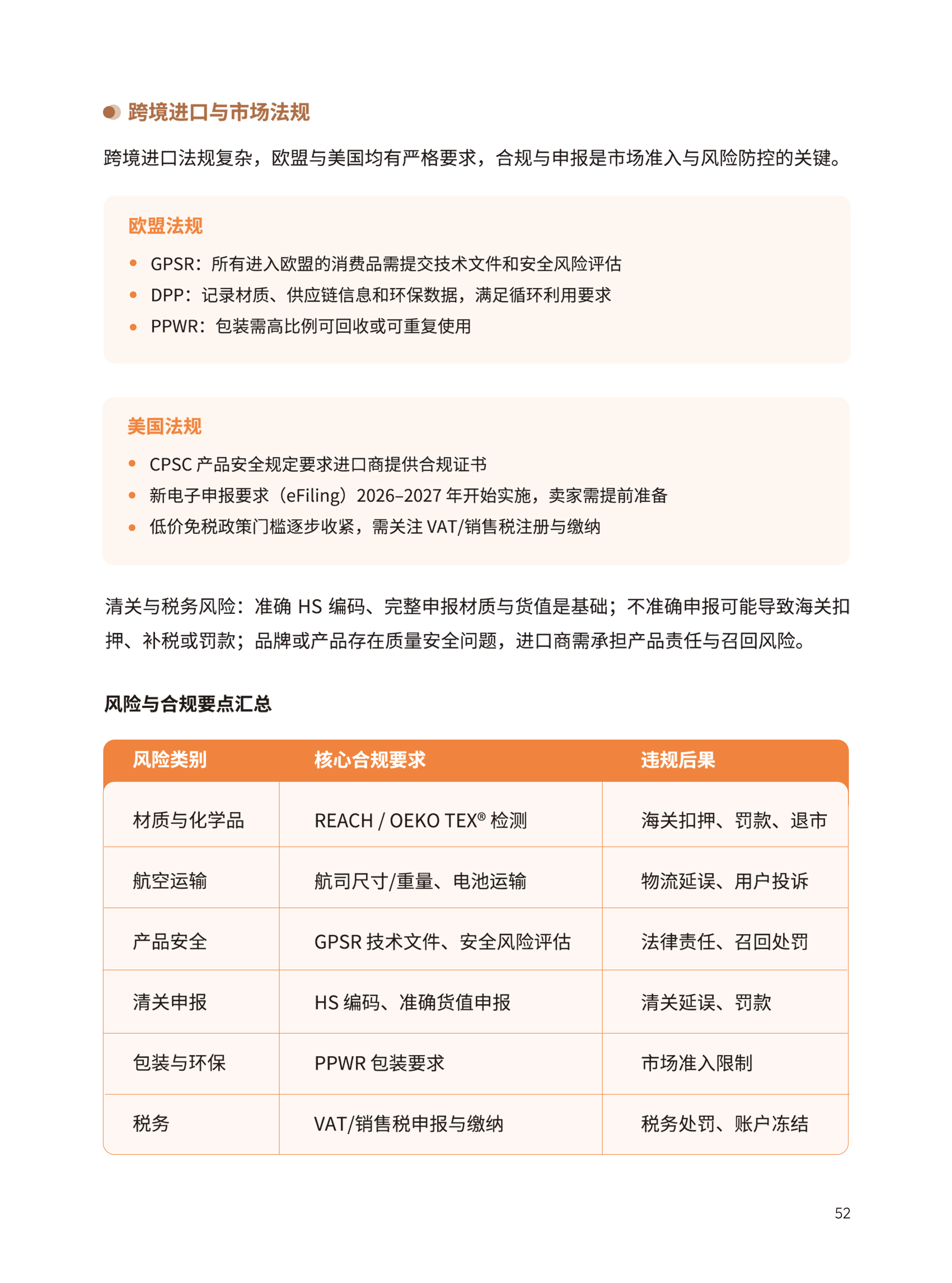
四、出海风险与合规指南
完善信息,查看完整版指南
已有527人解锁全文
解锁全文
评价
发表评价
目录导航
一、全球箱包市场概览
二、海外重点市场规模与机会
三、主流电商平台解析
四、出海风险与合规指南
联系作者
与作者进一步交流
品类最新情报
查看更多
月销10000+!慢食玩具走俏亚马逊,功能融合成新爆款密码
宠物用品迈向“高价值感”时代,当前宠物主越来越倾向于“花小钱办大事”。近日,一款集慢食、益智、互动于一体的慢食玩具在亚马逊美国站热度攀升,近30天售出超万件,位列慢食盆类目BSR榜单第二。
2025-11-03
特朗普宣布对中国加征100%关税,11月1日生效!
当地时间10月10日,美国总统特朗普在在社交平台Truth Social上宣布,自11月1日起美国将对中国商品加征100%的额外关税,同时对“所有关键软件”实施出口管制。 本次美国加征关税的导火索是中国对稀土相关物项实施的出口管制。特朗普在社交媒体上称中国的稀土出口限制“极其激进”,并决定采取报复性措施。此次贸易紧张局势升级前,中美贸易关系经历了多次反复。今年5月,中美在日内瓦经贸会谈中达成共识,美方暂停对中国商品加征24%的关税。8月双方在斯德哥尔摩会谈后同意继续暂停高额关税,这一暂停原定持续到11月10日。 此次新增100%关税后,中国出口到美国的小包关税负担将变得极其沉重。卖家需密切关注11月1日关税措施的具体执行情况,提前做好供应链调整准备,以应对即将到来的巨大变化。
2025-10-11
狂揽80万刀!TikTok美区“懒人包装”揭秘节日季流量密码
近日,TikTok美国站上一款礼品包装袋销量暴涨,近一周售出1.46万件,单日最高销量突破4300件,自8月底上架以来拿下了近80万美元的销售额。
2025-10-10
留言想要的指南
由您决定下1份指南
提交
307
0
评价
发表看法0
收藏成功
你可以在我的收藏中查看所有的收藏