
说起中东,很多人脑海里浮现的都是香车美女,黄金沙漠。
总结就是四个字--富得流油!
而亚马逊作为全球钞票搬运机,自然不可能放过中东这块肥肉。
亚马逊于2017年收购中东电商平台SOUQ正式合并成为中东站!
(在此之前,SOUQ的月浏览量超过7000万次/月,为买家提供超过1000万种选品。)
作为有钱的新兴市场,亚马逊把目标主要对准了中东主要的两大国家,阿联酋跟沙特!
全称为阿拉伯联合酋长国。是由阿布扎比、沙迦、迪拜、阿治曼、富查伊拉、乌姆盖万、哈伊马角七个酋长国组成的邦联制君主国。
人均GDP近7万美元,约为中国人均GDP的七倍,均可支配收入非常高高。阿联酋拥有全球位居前列的智能手机覆盖率。67%的线上消费者通过移动端购买,阿联酋的网络渗透率为91%(中国的网络渗透率为59.6%),社交媒体渗透率高达99%。
全称沙特阿拉伯王国,人口为3370万,GDP达到7825亿美元。消费主力年轻化,近一半为30岁以下人群,近90%的沙特家庭可使用互联网。据统计,超越80%的沙特人口具有智能手机,简直比是全球平均水平多出一倍。据Statista数据,2019年该国电商市场规模为71.41亿美元,将以9.5%的复合年均增长率增长,到2023年将达102.66亿美元,电商用户将达2490万人。
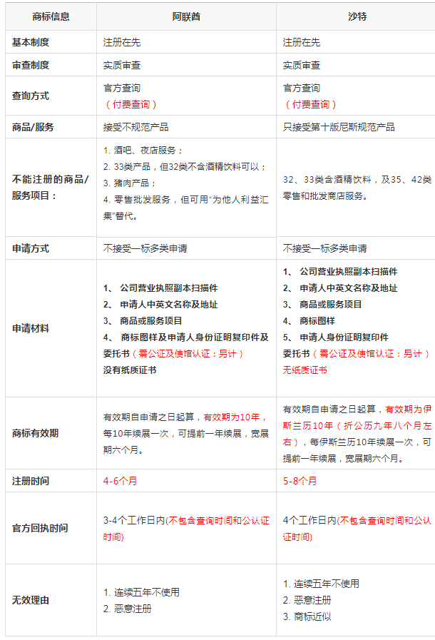
而想要在这两个市场拥有一席之地,商标是必不可少的掘金武器,作为世界上最有钱的地区,其商标的含金量也是杠杠的!接下来小编就跟大家仔细介绍下,阿联酋商标及沙特商标的特点!
知识拓展
阿联酋于1996年9月19日加入巴黎公约,目前接受第11版尼斯分类中的商品与服务。
沙特阿拉伯也是巴黎公约的成员国,目前只接受第10版尼斯分类中的商品与服务。
《保护工业产权巴黎公约》(Paris Convention for the Protection of Industrial Property)简称《巴黎公约》,于1883年3月20日在巴黎签订,1884年7月7日生效。巴黎公约的保护范围是工业产权。包括发明专利权、实用新型、工业品外观设计、商标权、服务标记、厂商名称、货物标记或原产地名称以及制止不正当竞争等。巴黎公约的基本目的是保证一成员国的工业产权在所有其他成员国都得到保护,1985年3月19日中国成为该公约成员国。
也就是我们经常说的,第几类商标,全称《商标注册用商品和服务国际分类》(尼斯分类)是根据1957年6月15日由尼斯外交会议达成的一项协定(尼斯协定)制定的。尼斯协定的每个成员国有义务在商标注册中使用尼斯分类,并需要在相关文件中注明商品或服务的相关类别,我国于1994年加入尼斯协定。
好了,今天的学习时间就到这里,对于亚马逊有钱的新兴市场,相信很多卖家已经在摩拳擦掌,但是掘金任何一个新兴市场的前提,都是要提前做好知识产权布局。
以上内容属作者个人观点,不代表雨果网立场!本文经原作者授权转载,转载需经原作者授权同意。