已收藏,可在 我的资料库 中查看
关注作者
您可能还需要
独立站
DTC出海启航盛典
立即报名
加入社群
独立站近期活动
选品
上海API情趣展·雨果跨境探展
立即报名
活动咨询
近期产业带活动
查看更多>>
AI
养龙虾不如养骡子
立即报名
加入社群
近期活动
查看更多>

Facebook游戏全球发布实用策略

在游戏全球发布过程中,选择投放地点、测试游戏功能、收集留存和变现数据……每一步都非常重要。

Facebook游戏全球发布实用策略

在游戏全球发布过程中,选择投放地点、测试游戏功能、收集留存和变现数据……每一步都非常重要。下面我们将结合Facebook官方数据,为你解读游戏全球发布策略,让你“步步为营”,更有效地获取全球玩家!

理想的游戏生命周期

Facebook游戏全球发布实用策略

Facebook上移动游戏的理想进程

手游的发布基本可以分为测试-大推-稳定-增长”四个阶段,每个阶段有不同的策略。理想情况下,营销支出与营收的趋势如上图所示。我们所要讲解的是前两个阶段,为游戏创造最大营收搭建良好的基础。

从试发布阶段采用测试与学习的策略,藉此在全球发布阶段以最低的CPI和最有效率的方式将游戏用户规模化,然后将焦点转移至用户的质量,最终到老手回流广告,来维持与增长营收。

在进程的每一个阶段都要关注四个战略核心:创意、定位、优化/竞价、衡量。确保这些领域做对,对于游戏发布成功尤为重要。

Facebook游戏全球发布实用策略

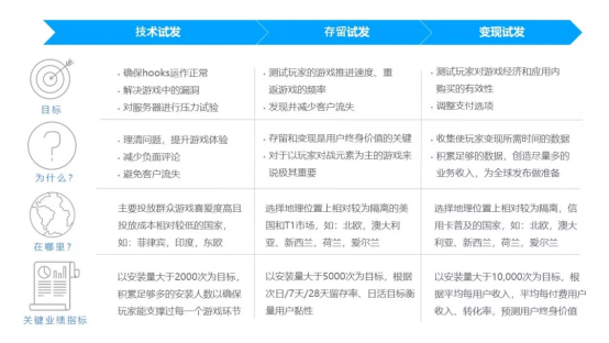
试行发布

从游戏产出完成到全球发布之间的阶段,是所谓的试行发布,分为三个阶段:技术试发、存留试发和变现试发。

Facebook游戏全球发布实用策略

技术试发阶段,正确设置购买事件和购买事件价格是最重要的一步。

在发布之前需要完全做对以下几项:

· 确保设置正确的币值和价格

· 在单一资源上设置每个应用事件(MMP或FB SDK择一),切勿重复

· 设置其他非购买性事件来建立自定义受众

· 飞书互动一起复查所有设置

变现试发阶段,应该为账户结构简化做准备:

· 每个游戏配备一个广告账户,最多两个(针对不同的OS而言)

· 使用广告系列预算优化功能CBO

· 使用大规模受众(AEO建议200万受众,VO建议400万受众,超过2000万受众更好)

· 避免受众重叠

· 不要只为了创意更新创建新广告系列

在全球发布前,还要尝试添加首选语言,根据营收高低建议先添加营收高的1级语言区域,然后是2级和3级。

Facebook游戏全球发布实用策略

最后,还需核对以下问题:

· 对第1、7、30天的存留率感到满意

· 玩家正在转换为付费玩家(较高的每个用户平均收入)

· 已经解决和修正被报告的漏洞

· 有足够的内容以维持玩家参与度,防止玩家流失

· 服务器能承受全球发行的负荷

全球发布

测试期所有步骤都确认无误后,就可以开始全球发布了。游戏的全球发布涉及衡量、优化/竞价、定位、创意、版位等几个方面,下面将逐一介绍。

1、衡量

首先建立“发布专案”。

Facebook游戏全球发布实用策略

中重度游戏于发布首四周内的每周平均开销分布

Facebook数据显示,多数广告主会在第一周投入一半的发布预算。由于新游戏在发布时,会有极大的成本与速度优势获得成效,因此集中在第一周可以让成果最大化。

2、优化/竞价

大力发展MAI并快速逐步实现价值产品

Facebook游戏全球发布实用策略

发布后首4周,优化快速从MAI转向AEO与VO

Facebook上新游戏有红利期,因此大多数广告主会选择尽早使用AEO事件优化与VO。

在美国和一级市场进行试行发布

Facebook游戏全球发布实用策略

据统计,在全球发布选择市场的时候,超过29%的角色扮演和36%的策略游戏会选择美国作为先发市场,其次是欧美的T1、亚太T1。

遵循最佳账户结构建议

Facebook游戏全球发布实用策略

简易的账户结构可以为全球发布带来更好的效果:不重复的大规模受众、 稳定的投放效果、 结果容易预测和创意疲劳的程度较低。

3、定位

Facebook游戏全球发布实用策略

类似受众比兴趣定位增长更为迅猛

越到后期,越应当增加更宽泛的定位,并扩大类似受众、自定义受众或价值导向型类似受众的范围。

4、创意

在全球发布中的花费越多,在渠道中需要的创造性迭代就越多,这样才能维持后期的表现。最好将目标定在5-10个创意概念,提前上传创意素材,避免在第2-4周用光新鲜内容。

创意梳理

创意可以从游戏本身、目标受众和媒体特性三方面来进行细致的梳理。游戏本身可以延伸出角色、场景、装备、玩法和视角上的创意;目标受众可以理解为用户层次、风土民情和心理需求方面的创意。

创意策略(以策略游戏为例)

· 用游戏内存在的造兵和对战真实玩法,不断迭代出新的创意:

· 染缸式造兵,各种场景战

· 融合真实养成元素:造兵、训练、长成、出战

· 增加醒目文案,更换出站场景

游戏内存在的升级类真实玩法,测试出对安装和成本有正向效果,由此拓展出建筑升级、兵种升级和多种升级方式。

Facebook游戏全球发布实用策略

升级形式创新,升级方式创新,素材尺寸修改

建立管道的四个创意考量

· 越短越好:确保视频内容短于15秒以便其在FB、IG和其他版位上投放

· 测试并迭代:试行发布是建立配置渠道的时机,这也为成功的全球发布打好了基础。目标是在发布前准备好5-10个制胜创意素材。

· 寻求合作伙伴:不要因为缺乏资源而与足够的配置失之交臂。和第三方制作者合作来让你的配置更具创意性。比如飞书互动

· 为所有格式设计:尽管大部分花费都被用于制作方形视频,别忘了横幅和竖幅视频也很重要。试玩广告也可以增加额外的安装量。

创意多样性

Facebook游戏全球发布实用策略

每种创意形式的预算占比

Facebook官方统计,方形视频占据了大部分预算,剩下的是横幅,竖幅及静态视频,建议广告主更多投入方形视频。

5、版位

Facebook游戏全球发布实用策略

适用于移动游戏的平台与版位

利用Facebook“自动版位”,可以实现营销的最大价值

· 在不同版位,广告创意素材会进行自动调整

· 根据主要优化目标,Facebook会尽力在所有版位进行优化,例如:安装量、应用事件优化或价值优化  

最后,用一张图来概括一下发布解决方案和最佳实践策略。

Facebook游戏全球发布实用策略

分享到:

--
评论
最新 热门 资讯 资料 专题 服务 果园 标签 百科 搜索
雨果跨境顾问
独立站顾问-Wolf
雨果跨境官方顾问,OceanWeb新客独家福利:前100名免费送$20广告体验金,点击按钮咨询顾问并领取

收藏

--

--

分享
Facebook海外营销
分享不易,关注获取更多干货