2022-05-31 17:41

(图片来源:图虫创意)
2022年6月1日-3日,凯鸣将如期参与2022中国跨境电商交易会,并在福州海峡国际会展中心10T26-27/10U06-07展位和大家见面啦!
作为专业的跨境知识产权服务商,凯鸣将现场为卖家解答品牌出海难题,为您的企业量身定制最佳的知识产权解决方案,期待与大家相遇!
一、展会指引
展会时间:2022年6月1日-3日展会地点:福州海峡国际会展中心
凯鸣展位:10T26-27/10U06-07

(图片来源:中国跨境电商交易会)
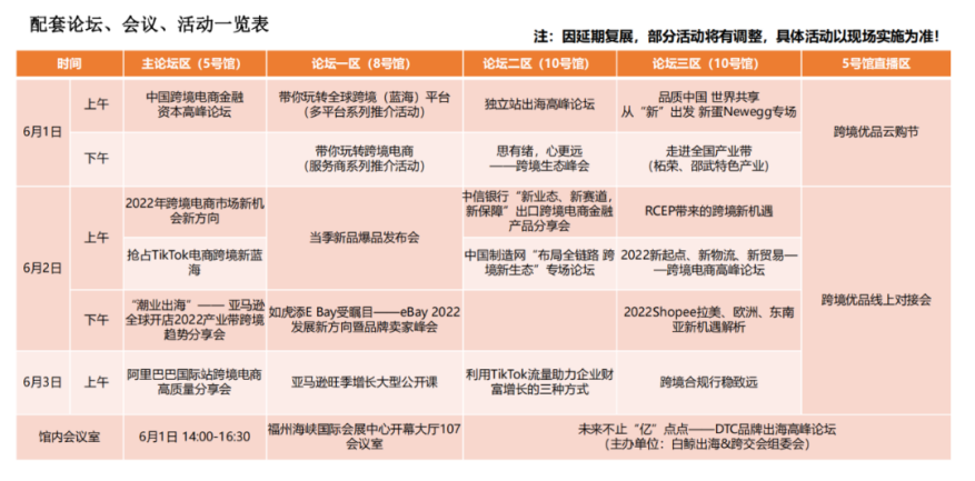
展会活动:

(图片来源:中国跨境电商交易会)
二、现场预告
凯鸣知识产权(深圳)有限公司是一家经国家知识产权局核准备案、具备专利代理机构执业许可资格的知识产权机构。一直以来,凯鸣坚持以“做最懂跨境的知识产权服务商”为目标,深耕跨境知识产权领域,专注为跨境卖家提供全球商标、专利、版权等综合知识产权服务,助力更多的中国企业走向国际、实现品牌出海。
1、专业一对一服务
本次,凯鸣将带领精英知识产权顾问团队亮相展会,结合跨境行业不同的业务场景,帮助卖家根据自身产品特点找到优势,建立属于自己的品牌护城河,助力卖家赢得市场!
2、 全方位知产保护
对想要入行的新企业,在进入海外市场前就要做好知识产权布局,做好品牌保护,这样才能做到事半功倍。
无论是新入行还是资深跨境企业,凯鸣都将为其切实的需求提供全面的服务。多年来,凯鸣专注从事跨境知识产权业务,为卖家提供全球商标、专利、版权相关业务,凭借自身的专业度,为众多跨境卖家合理布局海外市场,解决跨境经营中的侵权问题。

(编辑:江同)
(来源:凯鸣)
以上内容仅代表作者本人观点,不代表雨果跨境立场!如有关于作品内容、版权或其它问题请于作品发表后的30日内与雨果跨境取得联系。