已收藏,可在 我的资料库 中查看
关注作者
您可能还需要
独立站
DTC出海启航盛典
立即报名
加入社群
独立站近期活动
AI
智造爆款 · AI先行
立即报名
加入社群
近期活动
查看更多>

速卖通:为进行"商品品质提升",手机整机类目出台全面招商新政

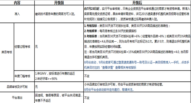
7月23日消息,雨果网获悉,速卖通为了优化行业市场,维护卖家的合理商业权益,增强消费者在速卖通平台购买商品的信心,自2015年7月23日起将以商品品质提升为视角,全面升级招商新政。 据悉,此次提升以手机整机类目出发,从准入、类目考核(经营过程考核和年度门槛考核)

速卖通:为进行"商品品质提升",手机整机类目出台全面招商新政

7月23日消息,雨果网获悉,速卖通为了优化行业市场,维护卖家的合理商业权益,增强消费者在速卖通平台购买商品的信心,自2015年7月23日起将以商品品质提升为视角,全面升级招商新政。

据悉,此次提升以手机整机类目出发,从准入、类目考核(经营过程考核和年度门槛考核)着手重塑品质手机整机类目。

同时,针对品牌手机,由于最近较多买家反馈针对假货,货不对版的投诉。为了提升买家的消费体验,同时维护品质卖家的权益,速卖通将在8月份对入驻手机类目的部分品牌的销售(如小米品牌)实行审核及许可制,只有符合平台资质审核及许可的商家才有权限经营及发布相关品牌的手机商品。

具体升级前后招商政策的变化点如下:

速卖通:为进行"商品品质提升",手机整机类目出台全面招商新政

据了解,新卖家申请所需材料为:资质证明、电子商务资质证明(若无电子商务资历证明,请提供线下经营场所证明(如近3个月水电煤发票证明)、年交易额证明(年交易额需达到600W人民币及以上))

以及需要注意的是每个企业(每一本营业执照)在速卖通上只能开放手机整机类目的至多三个入驻权限。(文/雨果网 李宇航)

相关标签:

分享到:

--
评论
最新 热门 资讯 资料 专题 服务 果园 百科 搜索

收藏

--

--

分享