已收藏,可在 我的资料库 中查看
关注作者
您可能还需要
独立站
DTC出海闭门研讨会
立即报名
加入社群
独立站近期活动
卖家社群
跨境同行交流平台
查看更多
亚马逊社群
招商政策、运营进阶资料、业绩增长交流>
TikTok社群
招商政策、运营进阶资料、业绩增长交流>
独立站社群
招商政策、运营进阶资料、业绩增长交流>
Ozon社群
招商政策、运营进阶资料、业绩增长交流>
Shopee社群
招商政策、运营进阶资料、业绩增长交流>
沃尔玛社群
招商政策、运营进阶资料、业绩增长交流>
您的专属活动管家
点击添加
本地跨境资源
查看更多
深圳卖家社群
同城跨境资源交流,本地活动抢先知>
广州卖家社群
同城跨境资源交流,本地活动抢先知>
杭州卖家社群
同城跨境资源交流,本地活动抢先知>
宁波卖家社群
同城跨境资源交流,本地活动抢先知>
福建卖家社群
同城跨境资源交流,本地活动抢先知>
成都卖家社群
同城跨境资源交流,本地活动抢先知>
您的专属活动管家
点击添加
精品系列活动
查看更多
平台招商活动
平台活动综合社群,get主流平台活动方向>
运营增长活动
多城巡回式分享交流,直连官方解决疑难>
品类系列活动
选品、爆品交流分享,还能参加探厂计划直链源头>
亚马逊系列活动
亚马逊平台动向直击,入门进阶一手扶持>
独立站系列活动
独立站长期布局策略,全面解析新增长路径>
美客多系列活动
多场次、多品类,市场解读&美客多平台政策>
您的专属活动管家
点击添加
雨果X产业带系列
查看更多
时尚品类社群
选品技巧、品类指南、探厂品类源头工厂>
服装内睡社群
选品技巧、品类指南、探厂品类源头工厂>
大件家居社群
选品技巧、品类指南、探厂品类源头工厂>
美妆个护社群
选品技巧、品类指南、探厂品类源头工厂>
家电品类社群
选品技巧、品类指南、探厂品类源头工厂>
其他品类社群
选品技巧、品类指南、探厂品类源头工厂>
您的专属活动管家
点击添加

​全球速卖通发布违规商品整顿公告,违规卖家账号或被冻结甚至关闭

紧急通知!速卖通卖家即日要开始自查自纠违规商品啦!

​全球速卖通发布违规商品整顿公告,违规卖家账号或被冻结甚至关闭

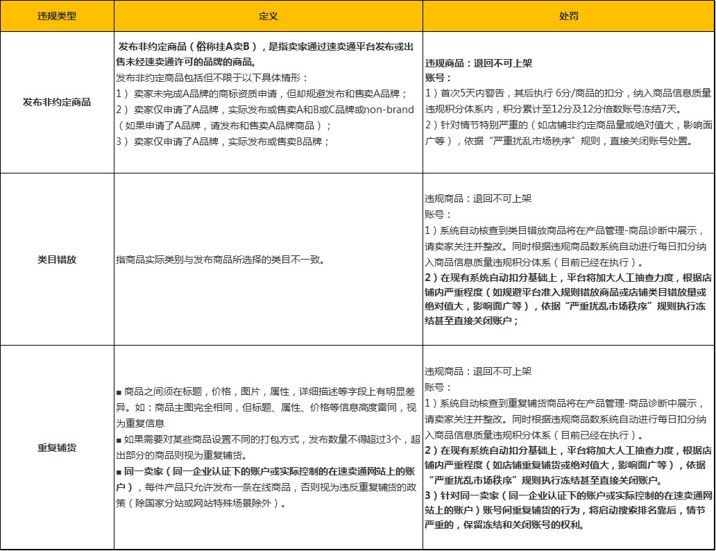
3月29日全球速卖通方面发布公告称,自4月10日起,全平台将全面开展违规商品整顿事宜,对违规商品退回不可上架,并根据情节严重程度对账号执行冻结甚至关闭处置。

据了解,速卖通平台自今年1月3日启动2017年新一年的招商计划,便对开店数量和商品发布提出更高要求:一个企业在一个经营大类下只允许开3家店铺,同时新发商品必须选择商标。

但在整个招商推进过程中,平台发现部分商家不遵守平台规则,通过规避方式重复开店,类目错放、发布非约定商品(挂A卖B)、大量重复铺货的方式违规发布商品,严重扰乱平台正常的市场机制,影响正常商家的利益。

​全球速卖通发布违规商品整顿公告,违规卖家账号或被冻结甚至关闭

事实上速卖通平台通过大数据监控,超出平台既定要求通过各种规避方式重复开店和铺货不光没法带来更多曝光,同时也是平台严厉打击的现象,并不利于店铺的转化。同时未来速卖通方面会进一步推进精细化和专业化,对同一卖家开店数量和对商品发布的管理将更严格。

速卖通平台还对卖家提出以下建议:

1、 正确展示及发布品牌商品。(包括实物拍摄、多角度、重点细节的展示、图片清晰等)

标题:品牌名+商品名称  

属性:勾选已完成商标资质审核的品牌名  

主图:清晰展示产品图片。左上角建议展示品牌logo

详情:详情或主图图中至少有一张展示商品实物本身的logo(部分配附件行业可根据行业的特性,选择在包装上展示logo)  

2、学习商品信息质量违规规则,重视每个商品的发布与展示。卖家需遵守商品发布规范,针对未正确展示及发布的商品,平台保留下架删除的权利。 平台鼓励在一个店铺和一个品类上做精做细,另后续平台将适时启动对搜索作弊单个违规商品的扣分机制。

雨果网在此提醒卖家尽早进行商品违规方面的自查自纠,以免严重的后果发生。同时也鼓励卖家更精细化运营店铺,朝品牌化和专业化迈进。

(整理/雨果网  董小玲)

2017速卖通入驻雨果网绿色通道,友情提示,仅针对未注册的卖家有效!

​全球速卖通发布违规商品整顿公告,违规卖家账号或被冻结甚至关闭

分享到:

--
评论
最新 热门 资讯 资料 专题 服务 果园 标签 百科 搜索

收藏

--

--

分享