已收藏,可在 我的资料库 中查看
关注作者
您可能还需要
独立站
跨境出海峰会
立即报名
加入社群
独立站近期活动
选品
电动两轮三轮车,电摩、骑行配件
立即报名
活动咨询
近期产业带活动
查看更多>>
卖家社群
跨境同行交流平台
查看更多
亚马逊社群
招商政策、运营进阶资料、业绩增长交流>
TikTok社群
招商政策、运营进阶资料、业绩增长交流>
独立站社群
招商政策、运营进阶资料、业绩增长交流>
Ozon社群
招商政策、运营进阶资料、业绩增长交流>
Shopee社群
招商政策、运营进阶资料、业绩增长交流>
沃尔玛社群
招商政策、运营进阶资料、业绩增长交流>
您的专属活动管家
点击添加
本地跨境资源
查看更多
深圳卖家社群
同城跨境资源交流,本地活动抢先知>
广州卖家社群
同城跨境资源交流,本地活动抢先知>
杭州卖家社群
同城跨境资源交流,本地活动抢先知>
宁波卖家社群
同城跨境资源交流,本地活动抢先知>
福建卖家社群
同城跨境资源交流,本地活动抢先知>
成都卖家社群
同城跨境资源交流,本地活动抢先知>
您的专属活动管家
点击添加
精品系列活动
查看更多
平台招商活动
平台活动综合社群,get主流平台活动方向>
运营增长活动
多城巡回式分享交流,直连官方解决疑难>
品类系列活动
选品、爆品交流分享,还能参加探厂计划直链源头>
亚马逊系列活动
亚马逊平台动向直击,入门进阶一手扶持>
独立站系列活动
独立站长期布局策略,全面解析新增长路径>
美客多系列活动
多场次、多品类,市场解读&美客多平台政策>
您的专属活动管家
点击添加
雨果X产业带系列
查看更多
时尚品类社群
选品技巧、品类指南、探厂品类源头工厂>
服装内睡社群
选品技巧、品类指南、探厂品类源头工厂>
大件家居社群
选品技巧、品类指南、探厂品类源头工厂>
美妆个护社群
选品技巧、品类指南、探厂品类源头工厂>
家电品类社群
选品技巧、品类指南、探厂品类源头工厂>
其他品类社群
选品技巧、品类指南、探厂品类源头工厂>
您的专属活动管家
点击添加

速卖通整顿手机配件商品类目错放及不规范发布行为,即日生效!

注意!涉及文中规则的店铺及时展开自查并整改,以免遭受处罚!

速卖通整顿手机配件商品类目错放及不规范发布行为,即日生效!

近期,全球速卖通将对手机配件行业加大商品规范化治理,包括错放类目、发布非约定商品(发布a品牌实际销售b品牌),以及商品发布严重不规范的行为。 具体整改范围如下:

一、错放类目:

1.背景:基于商品发布类目唯一性原则,商品应该发布在最准确相关的类目,有利于商品获取更好的自然曝光,保障良好的客户体验。

2.典型案例:

移动电源

准确发布类目:电话和通讯-手机配件和零件-移动电源。

不应发布在消费电子、手机充电器等类目。  

车载充电器

准确发布类目:电话和通讯-手机配件和零件-手机充电器。

不应发布在汽配、消费电子等类目。

手机数据线

准确发布类目:电话和通讯-手机配件和零件-手机线材。

不应发布在消费电子、电脑办公等类目。

背夹电池

准确发布类目:电话和通讯-手机配件和零件-背夹电池。

不应发布在手机壳、消费电子等类目。

手机车载支架

准确发布类目:电话和通讯-手机配件和零件-手机支架。

不应发布在汽配等类目。

特此提醒,平台将对手机配件行业加大巡查力度,包括但不仅限于以上所列类目。 卖家若发布涉及多功能合一的商品,需明确其最核心的功能属性进行发布。

二、发布非约定商品

发布非约定商品,是指卖家通过速卖通平台发布或出售未经速卖通许可的品牌的商品。  

典型案例:在已经实施品牌邀约制的类目例如移动电源、数据线等,利用已申请的品牌资质,实际发布未经授权许可的品牌或白牌商品。

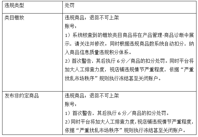
三、处罚规则

速卖通整顿手机配件商品类目错放及不规范发布行为,即日生效!

四、商品发布规范

手机配件类目下商品,仍存在诸多不规范的发布行为,对于买家购物体验并不友好,基于此,卖家在发布商品时需要重视的规则:

1.    商品如实描述。标题、属性、图片等如实展示,禁止过度宣传及不实夸大。

2.    发布专属机型配件,须用for+适用品牌或机型的描述形式。

如case for iPhone 7

3.    发布通用型配件,严禁堆砌适用品牌热搜词。

如不建议power bank for Samsung xiaomi iphone huawei等。

4.    严禁多个不同SKU集合在一条listing发布的行为。

例如专属机型的手机壳,发布商品应当适配单系列机型,如for iPhone 6/6s是可取的,for iPhone 5/6/7甚至设置多个适配品牌是禁止的。

5.    严禁滥用属性,填写不相关的内容。

例如严禁在材质属性中,设置适配机型。

针对严重不规范的商品发布行为(包括但不仅限于以上),行业将会严查,视违规情节严重程度,根据平台规则进行处罚。

雨果网在此提醒速卖通卖家们,涉及以上规则的店铺及时展开自查并整改,减少不必要的买家纠纷,提供直观便捷的购买体验。

相关标签:

分享到:

--
评论
最新 热门 资讯 资料 专题 服务 果园 百科 搜索

收藏

--

--

分享