
品牌出海已成大势所趋,越来越多企业/卖家加入到这一队伍中,想要在海外市场分一杯羹。
众所周知,品牌若想出海,必须得有商标。但商标注册具有严格的地域性,仅在注册地受到保护。所以注册国际商标成了出海企业/卖家的必经之路。
那么问题来了~
客户:我想要一次申请多个国家的商标,逐个国家申请太麻烦了,有没有简单又快速的方法呢?
积特:有的。建议选择马德里商标注册,不仅更省钱,而且提交一份申请,可指定多个国家,申请更高效快捷。
01、什么是马德里商标注册?
马德里商标注册,即根据《商标国际注册马德里协定》的规定,申请人在马德里联盟成员国间进行的商标注册。
商标申请人可以通过其所在国家的原属局转递该组织提出申请,把在本国注册/申请中的商标扩大保护至该缔约方。
马德里联盟目前有106个成员,覆盖122个国家。
02、马德里商标注册的优劣势
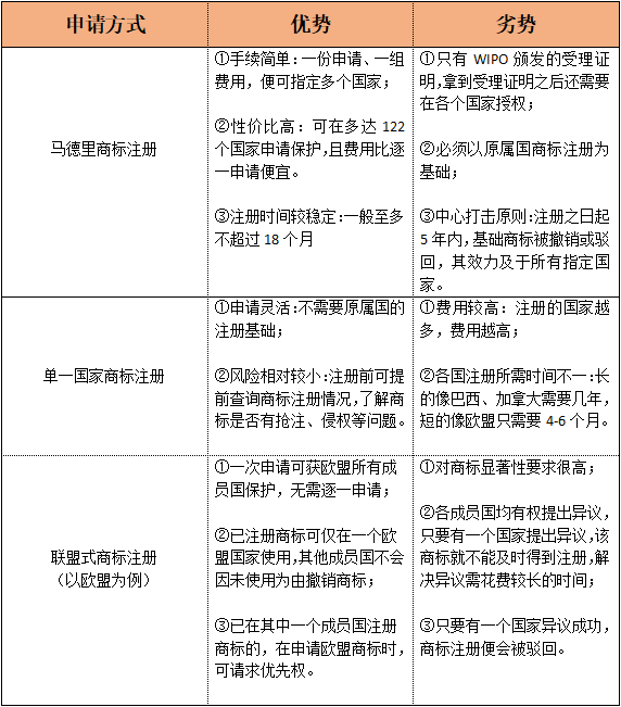
国际商标注册申请的方式有3种,一种是马德里商标国际注册,一种是单一国家商标注册,还有一种是联盟式商标注册(如欧盟和非盟)。
积特将三种申请方式的优劣势进行比对,以让大家更清楚地了解马德里商标注册的优劣势:
总的来说,三种注册申请方式各有优劣,大家可以根据自身的情况进行选择。若是想要注册多个国家的商标,马德里商标注册是一种不错的选择。
商标申请人一般只需要通过一个机构、使用一种语言、提交一份申请、缴纳一组费用,便可向除其原属国之外的其他所有加入相同条约的缔约方提出商标注册申请。不仅能将申请手续化繁为简,注册费用也更为低廉。
03、申请人资格限制
申请人必须是马德里体系缔约方的企业实体、个人或其他组织,且必须在原属国已申请或已注册商标。以该商标作为“基础商标”,才能通过商标局向世界知识产权组织(WIPO)提交国际商标注册申请。
就中国而言,申请人必须已经取得《商标注册证书》或者《商标受理通知书》,才能申请马德里商标。
04、申请需要的材料
①马德里商标国际注册申请书;
②外文申请书;
③申请人资格证明文件,如营业执照复印件、身份证复印件等;
④委托代理人的,应附送代理委托书。
05、注册流程
准备申请书→向商标局国际注册处提交申请书件→根据《收费通知书》的规定缴纳注册费用→领取国际注册证
06、费用缴纳
马德里商标注册费用大致为:基础注册费+指定缔约方规费。
商标局收到手续齐备的申请书件之后,向申请人或代理人发出《收费通知单》。申请人或代理人应在收到《收费通知书》之日起15日内向商标局缴纳有关费用。商标局只有在收到如数的款项后,才会向国际局递交申请。如申请人或代理人逾期未缴纳规费,商标局不受理其申请,并书面通知申请人。
07、注意事项
①如果遇到商标驳回,需要委托当地专业外所(简称外代理)进行答复及提交,有少数国家后期会将注册证书下发给外代理,外代理接收注册证并转交注册证将产生额外费用。
②通过马德里途径申请的商标,很多国家不下发纸质商标注册证,日本特许厅会将商标注册证直接快递给申请人;如果申请人需要纸质商标注册证书,可以通过国内代理机构委托外所申请发行商标注册证或商标注册档案,该申请将产生官费及外代理费。
③马德里途径申请的商标程序及突发事件较多,没有一定经验的申请人很难管理商标和及时处理突发事件,建议申请人委托国内具有丰富经验的涉外代理机构进行商标申请及管理。(来源:积特知识产权)
以上内容属作者个人观点,不代表雨果网立场!如有侵权,请联系我们。