
为进一步丰富DHgate平台的线上发货渠道,新上线了顺丰美国标准专线-(普货)、顺丰欧洲标准专线-(普货) 线路,产品说明如下:
1、线路介绍:
2、包裹尺寸限制:
1)顺丰美国标准专线-(普货):
美国 限重:30KG 计费方式:(美国:单票单件计费:首重80g,3KG以内续重按1g计算计费重量;3KG以上续重按500g计算计费重量;实重材积取其大者计费(长*宽*高(cm)/7000))
尺寸限制:
a、最长边(长L)≤60cm,同时≥15cm;
b、次长边(宽W)或第三长边(高H)≤40cm,同时≥10cm;
c、任一边长超过单边尺寸限制均视为超尺寸货物,不接受超尺寸货件;
d、周长≤213cm ,周长=(长L+2*宽W+2*高H);
e、不接受外包装是圆柱形或者管子形状。
2)顺丰欧洲标准专线-(普货):
英国 限重:20KG(单票单件计费:首重50g,续重按1g计费,计费重量:实重材积取其大者计费,体积重计算方式:长×宽×高(cm)/7000)
尺寸限制:
a、最长边≤60cm;
b、长+宽+高≤90cm;
c、最小尺寸要求:15cm x 10cm;
d、不接受外包装是圆柱形或者管子形状。
法国、德国、意大利 限重:30kg (单票单件计费:首重50g,续重按1g计费,计费重量:实重材积取其大者计费,体积重计算方式:长×宽×高(cm)/7000)
尺寸限制:
a、最长边≤60cm;
b、长+宽+高≤90cm;
c、最小尺寸要求:15cm x 10cm;
d、不接受外包装是圆柱形或者管子形状。
西班牙、奥地利、比利时、捷克、丹麦、爱尔兰、荷兰、瑞典、匈牙利、立陶宛、拉脱维亚、葡萄牙、斯洛文尼亚、斯洛伐克、卢森堡 限重:2kg (单票单件计费:首重50g,续重按1g计费,计费重量:实重材积取其大者计费,体积重计算方式:长×宽×高(cm)/7000)
尺寸限制:
a、最长边≤60cm;
b、长+宽+高≤90cm;
c、最小尺寸要求:15cm x 10cm;
d、不接受外包装是圆柱形或者管子形状。
3、关税相关要求:
- 美国: 同一个收件人名且同一地址,当天累计包裹申报价值在800美金以内则免进口税费;不接受申报价值超过800美金的产品;
- 英国:不能超过15英镑;
- 法国、德国、意大利、西班牙、奥地利、比利时、捷克、丹麦、爱尔兰、荷兰、瑞典、匈牙利、立陶宛、拉脱维亚、葡萄牙、斯洛文尼亚、斯洛伐克、卢森堡,不能超过22欧元。
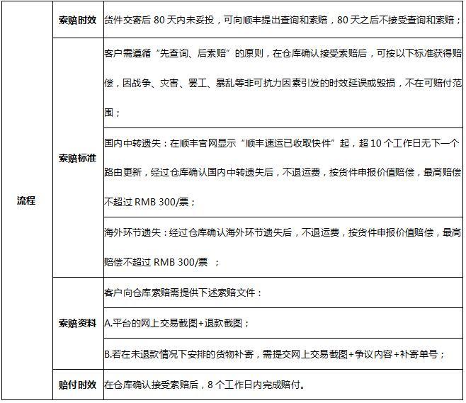
四、赔付标准:https://intl.sf-express.com/shtm/zh/help/help_39.do
5、关于渠道退件服务:
- 中国(内地)退件:从中国内地退件退回给客户,新起一票中国内地件,费用由客户承担,快件运费到付。(备注:退回时效不做保证。)
- 国外退件:不支持退件服务。
6、线路报价:
(最终请以仓库实际称重后,平台显示运费为准。)
7、揽收范围:
仓库及揽收联系人信息请见:http://www.sf-express.com/cn/sc/dynamic_function/store/
拨打电话(同时请告知客服需使用国际电商专递服务),通知收派员上门收件。
(来源:敦煌网)
以上内容属作者个人观点,不代表雨果网立场!如有侵权,请联系我们。