已收藏,可在 我的资料库 中查看
关注作者
您可能还需要
独立站
DTC出海启航盛典
立即报名
加入社群
独立站近期活动
选品
上海API情趣展·雨果跨境探展
立即报名
活动咨询
近期产业带活动
查看更多>>
AI
养龙虾不如养骡子
立即报名
加入社群
近期活动
查看更多>

玩转Instagram电商营销,社交平台卖货是大势所趋!

社媒平台玩得转,独立站销量不用愁,点击文章解锁Instagram营销新技能!

玩转Instagram电商营销,社交平台卖货是大势所趋!

在全球范围内,Instagram每月活跃用户超过 10 亿,每天有超过 5 亿人使用Instagram 快拍 (Instagram stories),使用Instagram营销也成为了跨境电商必备的技能,将在线商店与Instagram 帐户联系起来,搭建起品牌与消费者直接的桥梁至关重要。

如何在Instagram上有效引流和销售,让流量转化成为网店的销售额是困扰不少跨境卖家的难题。

本期文章,和小U一起探索如何开展有效的Instagram营销,在Instagram上销售你的产品。

本文共两大部分:
一、Instagram VS Facebook
二、如何开展Instagram营销
【1】 在Instagram上创建商店
【2】Instagram内容创作

 一、 Instagram VS Facebook 

提起Instagram,难免不会让人想到Facebook营销,很多人会把这两个社媒平台进行比较,难以取舍。但结合E-commerce DB数据分析得出,对跨境卖家(尤其是针对年轻市场做时尚、家居、手工、玩具、户外用品等类别的)卖家来说,Instagram是必备的营销渠道。此外,由于Instagram是Facebook公司的产品,一些功能也和Facebook进行了绑定,因此,这两个营销渠道都需要准备,然后根据你的业务调整侧重点。

那么,相比Facebook,Instagram独特的营销优势有哪些?

【1】Instagram用户更热衷于和品牌互动

相比Facebook的用户,Instagram的用户对品牌的接受度和互动频率更高。68%的用户乐于参与品牌话题,也经常会与喜欢的品牌进行互动。而只有32%的Facebook用户愿意这样做。据不完全统计,平均每位Instagram用户对商品/品牌的点赞数是Facebook用户的58倍!

【2】Instagram可以触达更多关注者

当你在Facebook上发布很多商品帖后,会被系统筛选过滤, 最终只有6%左右的帖子会被你的关注者看见。而Instagram则可以把你的每一篇帖子展示给你的关注者,送达率高达100%。

玩转Instagram电商营销,社交平台卖货是大势所趋!

【3】Instagram拥有更高价值的用户互动

通过Instagram直接链接到卖家网站的消费者平均购物金额大于Facebook的用户,分别是65美金和55美金。同样的一条购物广告,Instagram用户带来的效益也许更高。

玩转Instagram电商营销,社交平台卖货是大势所趋!

 二、如何开展Instagram营销 

关于如何开展Instagram营销,小U将从两个方面进行分析,一是如何在Instagram上售卖商品,另外一方面则是Instagram发布的内容指导。

【1】在Instagram上售卖产品

1. 开通Instagram购物

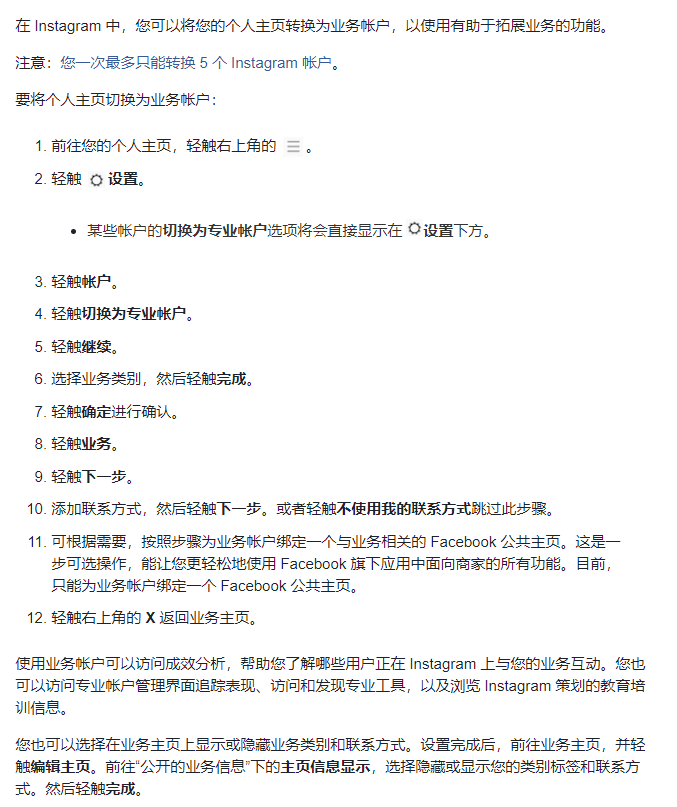
在开始Instagram营销之前,你需要拥有一个Instagram企业账户,并且在你的主页个人资料中介绍你的品牌,插入你的落地页链接,加入“关注我们”、“联系我们”之类的激励性语言促使用户关注。设置企业账户方法如下图:

玩转Instagram电商营销,社交平台卖货是大势所趋!

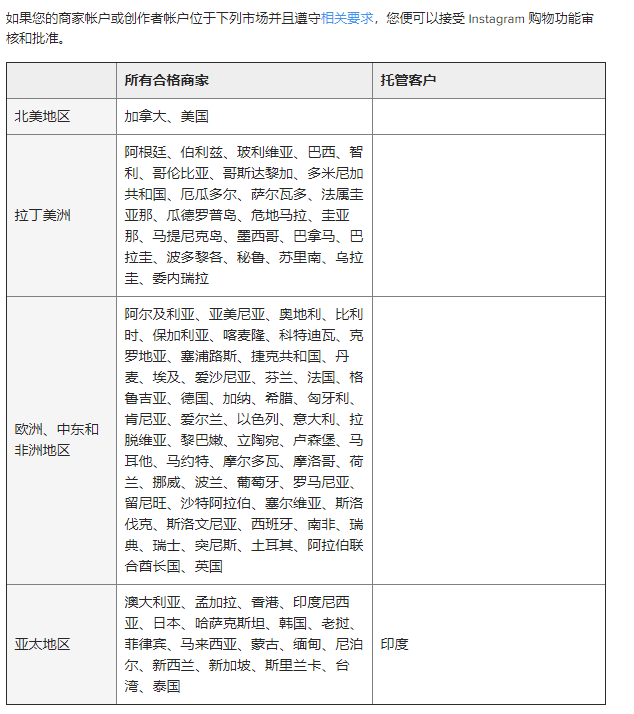
开通购物功能需要遵循平台的商业政策和规则,Instagram 帐户业务必须以销售实物商品为主,卖服务和虚拟类的东西不可以哦。目前只有部分国家地区有Instagram商店的功能(如下图):

玩转Instagram电商营销,社交平台卖货是大势所趋!

操作步骤:

① 注册一个Facebook商店:要开Instagram店铺,你要先有一个Facebook店铺,因为Instagram会把你在Facebook所创建的信息都转到Instagram店铺里面。

② 上传商品:一件一件单个上传到Facebook shop或者将你的网店同步到你的Facebook页面。如果你使用Shopify的话,可以很简单就同步所有的产品目录到Facebook,无需手动导入。另外,用这个方法的话,库存也是自动同步的,在shopify的dashboard里面可以管理所有的订单。你需要在Shopify商店中添加Facebook作为销售渠道,以便在Facebook页面上创建一个“Shop(商店)”选项卡以展示Shopify产品。

③ 完成以上操作后,你就可以轻松地将Instagram销售渠道添加到Shopify商店,完成Shopify产品与Instagram企业账户的关联。操作步骤:进入Shopify管理员界面,点击“销售渠道”旁边的“+”按钮,完成添加。

④ 把你的Instagram business profile同时绑定到你的Facebook business page ,这个只有是Facebook page administrator的才能做到。你可以在Instagram的设置中进行操作(如下图),操作完成后等待Instagram审核。

玩转Instagram电商营销,社交平台卖货是大势所趋!

⑤ 接下来,你需要登录Facebook帐户,对用作销售渠道的Instagram帐户进行验证。Instagram销售渠道设置完毕后,你可以在Instagram APP的“Business Settings”中,选择“Shopping”来启用该功能。

完成以上步骤,你就有了一个Instagram商店!

2. 在Instagram上进行购物

(1)品牌主页

点开品牌的Instagram主页就可以看到有一个“shop”的标签,点开后就可以跳转到Instagram shop里。如图:

玩转Instagram电商营销,社交平台卖货是大势所趋!

(2)Post & Stories

除了主页商店之外,开通购物功能的商家可发布可购物的帖子Shoppable Posts。简而言之,Shoppable Posts 允许你将产品标签添加到帖子内容中,人们看到帖子时可以直接点击购买,具体步骤如下4图:

玩转Instagram电商营销,社交平台卖货是大势所趋!

含有商品的帖子

玩转Instagram电商营销,社交平台卖货是大势所趋!

查看该帖子内的产品

玩转Instagram电商营销,社交平台卖货是大势所趋!

点击跳转到独立站

玩转Instagram电商营销,社交平台卖货是大势所趋!

独立站页面,可下单购

购物功能在Instagram stories中同样适用。你可以在stories中创建你的品牌贴纸,用户点击贴纸即可跳转到该商品页面,或者添加网站落地页,用户上滑页面即可跳转。

【2】Instagram内容创作

1. 视觉设计

比起内容,Instagram用户更注重视觉体验,运营Instagram的首要任务就是找准你的品牌形象,你发布的图片需要和你的品牌形象相符,通俗来说就是保持一致的画风,比如协调的配色、高清且美观的图片。并将你的品牌融入到用户的生活中,让用户产生共鸣和向往。

(1)   产品拍摄须高清美观

质量一般/劣质的图片是无法在Instagram上吸引用户眼球的,很多商家会使用专业的设备进行产品拍摄,但如果没有专业设备和摄影师,智能手机拍摄+后期修图也是可以获取很好的效果的。比如使用平铺的产品镜头来展示产品,并为每个单独的项目添加产品标签。

产品拍摄高品质三要素:

① 背景:在产品后面使用黑色、白色或浅灰色背景,让照片在多个产品中具有干净一致的外观。

② 桌子: 使用一张桌子,把产品放在更高的位置会更容易拍摄。

③ 光:最经济实惠的选择是自然窗光。将产品和设备放在一个大窗户附近,让照片构图内有充足的光线。如果没有自然光,就用大灯或租用柔光箱式照明套件,记住“白”光(也就是偏冷光源)最适合拍摄产品。

玩转Instagram电商营销,社交平台卖货是大势所趋!

(2) 将产品融入生活场景

一个Instagram账号如果只发产品棚内拍摄图未免显得有些单调,因此将产品在实际生活场景中使用的样子展示给用户也很重要。这一类拍摄的前期准备工作更多,实际引流效果也更好。

玩转Instagram电商营销,社交平台卖货是大势所趋!

2. UGC — 用户生成内容

没有什么比你的用户生产的内容更具说服力的了,如果人们购买并且喜欢你的产品,他们很可能会在社交媒体上发布相关信息(鼓励消费者发布很重要)。许多品牌开始将社交媒体视为门户,与观众进行一对一的真实交流。通过用户生成的内容,讲述用户与品牌相关的真实故事,这是传统品牌生成内容难以实现的。

3. 善用Instagram话题标签 — # hashtag

Instagram 话题标签是一种建立品牌知名度并将你发布的内容与特定主题或对话联系起来的方式。话题标签能够让你的内容覆盖更多人,被更多的潜在用户发现。如果你发布带有主题标签的可购物内容,它还会在图片上显示购物袋图标,告诉用户该图片展示的内容可以购买。

你可以使用#style 或#fashion 之类的主题标签来扩大范围,但吸引精准客户的关键在于精准关键词,比如#earrings、#necklace这类可以直接定位到产品类别的关键词,有针对性地与受众建立联系。

如何选择最适合每个帖子的主题标签?我们需要去搜集相关的关键字并研究它的趋势,这实际上是Instagram本身最简单的方法。当想到一个主题标签时,在搜索栏中输入你想要的主题标签,然后按标签过滤搜索结果,即可查看有多少帖子使用了该主题标签以及其他相关主题标签。如果你不知道该用什么标签,不妨去搜索你所在品类的竞争对手,看看他们都用了什么标签。

温馨提示:Hashtag的使用场景非常多样,除了你发布帖子/视频的时候可以加hashtag,当有人评论你的帖子时,你也可以在回复中使用hashtag,你需要尽可能多的使用与图片相关的关键字以提高帖子的搜索几率。

除了话题标签之外,文案本身也很重要。对于非外语母语的人来说,想要写出好的文案会有些困难。建议可以参考一些售卖目的国的本土品牌发布的帖子,看看他们是如何措辞的。

温馨提示:

  • 在发布时@顶级大V或名人可以增加你账号发帖的权重。

  • Instagram的地点可以任意选择,不一定是设置你所在的地点。你可以定位到纽约、东京等。当目标客群搜索同城时,你的内容就有可能会推荐给他们。

  • 在文案中加入一些emoji也能起到吸引目光的效果哦。

4. Instagram stories

Instagram Stories 在全球消费者中的采用率和使用率快速增长,每天有超过 5 亿个帐户在使用它们,观看次数最多的故事中有三分之一来自品牌帐户。

(1)教育或娱乐你的观众(不要只是销售):教育或娱乐您的观众而不是直接进行销售将确保您的内容完全符合故事叙述,并为您的观众提供一个令人信服的理由来了解有关您的产品或服务的更多信息。

(2)视频展示产品:在观看视频后,64% 的社交媒体用户更有可能在线购买产品。15% 到 25% 的 Stories 观众向上滑动以点击链接进入链接网站(如果粉丝超过1000可在stories中添加上滑跳转链接)。

所以,视频应该是你的 Instagram 购物策略不可或缺的一部分。例如,在 Stories 中展示产品使用步骤视频。注意把控视频的长度,Instagram用户观看视频的平均时间不超过15秒。

5. Instagram 网红营销

可以肯定地说,网红营销对卖家在 Instagram上进行销售大有裨益。他们可以成为你的品牌大使,与目标受众分享你的产品,以换取金钱、免费产品或曝光率。

在大众认知里,网红的价格非常昂贵,好像网红营销都像是给金卡戴珊支付 100 万美元来推广产品。

但事实并非如此。在Instagram上利用免费产品或低价宣传费换取用户发帖宣传的现象更为普遍。你选择的网红量级可以非常轻,这类网红被称为纳米网红(粉丝少于 5,000 人的帐户)和微型网红(粉丝在 5,000 至 20,000 之间),这类用户往往更愿意配合你的宣传,并且账号水分小,真实粉丝多。

如何联系这些网红呢?你可以通过Instagram message私信告知你的合作意向和条件,介绍你的产品和品牌。

小U的个人Instagram账号最近收到了来自一家初创店铺的私信,给大家分享一下参考话术(如下图)。

玩转Instagram电商营销,社交平台卖货是大势所趋!

6. Instagram直播

当你的Instagram shop设置完成后,你可以启动 Instagram Live Shopping, 通过直播来销售产品。通过 Live Shopping,你可以展示产品、与粉丝互动以及与其他品牌和创作者合作。卖家可以在直播期间从目录中标记产品,显示在屏幕底部。买家只需单击“添加到购物袋”按钮,然后结帐就可以了。

 总结 

Instagram营销卖货已成为跨境电商的必备渠道,卖家需要牢记页面风格的美观和统一性,合理使用hashtag,拍摄吸睛的视频和Stories,积极与用户互动,寻求网红合作,开通Instagram shop,发起直播… 全面的部署Instagram营销策略,提升产品销量;长期坚持运营,打造品牌效力。

(来源:独立站小U)

(来源:独立站小U)

以上内容属作者个人观点,不代表雨果跨境立场!本文经原作者授权转载,转载需经原作者授权同意。​

分享到:

--
评论
最新 热门 资讯 资料 专题 服务 果园 标签 百科 搜索

收藏

--

--

分享
独立站小U
分享不易,关注获取更多干货