
【编者按】:最近以来,雨果网联合第三方权威机构,深入跨境电商行业进行调研,并最终形成一份详细的行业报告——《2013-2014年中国跨境电商产业研究报告》。雨果网将不定期陆续发布这份报告内容,希望让更多企业对中国跨境电商的过去、现状及趋势有更深刻的了解。
中国跨境电商市场2013年政策环境
随着市场的发展,中国跨境电商整体行业的系统化、规范化迫在眉睫。同时,由于跨境电商的特殊性,国际关系、整个跨境国际贸易固有的利益结构与跨境电商的生态系统都会影响到跨境电商市场的发展。中国跨境电商在此大环境下,政策的支持和政策的完善性就显得尤为重要。
目前,国家一方面通过推出系列政策,从信息、支付、清算、物流、保税等多方面支持、监督跨境电商行业,推动跨境电商行业的发展和逐渐规范。另一方面,截止2014年3月,国家已批准上海、重庆、义乌、哈尔滨等14个城市成为跨境贸易电子商务试点城市。
现阶段,我国跨境电子商务法律政策环境不断完善,不仅为跨境电商市场的发展指明了方向,同时,我国跨境电商也在进一步规范的环境中快速发展。政策的直接干预不仅对整体跨境电商市场的发展起到了极大推动力,也让跨境电商企业从企业运营成本、企业业务流程、企业同税等多方面获得了有利保障。
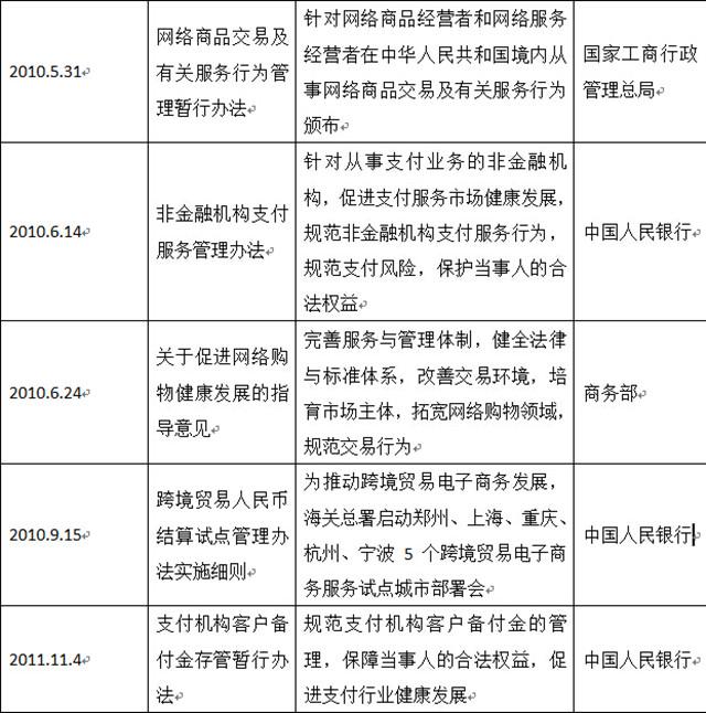
1. 中国跨境电商相关政策概览




2. 2013年重要政策细解
2.1对中小微企业的政策支持
2012年,国务院发布《关于进一步支持小型微型企业健康发展的意见》,在第五大点“加大支持小型微型企业开拓市场的力度”的第十八条中提出,创新营销和商业模式。鼓励小型微型企业运用电子商务、信用销售和信用保险,大力拓展经营领域。
2.2对跨境电商企业出口的政策支持
2013年8月,国务院办公厅已经转发由商务部会同国家发改委、中国人民银行、海关总署等9个部门共同研究制定的《关于实施支持跨境电子商务零售出口有关政策意见》,将跨境电子商务零售出口纳入海关的出口贸易统计,提出了对跨境电子商务零售出口的支持政策以及出口检验、收结汇等6项具体措施,这次措施已经在上海、杭州、宁波、重庆、郑州等5个跨境电子商务试点城市实施,并将于2013年10月1日起在全国有条件的地区全面推广。
一)建立电子商务出口新型海关监管模式并进行专项统计,主要用以解决目前零售出口无法办理海关监管统计的问题
二)建立电子商务出口检验监管模式,主要用以解决电子商务出口无法办理检验检疫的问题
三)支持企业正常收结汇,主要用以解决企业目前办理出口收汇存在困难的问题
四)鼓励银行机构和支付机构为跨境电子商务提供支付服务,主要用以解决支付服务配套环节比较薄弱的问题
五)实施适应电子商务出口的税收政策,主要用以解决电子商务出口企业无法办理出口退税的问题
六)建立电子商务出口信用体系,主要用以解决信用体系和市场秩序有待改善的问题
2.3对跨境电商支付的政策支持
2013年3月,国家外汇管理局制定和下发了《支付机构跨境电子商务外汇支付业务试点指导意见》、《支付机构跨境电子商务外汇支付业务试点管理要求》等多项文件,决定在上海、北京、重庆、浙江、深圳等地开展支付机构跨境电子商务外汇支付业务试点。获得支付业务许可证的第三方支付机构均可申请通过银行为小额电子商务(货物贸易或服务贸易)交易双方直接提供跨境电子商务支付所涉及的外汇资金集中收付及相关的结售汇服务。
2013年10月,包括财付通、支付宝、汇付天下、重庆易极付公司在内的17家第三方支付公司已接获国家外管局正式批复,成为首批获得跨境电子商务外汇支付业务试点资格的企业。标志着国内支付机构跨境电子商务外汇支付业务迎来实质性的进展,将有效推动外汇跨境支付一站式解决平台的发展,提升支付机构结售汇的能力与效率,推动中国电子商务企业的国际化进度。
外汇管理局同时规定,试点支付机构为客户集中办理收付汇(foreign currency payments and receipts)和结售汇(foreign exchange trading)业务,货物贸易单笔交易金额不得超过等值1万美元,留学教育、航空机票和酒店项下单笔交易金额不得超过等值5万美元。
17家获得资格的公司主要分布在五地,获得业务资格有所侧重,分别涉及跨境电子商务外汇支付业务、货物贸易、留学教育、航空机票以及酒店住宿。
2.4中国跨境电商2013年试点城市落地
2012年12月,由中国发改委、海关总署共同开展的中国跨境贸易电子商务服务试点工作全面启动。推动跨境贸易电子商务服务试点工作,是促进外贸稳定增长、推动跨境电子商务健康快速发展的重要举措。旨在通过试点工作,总结制定跨境贸易电子商务涉及的通关、结汇和退税等方面的管理办法及标准规范,促进国家跨境贸易电子商务发展。也是服务新型经济发展,进一步推动海关改革创新的内在需要。
第一批试点城市为上海、重庆、杭州、宁波、郑州,他们具有良好的经济和外贸基础,具备开展跨境电子商务服务试点的条件。通过先行先试,试点城市依托电子口岸建设机制和平台优势,实现外贸电子商务企业与口岸管理相关部门的业务协同与数据共享,借此解决制约跨境贸易电子商务发展瓶颈问题。
试点城市不仅在政策上获得国家支持,还在经济资本上获得极大支撑。目前,郑州试点城市拥有两个中央政策性试点项目,4个地方应用性试点项目,共获批总投资1.7亿元,获国家补助资金3040万元。
2014年1月,深圳、苏州、青岛、长沙、平潭、银川、牡丹江、哈尔滨、西安9个城市成为第二批跨境贸易电子商务服务试点城市。
欢迎关注外贸行业第一微信号【cifnews】