图片来源:图虫创意

当前,时尚以及美妆产品已经成为了中国品牌出海最热门的新品类之一,并催生了诸多成功拓展全球市场的独立站王者。但大部分人提起 DTC 就和做独立站品牌挂钩,实际并非如此,DTC 只是代表直接面对消费者的一种模式。在近期举办的谷歌出海峰会时尚&美妆专场中,就当前该行业两种 DTC 能力类型及痛点,以及相应的广告解决方案进行了详细阐述。


时尚美妆的 DTC 出海有两种能力类型:以人为本和以货为本。这二者各自的优势是什么?如何衡量出海品牌更适合哪种类型?谷歌中国直客时尚行业经理 Shirley Wang 对这一问题分享了自己的观点。

根据 eMarketer 按照市场公开数据估算,2021 年全球零售电商市场规模达到了 4.9 万亿美金。其中一些重要市场如美国,其电商渗透率相对还不高,因此又有着十分广阔的提升空间。而从增长率来看,东南亚等新兴市场非常值得关注。



Source: eMarketer, Jan 2022
全球电商格局中,DTC 电商无疑是当前的重要趋势。从 Shopify 与 Amazon 的 GMV 数值的对比可以看出,DTC 电商的 GMV 正在不断增长,考虑到除了 Shopify 之外,还有 BigCommerce,WooCommerce,Magento 等其他建站工具以及客户自建站,整体的 DTC 电商规模和比例会更大。

数据来源: MarketplacePlus
以美国为例,预估 2022 年美国 DTC 品牌 GMV 年增长率将达到 18%。值得注意的是,有 75% 的品牌 3 个月 GMV 小于 500 万美金,由此可见 DTC 领域有众多小而美的生意。

整体的数据对 2022 年的预估还是看好的,主要体现在国外的消费者的生活态度仍旧积极向上。我们说 2022 年的关键词之一是“不确定性”,所以出海企业更应该有一些“确定性”来应对这样的“不确定性”,做好自己,修炼内功。

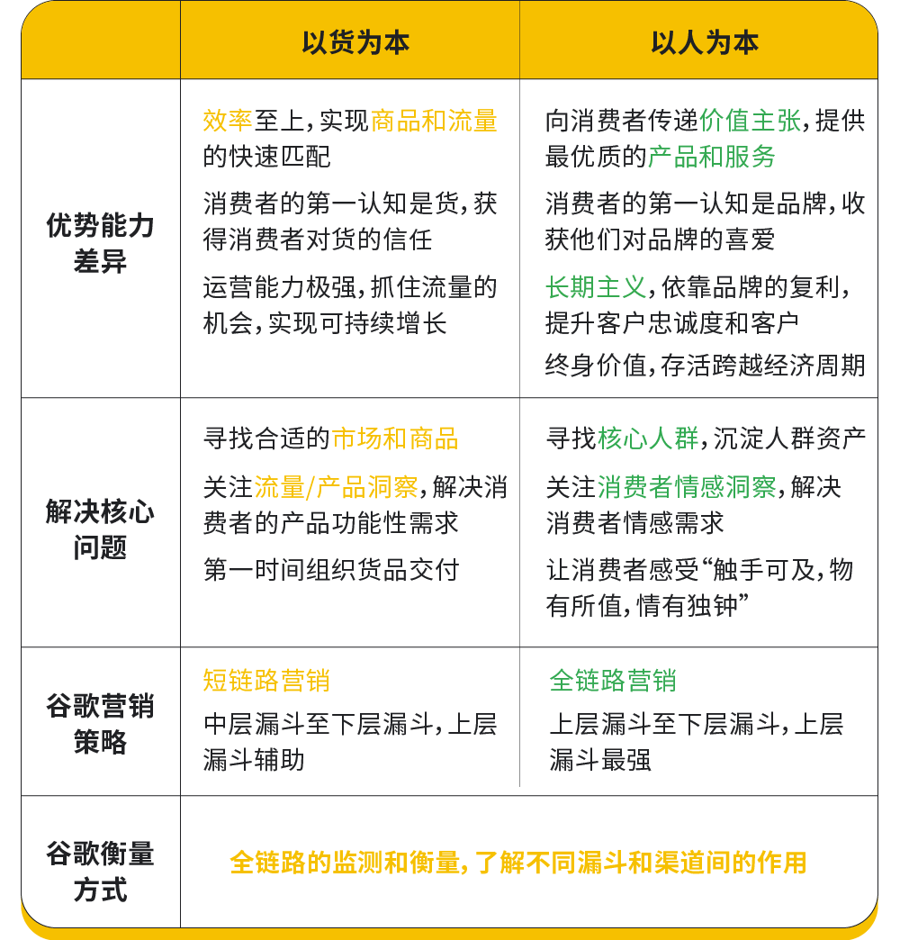
DTC 的业务模式并非意味着完全依靠品牌来引导销售,而是根据自身能力优势可以分为以货为本与以人为本两种不同类型,其各自的优势能力,核心问题以及相应的谷歌营销策略也有所差异,如下表所示。

谷歌正在围绕 DTC 九大能力建立生态合作伙伴体系,我们也试图围绕九大能力进一步分解 DTC 的不同阶段。

在此我们尽量通过客观条件的评分表来区分 DTC 的以货为本与以人为本两部分能力类型,分为成长期、稳定期、成熟期,分别针对上述九大能力的实现情况规定了分值,总分均为 27 分。那么如何判定自己处在 DTC 的哪个阶段?两步走,第一步根据两种不同能力类型的区分选择自身合适的发展方向,第二步依据下方对应的评分表可以大致判断。评分均值为 17 分,达成则处于平均水平,可进一步发展到下一阶段。在这个过程中,以人为本和以货为本在发挥自身优势的同时也会互相学习对方的能力优势以达成护城河。















2022 年全球零售电子商务市场整体平稳,虽然增速放缓,但是不乏一些亮点市场引领增长。那么哪些市场的潜力更大?如何选品来帮助实现业务增长?谷歌中国直客重点客户经理 Jeanne Wang 给出了建议。


2020 年发达经济体和新兴市场的电商市场都出现了激增。对于大多数市场而言,这种激增至少在一定程度上延续到了 2021 年。但这种情况现在有所变化,发达经济体和新兴经济体的增长模式发生了分裂,北美等传统市场增速放缓,拉丁美洲和东南亚等新兴市场尽管电商渗透率相对较低,但增长率却将引领世界,而欧洲及中东市场则相对稳定。这些市场都存在着增量发展的机会。


那么时尚美妆出海品牌可以结合自身品牌团队因素综合考虑,布局全球市场:
攻守成熟市场:成熟市场保有量大、高饱和,竞争格局明显,往往存在人格化的多品牌竞争或一家独大。因此需要防守保有市场,开展粉丝经营做好复购,攻占增量品类。
留意稳定市场:这一市场整体规模稳定、增速缓慢,竞争格局稳定,需要注意稳中有变(Covid/脱欧/数据隐私),可结合线上线下获得增长,并开展全渠道营销。
布局新兴市场:这种市场整体规模较小、市场饱和度低,市场规模高速增长中,尚未形成明显的竞争格局,可以加速布局明星市场,利用好推广平台,采用线上线下结合方式。
而在广告推广时,也需要考虑到不同国家市场的语言偏好,注意同一语言素材可以运用到多个多语言市场,以满足目标市场中,非重要语言用户的需要。

在这里有两个工具值得推荐。首先就是 Google Ads Geo Report。您只需在 Google Ads 帐户中,点击菜单中的:“报告 > 预定义的报告 > 地理位置”,添加您的核心指标如转化量、CPA、ROAS 等,即可获得相关报告。

通过报告,您可以了解到任何特定市场的广告转化率是否较低,点击率是否较低,他们在新市场的表现是否高于平均水平,等等,您可以以此筛选指标并定位优化方向。
另一个工具是全球商机通/Market Finder。借助这一工具,您可以按照产品类别了解最有潜力市场的排名,每个市场都有具体的详情分解,您还可以横向比较不同潜力市场的机会与挑战,以寻找到潜力更大的增量市场,帮您做出决策。



服装服饰、家居、3C 和美妆个护是当前跨境电商四大主要品类赛道。以美国市场为例,这四品类线上消费增长速度较快,市场需求也非常大。在这些垂直类产品中,基础款产品主要走量,利润率并不高,而潮流品虽然小众,但往往毛利更高,而明星产品则是品牌的王牌,有着销量利润皆高的优势。
可以从“热门品类 + 竞争格局、用户心理 + 热门话题”等角度,开展市场调研来选择单品,抓住用户的痛点。
对品牌进行价值提炼,通过“定价区间 + 定位人群、品牌故事 + 产品差异”等结合,挖掘品牌溢价空间。
研发打造极致单品,重点考虑产品如何解决消费者的需求痛点,主抓哪个档位的价格和人群,哪些优势价值可以让自己的产品从竞品中脱颖而出。

在选品环节,谷歌提供了有几个工具供品牌主来使用。
Google Trends/谷歌趋势
Google Trends 可以展示产品的竞争力、竞争者以及季节热度,深度发现消费洞察。品牌主可以按照从国家到城市等不同地理层级,筛选搜索兴趣,时间跨度从 2004 年开始直至一小时之前,并按照不同广告平台进行筛选。

Trends Finder/爆款发现器
Trends Finder 采用机器学习技术,可以列出一段时间内的网络热门搜索词,从而帮助卖家探知用户喜好,掌握流量趋势,增加打造爆品的机会。(Trends Finder 需要联系您的客户经理,由您的客户经理帮您跑取数据)
Vision+
Vision+ 能够利用谷歌购物的数据,从市场、畅销产品、流行趋势等诸多角度,给予品牌主多维度的洞察,有意愿开通 Vision+ 的品牌主可以联系客户经理进行申请。(Vision+ 需要使用谷歌云服务,具体要求请联系您的客户经理咨询)
Attribute X
Attribute X 结合谷歌搜索、YouTube 搜索和用户评论等数据,将用户搜索数据、用户评论等信息,利用机器学习得出相应的趋势分析,预测未来某个时间段内,一个细分品类产品可能会流行的具体特征,以给品牌主提供参考。(Attribute X 目前暂无对外版本,需要咨询客户经理获取报告)




DTC 模式的出海企业可以拥有品牌自主权,收集到第一手的消费者行为数据,进而收获更多回报。如何做好 DTC 全链路营销的衡量,谷歌中国直客重点客户经理 Linhan Huang 分享了其中的诀窍。

消费者的购物转化旅程也变得越来越复杂,需要多个触点才能最终转化。而当前全球数字化广告形式中,位于流量漏斗上层的展示广告(包含图片、视频)无论是从占比还是增长趋势来看都变得愈发重要。对于品牌主来说,衡量不同营销手段在消费者购买行为链路上的推动作用,助于洞悉影响业务成功的因素,发现业务拓展机会,解答在消费漏斗各个层面的关键转化问题。

有数据表明,将策略与整个消费者旅程中的客户数据集成,将带来 20% 的增量收入,成本效益提高 30%。

首先就是要全链路布局,收集尽可能多的第一方数据。在当今不断变化的数字生态系统中,可靠的转化衡量方式对提升数字营销效果至关重要。衡量的基础是收集到尽可能完整的数据,所以:
务必在网站的所有网页中设置全局网站代码,以便收集第一方数据。
为了弥补衡量方面的缺口,以得到更准确的衡量结果请实施适用于网站的增强型转化。
如果在需要提供 Cookie 意见征求选项的地区开展业务,可以实现意见征求模式。
*提示:使用 Google Analytics 4(GA4),来发掘有关跨平台和跨设备客户转化历程的完整数据洞见,实现与 Google 广告平台的增强无缝集
在收集数据时,不要局限于最终的加购和购买,而是应该全链路监测,扩大数据积累范围,包括监测广告展示/互动情况、设置产品浏览/互动追踪、衡量结账流程等。
其次,要应用数据归因模型,通过查看跨渠道转化路径报告(Cross-Network Report)让复杂的转化路径浮出水面,实现正确归因和全盘衡量,避免错失真正的增长动力。


在考虑媒体支出的整体影响时,请将视频广告和展示广告的辅助转化(Assisted Conversions)和浏览型转化(View-through conversions)纳入评估范围,确保助攻选手”得到应有的功劳。
此外,还要关注用户留存,锁定更多客户生命周期价值。有数据显示,将用户留存率提高 5% 可增加 25-95% 的利润,而与新客户相比,现有客户尝试新产品的可能性高出 50%,支出增加 31%。
在这方面,GA4 留存率报告十分有用。“留存率”报告有助于您了解用户在首次访问您的网站或移动应用后与之互动的频率和时长。借助该报告,您还可以根据用户在首次访问后所产生的额外收入来了解用户的价值。


同时,GA4 还能够分析用户在整个生命周期内的行为及其作为客户带来的价值。“用户生命周期”分析法显示了消费者在整个生命周期内的行为,能够找到为用户带来最高生命周期收入的来源、媒介和广告系列,并获知预计出更有价值的用户的有效广告系列 (购买概率更高并且流失概率更低),此外还能开展唯一身份用户行为数据洞察,如月活跃用户最后一次通过您的网站购买产品的时间,或者他们最后一次与您的应用互动的时间。

最后提醒一下,不管是以货为本还是以人为本,做好全链路衡量都需要所有渠道和部门战略协同工作,针对共同目标制定战略、共享 KPI,尽快落地执行并持续衡量。

时尚美妆行业选择以货为本或以人为本的 DTC 出海,在广告推广的策略和工具选择上也有所侧重,谷歌中国直客重点客户经理 Cherry Xiao 与谷歌数字营销策略顾问 Arnold Zhao 分享了他们的见解。


在时尚美妆品类中,自然流量和直接搜索是流量的主要来源,同时社交渠道与付费搜索都显得十分重要,而且具有非常大的提升空间。在现在的生态下,广告主在广告营销漏斗的每个阶段都会选择不同的广告渠道和产品,而其中往往存在断层。

但是在当下,消费者的选择过程更长,受影响的广告接触点也更多,只有打通渠道,贯穿消费者路径,才能更为有效地影响消费者,实现更好的转化效果。

如果将 DTC 品牌的生命周期按照新生、成长、成熟三个阶段来划分,以货为本与以人为本的模式会有所不同。以货为本的划分时间点为六个月和一年,而以人为本的划分时间点会更长,分别以一年和两年为时间点。



以货为本的出海企业开展广告投放时,一方面要注意夯实下层漏斗基础,进一步增强转化效能,另一方面则要紧跟市场动态变化,持续开展优化。
智能出价是广告投放中的重要一环。为了提高转化效能,品牌主需要尽可能地选择符合营销目标的智能出价策略,采取相应的出价方式。

同时,在预算设置上也不能大意。一般来说,保证广告费用不超过预算的 70% 的效果最佳,这样能保证系统可以参与每一次的竞价和尝试各种素材组合,掌握最佳的投放策略,最大程度避免广告系列预算受限的情况出现。

在活动中,谷歌以某服装品牌为例,展示了以货为本的时尚美妆品牌可以重点利用的几种广告解决方案。
搜索广告
搜索广告可以以品牌词与一级品类设置广告系列,而以二级品类设置广告组。同一广告组可采用 “广泛匹配短尾词 + 精确匹配长尾词”的关键词匹配方式,同时提升流量精度和广度。


针对品牌词,建议将其划分为以下三个部分,分别采取推荐的匹配和出价方式,并且引导消费者访问不同的落地页。

此外,动态搜索广告 DSA 应搭建在一级品类广告系列的广告组中,同时针对 DSA 的落地页定位的选择方式,尽量选择覆盖范围较大的方式。以下 3 种方式的覆盖范围从左到右依次递增。

购物广告 & Performance Max campaign 效果最大化广告
在进行购物广告与 Performance Max campaign 效果最大化广告投放和搭建广告系列架构时,品牌主可以分别以利润和曝光度为目标,来设置不同的广告系列。
在以利润为目标时,首先要对自身产品组的利润进行清晰分类。在以下样例中,休闲服和正装具有不同的利润率,因此有不同的广告支出回报率目标,针对高利润产品组,设置较低的广告支出回报率,在尽可能广泛触达有购买意愿消费者的基础上还能确保维持一定的回报率;针对低利润产品组,则反之亦然。

而如果要确保主打商品或新品能够获得足够的曝光度,应为产品组分配专门的预算并设置较低的广告支出回报率目标值,从而确保其中的产品获得期望的流量和曝光度。针对其他产品组,可继续参考以利润为目标的划分方式。


谷歌推出的 Performance Max campaign 效果最大化广告系列能够借助多种广告渠道和展示方式扩大客群覆盖面,并利用自动化机器学习技术最大限度地提升广告效果,从而有效提升广告成效,因此饱受关注。从 6 月开始,我们的 Ads 界面会陆续出现 Upgrade Tool,可以较高效的帮助广告主将智能购物广告升级成 Performance Max campaign 效果最大化广告,并且计划于 7 月到 9 月间,进行全自动的 Performance Max campaign 效果最大化广告升级。
我们可以参考以下投放 Performance Max campaign 效果最大化广告的推荐。


在针对尽可能扩大广告覆盖面以及精准获客这两种不同的营销目标,推荐选择不同受众信号,来满足我们的营销目标。

有些商家会面临购物广告 SKU 中存在大量跑不出量,甚至没有展示的商品的情况,在这里介绍一个“低曝光 SKU 激活术”,可以帮商家获得更多购物广告曝光机会, 更好地运营产品,从而促进更多销量和利润。具体做法是:
使用 Google Ads 脚本自动筛选出投放量低的 SKU,并收集到补充 feed 中
在 GMC 中建立 feed rule 自动识别补充 feed 中的 SKU 并打上标签
在 Google Ads 中新建 campaign,并通过前一步建立的标签,仅定位低投放量的 SKU
展示 & 视频 & 发现广告
展示广告拥有庞大丰富的展示网络,而发现广告可以每月在谷歌专属渠道中触及高达 30 亿的用户,借助机器学习技术,谷歌通过分析消费者多样的网络活动总结出清晰明确的消费者兴趣偏好,进而帮助客户进行商业规划,增加客户基数。
我们可以从下图中了解一下如何通过利用不同受众类别来搭建发现广告和展示广告的架构:

而视频广告在当下消费者购物路径的重要性不言而喻。70% 的 YouTube 观众购买某个品牌是因为他们在 YouTube 上看到了该品牌,而消费者在 YouTube 上看到某品牌,随后到线上进行购买的可能性平均高于竞争对手 36%,43% 的消费者经常在谷歌搜索和 YouTube 之间进行切换,从而提升整体购买意图。在视频广告中行动号召广告对于消费者下单作用甚大,在设置行动号召广告受众时,有如下建议。

再营销 + 目标客户匹配:激励用户复购,是以货为本的品牌提升用户价值的重要手段。品牌主可以利用再营销与目标客户匹配相叠加的方法,来鼓励品牌拥护者再次下单
静态再营销:设置不同的细分受众,例如加购但未付款,过去 180 天内到访等等,进行客制化的广告的批量投放
动态再营销:针对曾经到访过网站,且浏览过某种产品的消费者,向其展示该该特定产品的广告
目标用户匹配:利用客户分享的信息,搭配谷歌庞大的搜索网络将广告定位到相应客户及其他类似客户

以人为本的 DTC 出海品牌,需要基于品牌型客户所处在的不同发展阶段,调整上层漏斗架构,强化品牌声量,进一步增强品牌力,并通过全渠道联动来进一步提升成效。
视频广告
视频广告对于以人为本的 DTC 尤为重要,从产品的推出、强化影响力到号召购买的不同阶段,视频广告分别有着不同的作用,主要采用的广告形式也不尽相同。

在品牌的不同阶段,建议采用不同内容的视频内容和品牌信息来实现自己的业务目标。

在品牌刚推出的阶段,导视广告和标头广告是品牌主的首选,导视广告通过可跳过和不可跳过的插播广告结合,尽可能经济实惠地扩大覆盖面。标头广告则只可以通过预定购买,按 CPM 的形式收费,如果想要了解更多,欢迎咨询帐户经理或查询官方指南。
在制作导视广告和标头广告素材时
要注意几点:
视频以居中 Logo 开始,结尾 Logo 居中
呈现品牌独有的视觉效果 (颜色等)
在前 5 秒内切换 2-3 个不同拍摄角度和画面
多角度展现产品及细节
通过配音和文字体现品牌的价值主张
让人物成为故事的核心,引起消费者共鸣,与消费者产生情感链接
显示网页连结作为行动号召提示
此外,品牌主还可以充分利用社交媒体产生的内容,再创造出更多吸引消费者的广告素材。
在强化品牌影响力的阶段,可跳过的插播广告 TrueView In-stream,只在观众观看视频 30 秒或点击广告时向广告主收取费用,而信息流视频广告仅在观众选择要观看的视频广告时付费出现在 YouTube 搜索结果中、“接下来观看”部分、应用首页动态等几个位置,可以有效扩大品牌想要传递的信息。
在制作这种广告素材时也可以
遵循一些注意事项:
根据营销目标、想要触及的受众,以及品牌调性进行社交红人的选择
在视频的开头,提及此次合作想要传递的信息(如:品牌定位,价值主张等),提及合作的社交红人名字或是合作款的名称
多角度展现产品和品牌风格和产品细节,如叠戴等
整体视频内容尽量与红人日常会拍摄的视频相似,以减少生硬的“广告”代入感
通过红人口述提升品牌“出镜率”
视频结尾或开头呈现品牌 Logo
此外,还可以充分利用合作的社交红人,产出更多有吸引力的内容,如联名系列,热卖单品推广、How to 穿搭系列等。
在品牌具有一定影响力,需要促进转化时,品牌主可以在 Video Action Campaign 中添加附加信息或产品 feed,通过行动号召语句触发用户行为,促进购买。
这类广告素材在制作时可以
采取以下的做法:
借助设计师传输产品或系列的理念及卖点
展示与其他产品的搭配,提升潜在客单价
多角度展现产品细节,短频快切换场景,持续输出产品或系列的优势及卖点
结尾提供明确的行动号召用语,或加上搜索栏图标
在这里推荐一个可以更好地利用社交媒体素材的视频制作工具 YouTube Video Builder。这是一个可以用图片产出简单视频的工具,只需三个简单的步骤,即可在几分钟内为谷歌广告系列生成视频广告。Video Builder 还能生成视频来补充现有的视频广告组合,或是用于规模较小、资源较少的营销计划。

发现广告
发现广告在促进品牌考虑和增强转化这两个维度都起到非常重要的作用,其具备的社交属性能帮助品牌主完善自己的数字营销策略。发现广告与视频广告相搭配,能在多种网络中向消费者主动展示其感兴趣的产品。
在投放发现广告时,广告主可以充分利用其他社交渠道表现较好的广告图片素材,从而可以使发现广告投放效果事半功倍。
在投放时,可以开始先采用单一图片的形式,等后期素材表现较佳时,再开启多组图片的轮播形式,并使用至少 5 张图片来组成轮播广告的素材。
在这里,说明发现广告不同尺寸图片素材的最低数量要求。基于最低要求,建议大家尽可能多的提升素材的完整度,给机器更多的素材进行学习和优化:

Product feeds for Discovery ads
这是一个由谷歌新推出的广告产品,目前处于收集意向的阶段。它直接从广告主的 Google Merchant Center 产品 Feed 中提取丰富的产品详细信息,通过更相关的广告,在合适的时机触及合适的群体,并利用价值导向的出价方式,如目标支出回报率来达到广告的业务目标。有意向的品牌主可以与客户经理联系开通。

新的隐私保护法规和 Cookie 方面的限制,使得了解并吸引目标客户变得愈发困难,从长期来看更是如此,也让广告归因变得越来越复杂。增强型转化可以更准确地衡量转化情况,并提高广告所报告的转化率,因此显得十分重要。谷歌中国直客重点客户经理 Wilson Zhao 重点讲解了其中的要点。


增强型转化的原理是通过运用品牌方的一手用户信息来绕过 Cookie 的限制,进而更准确的收集转化。相关用户信息均经过哈希加密处理,因此避免了隐私保护方面的问题。
启用增强型转化,有几个前提条件:
网站级代码植入:必须使用 Gtag.js 或 Google 跟踪代码管理器,这有助于确保妥当捕获转化。
Google Ads 作为转化来源:必须使用 Google Ads 转化跟踪代码作为转化来源。目前不支持来自 Google Analytics(分析)的转化和线下转化。
网页上提交的客户数据:客户必须以明文形式在网页上提交数据。最适合需要客户数据的深度转化类型(例如购买、注册)。
增强型转化的功能也正在不断完善中,谷歌分享了目前乃至未来增强型转化的发展方向。

案例分享:ASOS
ASOS 希望通过跨浏览器的识别信号作为优化他们的搜索广告和 YouTube 的参考,与此同时,ASOS 想要进一步了解 YouTube 效果广告是否能够推动整体销售增长。
ASOS 通过建立了增强型转化代码,用 SHA256 对客户的邮件进行哈希处理并发送给谷歌。然后,谷歌将数据与自己的内部数据进行匹配,并创建了两个并行转换记录:一个只收集现有的数据,另一个同时搜集现有数据和增强型转换的数据。
对比这两个数据来源,得益于增强型转化,ASOS 的搜索广告转化率提升了 8.6%,YouTube 行动广告转化率提升了 31%。


当前数字营销领域,广告主在跨平台分析、预测分析、消费者决策旅程、数据响应等方面面临诸多挑战。Google Analytics 从 2005 年问世之后,一直在不断更新演变,以在不断的变化环境中,满足用户的更多需求,帮助用户开展精准分析,助力制定广告策略。
最新版本的 Google Analytics 4(GA4)在搜集衡量、分析洞察、整合数据、优化效率等方面,都能给予广告主更有效地支持。GA4 能提供更加强大的数据洞察功能,相比之前具有三个更明显的优点。
更统一:GA4 以“事件”为基础整合网页和 APP 端的数据,其灵活的数据模型,可以在跨应用之间保持数据一致性。
更准确:GA4 可以对跨设备、跨平台的用户数据整合去重,通过 User ID 还原唯一的消费者历程,借助一手数据外加谷歌的数据信号最大化提升报表的精准性,并在所有的报表、分析、洞察功能内都做了整合。
更智能:GA4 支持自然语言搜索,结合机器学习预测数据,提升效率。广告主可通过自然语言对 GA4 提问,定位帐户或者媒体资源配置,查询报告、数据洞察等,并利用帮助中心答疑。同时 GA4 会根据帐户数据自动生成例如未来潜在转化次数等诸多预测性指标。
除此之外,GA4 还拥有一些自定义功能。如通过 Explore 功能,广告主可以以更加可视化的方式来获取想要了解的数据。
通过 GA4 强大的报表功能,广告主还可以观察人群流转效率,监测品牌人群分布状态,从而更加量化的的制定广告营销目标。

利用 GA4,广告主可以通过三种方式,高效创建受众群体,并使用如受众触发器等功能进一步颗粒化定制。
自定义报表:通过不同的视角/标准/事件来完全自定义的区分和创建受众,自定义程度高
模板报表:通过现有的成熟模版生成受众,包含人群特性、历史交互、兴趣分类等多个维度
智能推荐报表:根据业务模式和行业特性智能预设推荐的受众,包含预测性受众,更加简单易上手
即使有的 DTC 商家已经为自己网站使用了 Universal Analytics,同样可以通过“双重设置”搜集数据,在现有的 UA 媒体资源维持不变并继续收集数据的基础上,享受正常运行 GA4 的功能与体验。

DTC 出海,独立站对消费者的第一观感十分重要,做好购物网站本地化将事半功倍。谷歌出海战略咨询顾问 Ziwei Zhang 分享了做好网站本地化以及提升用户体验的一些关键点。


当消费者访问购物网站时,形成第一印象往往只需要 50ms,购物体验不佳将导致大部分的消费者一去不返。
要在全链路中解锁更多收入机会,就需要在本地化、客户体验、客服支持及 FAQ、物流及服务等方面给予消费者更优秀的体验。而这其中,网站本地化的效果十分明显。


本地化:不仅只是翻译
哪怕目标市场的消费者掌熟练握其他语言,也不意味着他们倾向阅读非母语的内容
创建品牌调性、风格指南和词汇表,以确保您持有正确且前后一致的语气和措辞
词汇表应包括您所有的专业短语和术语
确保您在内部有校对或与第二家服务商合作以确保质量

70% 的消费者相信其他用户的意见。63% 的用户表示他们更有可能从显示评论的网站购买商品。如何更好地利用这种社会认同心理?商家可以开展以下几点:
展示 KOL / KOC 推荐
展示使用您产品的机构的 logo
展示用户好评

品牌方可以通过以下的方式,激发人们内心的情感,让消费者对品牌价值产生共鸣,建立情感链接,进而成为品牌的爱好者。
讲好品牌故事,突出核心价值主张,增加情感链接
搭建大促日历,紧跟热点打造话题,推动相关 SKU
利用目标市场的 KOL / KOC 资源
突出好评和三方机构背书

具有针对性、内容高度相关的着陆页通常会带来更高的转化率并提供更高的广告支出回报。
制订优化策略及优先级,通过逐步调整及 A/B 测试的优化,以改进转化率。
Optimize 是一款免费工具,可与 Google Ads 集成以进行可靠的着陆页测试。

在设计 UI 时充分考虑到不用类型用户的偏好,例如按钮的位置等。


除了提供并且优化客服支持常见的渠道,例如在线表单、在线智能机器人、在线真人客服、email、电话等,FAQ 也是一个不容忽略的重要模块。



37% 的用户会在商家不提供游客结账功能的情况下放弃结账,27% 的用户因为结账流程时间过长 / 太过复杂放弃订单。DTC 商家可以借助以访客身份登陆或者快速结账、自动填充和自动报错表单等方式,让消费者简化加购和付款流程,来提升用户的购物体验。

我们可以参照下图中的表单内容,来检查自己购物网站,帮助在整个销售漏斗周期内打造顺畅无阻的体验。


此外,品牌主还可以借助谷歌在出海各环节中合作伙伴的力量,优化与提升产品与服务的能力,推动出海业务不断提升。
(来源:谷歌全球营销)
以上内容属作者个人观点,不代表雨果跨境立场!如有侵权,请联系我们。