图片来源:图虫创意
01
—
对SP广告的全面认识
首先要解答大家的疑问,就必须先带大家回顾一下上一讲中我们讲过的SP广告广告类型,以及自动广告和手动广告的各种匹配方式分别有什么样的区别,这里也为大家举了不同匹配方式之下自动广告与手动广告的匹配方式实例,如下:
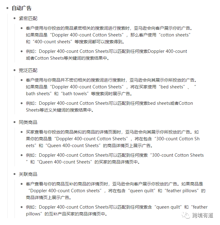
自动广告几种匹配方式:

图片来源:跨境有道
手动投放Keyword的几种匹配方式:

图片来源:跨境有道
自动广告的收录和运用逻辑:
自动广告不需要设置任何关键词,但是却可以通过后台匹配的方式进行匹配,主要是通过亚马逊A9算法对你的标题,五点,长描述A+等等进行收录关键词之后自然匹配的结果。
这种结果中,标题的可收录性最大,远远大于其他地方填写的关键词权重,正常情况下,亚马逊listing的收录顺序是由上到下,由左到右的,因此标题中越前面的关键词也就越容易被自动广告跑出来。
ASIN同理,根据你所选择的自动广告匹配类型的种类,亚马逊会根据收录情况的不同为你进行自动选择投放,也就是上面这个图中的紧密匹配,宽泛匹配,同类商品,关联商品几种投放方式了,具体可看上图。
自动广告跑出来的乱码实际上是同类商品或者互补商品匹配到的一些相关asin数据;
自动广告的运用逻辑:
1. 最重要的关键词应该写在标题最前面,增加自动广告紧密匹配和同类商品匹配的正确性;
2. 一些不得不写在listing里面的描述性词汇不小心被自动广告跑出来了,需要尽快使用否定功能把它们否掉,也就是自动广告不相关词语进行否词;
3. 在listing的新品期自动广告可以帮你进行快速测词,快速获取数据,了解listing的相关词和转化词,否定不相关词语,提高listing转化率;
4. 同样的在listing销量平稳期的话自动广告就是一个拓词和拓宽流量瓶颈的好助手。
手动广告的运用逻辑:
1. 根据手动广告的投放方式可知,手动广告的运用应该是在已定关键词下进行的拓展,也就是说,它并不像自动广告那么随性和自由,但是它比自动广告又多了一些精确性;
2. 既然手动广告是在已有关键词基础上进行的广告投放,那么手动广告的匹配方式选择就非常重要了,这里就不得不讲到关于关键词的筛选,可以看一下之前写过的一篇“做好新品关键词,不愁新品不出单!!”;
3. 广泛匹配方式虽然是一种非常好的拓词方式,但是由于拓展形式的不同,一般匹配出来的方式都会比较松散,在手动投放中需要经常配合否定精准来进行;
4. 手动广告的精准匹配方式一般情况下在新品单独推某一个词或者小词做转化率的时候特别有效;
5. 手动广告与自动广告的结合运用往往可以让自动广告获得更加意想不到的效果。
SP小技巧:
①自动广告关闭其他匹配方式仅剩紧密匹配方式,可以用来看关键词的埋词情况,如果这样跑出来的关键词非常精准,且asin较少,说明埋词较精准;
②如果跑出来的asin数量较多,且都是类似的相关产品,如果一直表现不好可以否定那一类型的相关词汇;
③对于多变体同一类型产品,如果关键词一致的话,也可以开启超低价捡漏自动广告,把所有sku放在一个广告活动里面;
02
—
SP广告实战新玩法
实话说SP广告的投放位置在“广告篇-01”已经讲的比较详细了,这里也就不再赘述了。大家有不明白的可以看一下上一篇,这里补充一点,由于亚马逊今年一些定投广告位置的更新,自动广告和手动广告的位置现在已经体现的不是很明朗了。
所以上一篇在讲SP广告的投放位置的时候并没有很详细地把它们拆分开来讲。许多自动广告能打到的位置现在手动广告也可以打到。
例如:listing详情页面的下方,自动广告可以通过同类商品匹配方式打到相关产品下面,而手动广告可以直接通过商品定投的方式打到相同的位置,诸如此类等等,既然如此的话,那么我们在操作的时候是不是就会有更多的可操作性呢?

图片来源:亚马逊官网截图
这里可以给大家一个小提示,自动广告相当于各种匹配方式都会相对比较松散一些,而手动广告的定投相对来说都是比较精准的流量,因此,如果你在不确定对标asin的情况下可以先用自动广告测试,跑出来表现比较好的asin之后再在自动广告里面进行否定asin,运用手动广告精准投放的方式可以获得更多精准的流量和转化。
无review的SP广告玩法
这种方式是相对来说比较适合蓝海一点的类目,建议可以在新品到货的第一周先开点自动广告,预算差不多5美金/天,竞价根据不同品类情况而定,我们主要控制的是一个曝光情况,而不是竞价本身。因此,如果竞价是0.6的时候你可以达到400的曝光/天,那么0.6美金就已经很可以了,接下来就是点击率的控制,需要每天根据跑出来的词的点击率和转化率进行优化,如果跑出来的词点击率一直较低,转化率也较低,可以适当较低一点曝光,提高点击率,反之亦然。
一开始建议针对新品无review的产品自动广告可以只开紧密匹配,如果还想拓展一点其他的asin方面的流量,也可以针对个人对预算情况的不同进行分组搭配。在预算充足的情况下可以再另外开一个3美金的同类商品匹配广告,在bid的设置方面可以选择最为保守的仅减低,如果对于自己的关键词比较满意的话,也可以选择固定竞价。到这里的话一个新品前面一周的广告搭建基本上就算是完成了。
因为新品前期没有review定位情况下转化率一定是相对来说比较弱的,所以建议是不要一开始就引入过多的流量,容易起到反效果,并且跑词期间还应该较为紧密地进行广告优化,才不容易造成流量浪费和新品期的浪费。在新品跑了大概有一周之后就可以慢慢使用手动广告结合自动广告的形式,把一些自动广告里面表现较好的关键词在自动广告中进行精确否定,添加到手动广告中打精准了(不否定的话容易抑制,从而导致反效果,两个广告活动都开不好)。
有review的SP广告玩法
而有review的SP广告玩法要思考的东西就更多一些了,因为无review的时候我们肯定是没有评论这一方面的优势的,只能在价格或者页面折扣等方面拼一拼,所以开广告的时候考虑的竞品也就那么几个,而有review的时候我们可以供选择的竞品就稍微多了一些了。首先我们可以对比一下我们的产品在市面上的实际review数量是属于一个什么样的水平,接着比较easy的模式就来了,SP广告模式下的定投asin直接定投所有星级和价格有优势的产品。
接着最重点的地方也是大家最关心的地方,就是SP广告的关键词应该怎么打的问题,也就是说如何把一个关键词一步一步做上去,这个问题因为各种产品定位都不尽相同,广告位置和自然排位也都各不一样,所以很难具体地跟大家讲清,但是亚马逊的广告算法逻辑是互通的。基本逻辑就是不断按照它的CTR和CVR来走,提高点击率和转化率,就是提高你的关键词自然排名提升的有效方式。
那么,有review的产品如何提高自己的点击率和转化率呢?自然是通过控制自己的曝光量来达到控制点击率的目的,众所周知,点击率=点击/曝光,那么曝光量越小,点击率不就越大了吗?而不同的曝光位置会得到不同的转化,一些较低曝光的位置也相应会匹配到一些较差的listing,从而实现更高的转化,我们需要做好的就是卡好手动广告和自动广告一个曝光的临界点。
所以有review的产品的自动广告打法总结起来就是:
①利用手动定投广告定投所有有review和价格优势的产品进行对标;
②手动推关键词广告需要进行关键词点击率和转化率的控制,利用控制曝光进行卡控会更容易推广;③自动广告紧密匹配和同类商品匹配会更有优势,测词之后一样可以加否添加到手动精准广告中,先利用建议竞价,之后通过控制曝光的形式控制点击率和转化率;
原本这篇还有第3小节就是关于广告案例的实际解析和一些广告常见问题的解答,但是由于最近团队的事情实在是有点多,所以关于SP广告预算怎么设置比较好,广告订单高峰期是否真的能够给我们带来高收益,包括SP广告的位置应该如何利用竞价进行不同调整,这些内容暂时还没办法一次写完,决定把SP广告这篇改成两篇,如果对于广告方面有疑问的小伙伴也欢迎互相交流哦,下一篇一定会有更多惊喜的。
(来源:跨境有道)
以上内容属作者个人观点,不代表雨果跨境立场!本文经原作者授权转载,转载需经原作者授权同意。
收录于以下专栏