在近段时间里,亚马逊推出的各种新政策,包括Listing五点描述,详情页图片合规,平台也加大了合规性的监管力度,尤其是对“CPC测试报告”问题的整顿力度。
01
亚马逊严查CPC认证
随着时间的推移,更多卖家被卷入CPC风波,导致账号被封、链接被下架的卖家不在少数。
在会员日过后亚马逊就在严查儿童类目CPC报告的合规以及真实性,涉及到儿童服装、儿童珠宝、奶嘴/牙胶等产品。其中甚至出现了误判的行为,非儿童用品的产品也被涉及到。立即咨询

亚马逊CPC严查主要原因有以下两点:
(1)有些卖家为了节省成本,选择低价的服务商进行产品检测,或者直接用供应商提供的CPC证书而导致被亚马逊拒绝。
(2)提供不完备证书被拒后,未重新进行检测,而是在原有的证书上进行修改后二次提交,亚马逊会认为证书造假。
目前在亚马逊没有申诉成功的案例,可以说亚马逊对CPC审查非常的严格。
02
儿童商品卖家提交假的CPC认证该如何补救?立即咨询
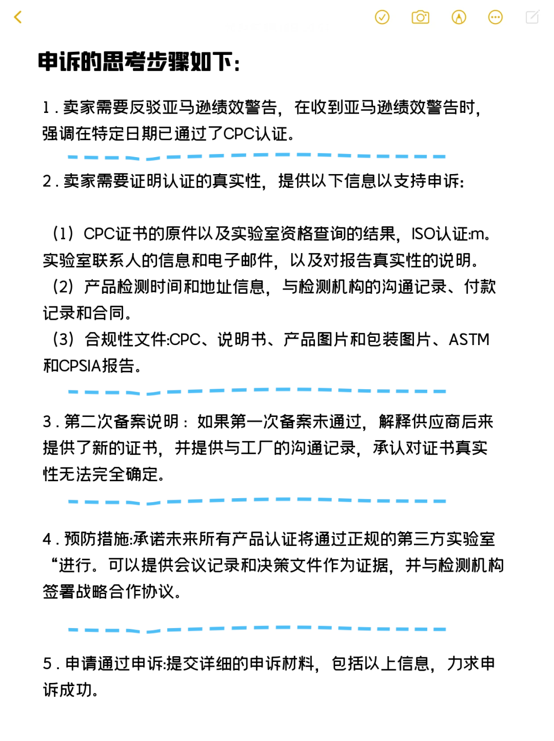
1. 卖家需确认账号触发的严重程度,卖家可以参考以下说明来进行对应措施:
(1)
如果卖家只是收到指出文件无法验证的case,尽快联系正规实验室加急制作真实的CPC报告,提交给亚马逊以待审核。
(2)
如果卖家已经收到了绩效警告的卖家,在采取上述操作的同时,还需要撰写POA辅助申诉,合理解释犯错原因,尽快解决问题以避免封店。
(3)
如果卖家已经到了店铺要被永久停用了,解决步骤亦是如此,同样需要提交真实证书 POA,不过救店难度就会加大难度了,概率会比较低。
2. 需要提交合规性的申诉POA
卖家需要提前准备申诉的资料,包括公司名称、电话号码、电子邮件地址 、卖家编号/供应商编号、申请销售的ASIN列表 、商品图片和手册、申请销售的ASIN的儿童商品证书(CPC)、由CPSC接受的检测实验室出具的检测报告、POA(行动计划)、采购发票等。

卖家在排查后认为自己没有提交过假资料,或者是被误判的,可以提交证明资料真实的证据,并按照邮件内的流程指导提交申诉即可。
03
卖家如何应对平台确保合规性?
(1)卖家需要辨别证书的真实性以及实用方法

(2)卖家查询证书和检测报告真实性的方式
查询实验室认证资质,通过官方渠道,如美国消费品安全委员会(CPSC)官网,查询实验室的认证状态。立即咨询
美国消费品安全委员会官网:https://www.cpsc.gov/
直接联系实验室,并使用证书上提供的联系方式或其他方式联系实验室,验证证书真伪。
(3)美国进口商信息是目前CPC证书最容易出错的原因之一, 很多卖家缺少美国本土进口商信息。
电动玩具的测试标准,除了ASTM F963-16/17和CPSIA,还需要做电池部分的ASTM Section 4.25关于电池驱动和电池部分的测试。
若测试报告缺乏这项测试,会导致无法过审。(产品是内置电池、外接干电池、USB供电、直插供电的都需要做这个测试项目)
制造商地址必须详细写到国家省份城市,例如:***,Guangzhou ,Guangdong,China。
卖家需要注意的是,CPC在所有认证中属于比较特殊的认证,玩具类和母婴类卖家不可避免。
型号必须对的上,拍产品图片时也必须体现型号,制造商,制造商地址,这三项和证书抬头必须全部对得上,电子档报告可以在实验室公司官网输入编号查询,做到以上这些后申诉基本不会被拒!
在跨境电商合规的道路上,知产合规是必不可少的。立即咨询
以下是"斯通布里CPC认证检测"相关案例,如有需要做CPC认证检测或注册商标等业务的卖家,欢迎随时联系我们。
(编辑:江同)
(来源:斯通布里)
以上内容仅代表作者本人观点,不代表雨果跨境立场!如有关于作品内容、版权或其它问题请于作品发表后的30日内与雨果跨境取得联系。

免费参与·100+跨境活动
免费下载·4000+跨境资料
免费学习·2000+直播课程
免费加入·15万+卖家交流群





闽公网安备35020602003453号