报税季已经正式开启!根据美国国税局IRS的数据,2024年报税季时,约有270万份税表存在明显的数学错误。
这会导致很多企业或个人无法及时获得退税,要花不少的时间和精力去纠正。
错过IRS的截止日期
每年,有数不清的「冤大头」错过了IRS的交表截止日期。IRS对各种税表的提交时间卡得很死,晚交一天都可能被罚钱、收利息。罚款金额主要看两个因素:你漏交的是哪种表格,以及拖了多久。比如,1099表格要是交晚了,每张表可能罚60到630美元,拖得越久罚得越狠。
不正确的税号
不填写税号,或是填写了不正确的纳税人识别号,以及填错了企业名字等,都是在报税季比较常见的错误。对于IRS来说,看似「不起眼」的税号和企业姓名,是他们将纳税人和IRS记录进行匹配的关键信息。即使是填错了一个数字、拼写错了一个英文字母,也可能会被IRS打回。
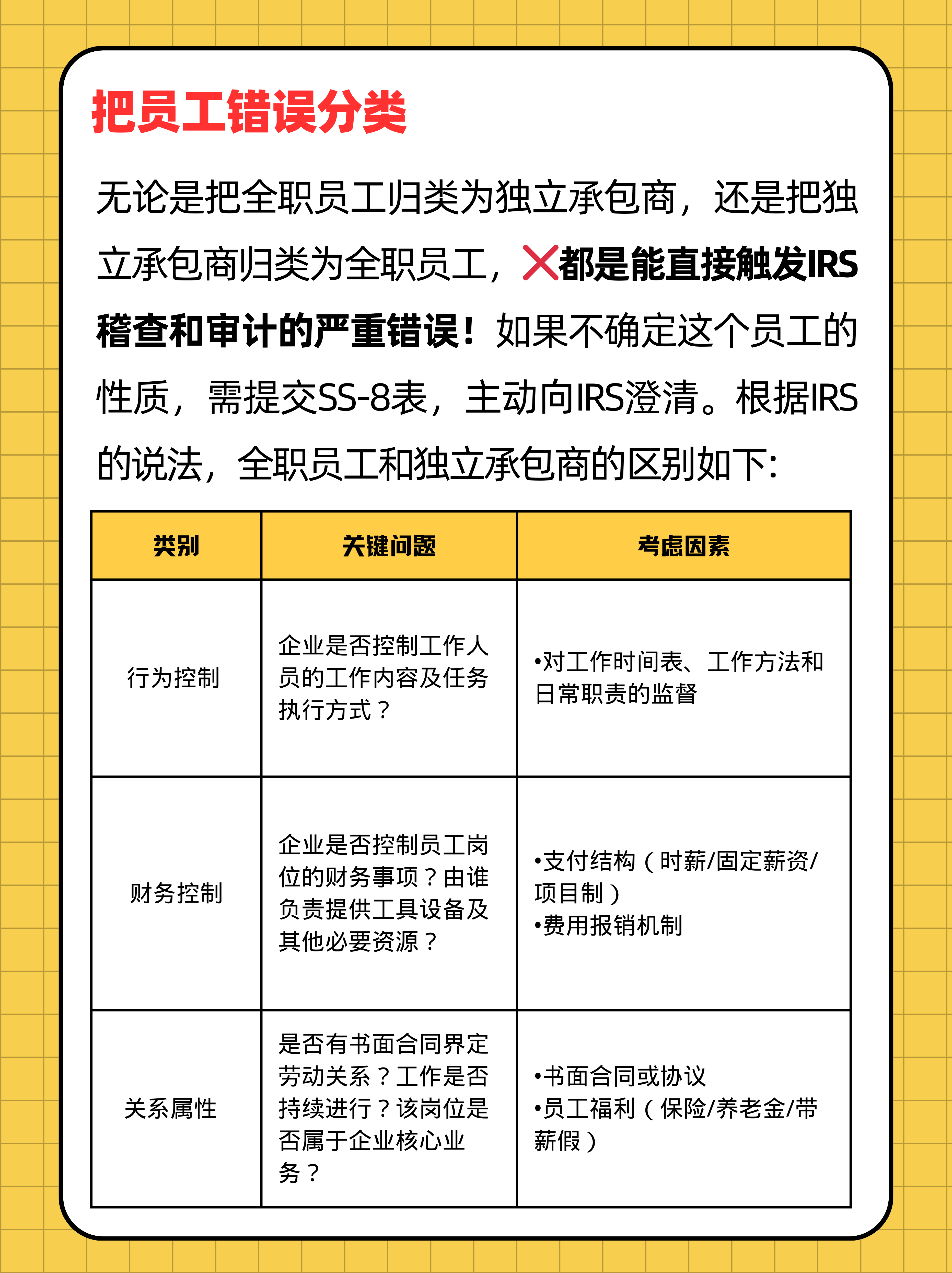
把员工错误分类
无论是把全职员工归类为独立承包商,还是把独立承包商归类为全职员工,都是能直接触发IRS稽查和审计的严重错误。如果不确定这个员工的性质,需提交SS-8表,主动向IRS澄清。根据IRS的说法,全职员工和独立承包商的区别如下——

图片来源:自制
提交了错误的表格
并不是所有公司、所有类型的员工,都使用同一种税表。目前,只有公司的全职员工才可以使用W-2表,但还有其他类型的表格,用于报告各种类型的付款。
1099-NEC表
例如,给非雇员(比如自由职业者、外包团队)一年付600刀以上的服务费——不管是请人修电脑的零件钱,还是找设计师画logo的人工费,都要填1099-NEC表(全称是非雇员补偿表)。此外,还有两个雷区,卖家特别容易踩:给律师付的法律咨询费,哪怕只付了1美元,也得申报;像渔业这类特殊行业,给渔船主付现金买渔获的,哪怕没到600刀,也要填这个表。
1099-MISC表
如果公司需要报告版税、租金、奖品和奖励,以及其他杂项收入的情况下,还需要额外填写1099-MISC表。
忽略了特定州的要求
在多个州运营业务的公司,虽然会面临更多的收入,但合规方面的要求也是成倍的增长。美国各州有自行规定州内税法的权力,因此每个州的税法都不一样:一些州有企业所得税,但有些州则更依赖总收入税、特许经营税或销售税。例如,德州要求企业即使无应税收入也需提交「无活动报告」,而加州对远程办公员工的居住天数计算有特殊规则。仅在去年,就有美区卖家因未及时申报华盛顿州的B&O税(商业与职业税),被追缴税款的同时还面临滞纳金罚息,总金额高达营收的5%。因此,建议在多州有业务的卖家每季度进行关联关系评估,及时做好合规。
没有保留合适的费用记录
未能追踪可抵扣业务支出,或在缺乏适当证明文件的情况下申请抵扣,这会让公司处在被稽查的风险之中。IRS要求公司保留所有可抵扣支出的详细记录,包括收据、发票和里程记录。若公司没能准确追踪费用,可能会遗漏部分可用的抵扣项,导致公司多交了不必要的税款。为了避免这种情况出现,公司应建立规范化的费用追踪流程,妥善保存所有收据、发票及与业务相关的财务文件,并将其存储在安全且易于调取的系统内。同时,公司只能申报符合公司情况的、常规且必须的运营费用,错误申报或虚报抵扣额度可能引发风险警示,提高触发IRS稽查的概率。
混淆业务支出和个人支出
对于个体经营者或初创企业主而言,公私资金混用是极易踏入的税务雷区。IRS严格禁止个人与商业账户资金混杂,只有与业务直接相关的支出才能用于税务抵扣,而实现这一点的核心前提是彻底分离财务体系。这意味着公司必须单独设立企业银行账户,并在采购时使用专属的卡片。如果要把个人的资产(私家车、家庭办公室等)用于商业用途,则必须在日常使用时,保留好完整的使用记录链——包括行车里程数、家庭办公面积占比计算等。如果没有连续、完整的书面证据证明这些资产用于商业用途,即使在报税时申请了相关的抵扣,抵扣申请也会被IRS驳回。
(来源:艾凡咨询公众号)
以上内容属作者个人观点,不代表雨果跨境立场!本文经原作者授权转载,转载需经原作者授权同意。
收录于以下专栏