【作者信息】:江小鱼,深耕亚马逊8 年的项目操盘手,擅长家居厨房、服装家纺、玩具等品类爆款打造;跨境移花宫公众号的主理人;亚马逊广告认证资深卖家讲师;亚马逊全球开店嘉宾讲师;《亚马逊运营精髓》系列、《亚马逊运营掌中宝典》的作者。
(以下正文)
哈喽大家好,我是江小鱼!
欧美放假期间,流量会有所下滑,单量都会有所下降。那么你单量下降了吗?我们做个小调研:
每年一到圣诞假期,后台数据就容易让人揪心 —— 单量哗啦啦往下掉,广告钱花出去了却没多少转化。
其实这不是个别情况,不管是亚马逊还是 Temu 这些主流平台,很多卖家都在经历类似的问题。
但只要摸透其中的规律,找对方法,不仅能把损失降到最低,还能为节后反弹铺路。
下面就从大家最关心的四个方面,好好聊聊该怎么应对。
首先得明确一点,圣诞假期单量下滑不是偶然,而是多方面因素凑到一起的必然结果,咱们心里有数了才不会慌。
原因1 :消费行为前置-节前需求集中释放
这也是最核心的原因,欧美消费者过圣诞,就像咱们过年办年货一样,不会等到假期才买。
大部分家庭会在 11 月黑五、网一之后,到 12 月中旬之前,把礼品、节日物资都备齐了。
12 月 22 号之后,圣诞相关产品很多都标着 “节后送达”,消费者如果是为过年准备的产品,自然不会再下单,需求基本就饱和了。
原因2 :生活场景转移-线下庆祝挤压线上时间
大家都忙着过节,没人顾得上网购。
圣诞节对欧美国家来说是最重要的家庭节日,法定假期虽然不算长 —— 美国是 12 月 24 日下午到 25 日,元旦 1 月 1 日,但实际放假都会连起来,从 12 月 20 号左右一直到 1 月 5 号,足足两周时间。

(图:欧美国家圣诞假期时间表)
这段时间里,大家要么全家旅游,要么聚会庆祝,线上浏览时间大幅减少,购物根本不是优先级,自然流量也就跟着断崖式下滑。
原因3 :物流和运营拖了后腿
节假日期间,物流企业会缩短营业时间、减人力,再加上仓库拥堵,比如亚马逊的 LGB8、ONT8 仓库,还有可能遇到暴风雪这样的极端天气,配送时效会大大延长。
消费者知道下单后可能要等到年后才能收到货,干脆就不买了。
而且平台客服响应慢、订单处理效率低,卖家也会主动收缩运营,这些都让线上交易变得更难。
原因4:市场竞争和品类特性的问题
圣诞装饰、节日玩具这些季节性产品,节前卖得火,节后需求瞬间就没了;而非季节性产品,又会遇到有些卖家为了清库存搞大幅降价,引发价格战,订单很容易被分流。
单量降了,先别着急调广告、改价格,得先搞清楚自己的情况是行业整体问题,还是自己运营出了问题。
我们先说整体单量下滑规律:
流量下滑从 12 月 20 日前后启动,平安夜(12 月 24 日)和圣诞节当天(12 月 25 日)首次达到下滑的谷底,跨年(12 月 31 日 - 1 月 1 日)第2次下滑到谷底, 1月5号后单量逐渐恢复。 7~15天单量开始恢复到平时水平。
那大家都是单量下滑,我怎么知道我的下滑在不在合理范围内?会不会大家下滑的少,我下滑的多呢?
可以通过几种方法判断。
第1种方法,查看小类排名。
只要小类排名是平稳的说明我们在同类表现里面没有变差。
以下是判断大小类目排名波动链接是否正向发展的判断标准:
大类排名↑, 小类排名↑,链接正向发展√
大类排名↑, 小类排名↓,市场需求扩大,链接表现变差X
大类排名↓,小类排名↑或者持平, 市场需求减少,链接表现正√
大类排名↓,小类排名↓, 链接负向发展X
当然,如果是一些比较细分的市场 ,非常容易出现流量和单量的虹吸效应。
比如假期期间客户购买可能更多考虑品牌知名度、产品品质,往往下单集中在某些细分市场的同类类第1、第2名,腰部和尾部的链接单量直接断崖式下降的情况。
对于细分市场的产品不能只盯着小类排名,还要看自己在同一细分市场的排位有没有变化,如果变化不大,小类排名下降明显,说明细分市场虹吸效应明显。
这个时候,我们需要通过ASIN定投头部链接、加大促销力度、适度借助站外的方式延缓单量下降过猛的趋势。
第2个方法对比去年同期数据。
看你自己链接去年12月份20号后的访客、单量、类目排名、转化率变化情况,可以预判今年大概下降的幅度。
比如,我们去年记录的亚马逊欧洲站的一个链接去年12月份的数据变化。
我们可以明显看到, 小类排名一直在小类第1名。 但是单量从21号开始明显下滑, 从300多单掉到200多单,又掉到100多单,在平安夜直接跌倒20多单。平安夜后,维持在30~40单, 12.31~1.1 明显出现第2次低谷值。

(图:某亚马逊欧洲站商品2024年12月份日单量变化统计表)
第3个方法参考BS去年同期变化数据。比如使用卖家精灵工具查看BS去年12月份每天的单量变化情况:

(图:亚马逊美国站点某小类BS去年同期每日单量变化情况)图源:卖家精灵
通过工具,我们可以明显看到,亚马逊美国站点某小类第1名从12月20号开始单量开始持续下滑。 平时单量日均有3000单,假期期间缩水到日均1000单出头。明显是单量下滑了2/3。
第4个方法盯紧关键数据。重点看四个指标:
一是流量结构,要是自然流量占比没大降,只是付费流量转化差,大概率是市场环境的原因;如果自然流量暴跌,可能就是关键词排名掉了或者 Listing 权重低了;
二是转化率,行业平均转化率都在降,自己跌幅跟大家基本一致,就属于正常波动;要是就自己转化率骤降,就得去检查 Listing 或者评价了;
三是排名稳定性,核心关键词和小类目排名能维持在节前 80% 以上,哪怕单量降了也没事;要是排名暴跌,可能是广告断投、积累了差评这些问题。
还要警惕三个反常信号:
一是单量跌幅远超同类,还持续 3 天以上没回升;
二是核心流量入口丢了,主要关键词从首页跌到前三页以外,自然搜索流量占比降了 50% 以上;
三是转化异常,点击率正常但转化率暴跌,还伴随着大量差评、投诉,或者账号权重降低、广告受限。出现这些情况,就得赶紧排查问题了。
圣诞假期不是躺平的时候,而是 “养精蓄锐” 的关键期。
新品和老品情况不一样,做法也得有区别,核心是减少无效花费,尽量多攒订单、积数据。
3.1 新品链接:重点是 “低成本攒数据”
新品假期的目标不是冲销量,而是稳步破零、积累数据,别做无效投放。具体策略如下:

(图:新品链接圣诞假期的操作建议)
新品假期运营核心是 “轻量铺垫、蓄势节后”:广告精准小额投放,以自动广告跑词 + 少量核心词手动投放控成本,借小额优惠券促转化;
Listing 适配碎片化浏览,抓卖点、强售后、攒评价建信任,弱势品可暂歇避低谷;选品锚定节后刚需提前攒权重,定价以 “小让利 + 长期价值” 替代价格战。既稳破零、积数据,也为节后需求回升铺好路,避免无效投入。
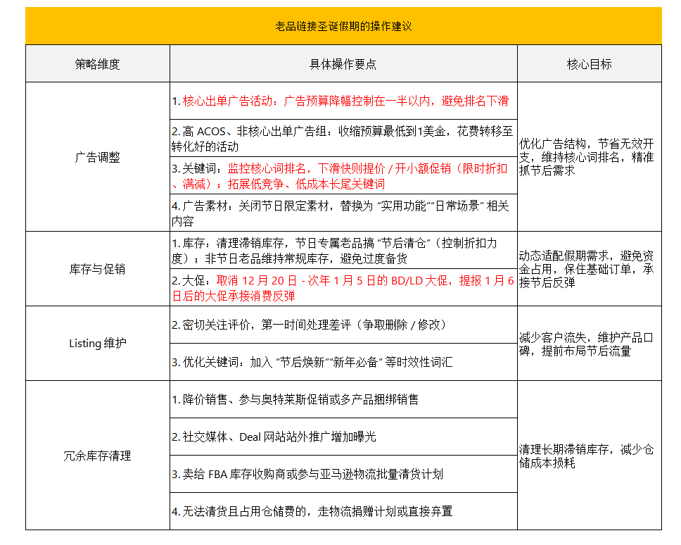
3.2 稳定老品:重点是 “守排名、控成本”
老品是假期单量的核心支撑,关键是维持排名稳定,优化广告结构,别花冤枉钱,同时保住基础订单。策略如下:

(图:老品链接圣诞假期的操作建议)
老品圣诞假期运营的核心是 “稳”:广告微调控预算、保排名,库存促销动态适配避浪费,Listing 维护抓口碑、提前布局节后流量,冗余库存低成本清仓减损耗 —— 既守住当下基础单量,也为节后消费反弹攒足底气。
1 月 5 号之后,流量会慢慢回升,这是弥补假期损失、抢占新年市场份额的关键窗口,一定要提前做好准备。
第1,数据复盘
节后第一件事就是全面复盘假期的运营数据:看流量数据,明确自然流量和付费流量的回升节奏,找出下滑最严重的入口;
比如某类关键词、某个广告渠道,针对性补强;看转化数据,对比节前节后的转化率、客单价,分析高转化产品的共同点,优化产品矩阵;
看广告数据,筛选出表现好的广告组和关键词,统计无效花费的来源,调整投放结构。同时,别忘了对标竞品,看看他们节后有没有加大广告投放、推新品,找差异化竞争机会。
第2,流量激活
强烈建议跑1月6号开始的BD/woot 秒杀,快速激活恢复流量,同时拉客和竞品的差距。
广告投放要逐步加码,节后第1周把核心广告预算恢复到节前水平,重点投高转化关键词和优质广告组;第2周根据流量情况,适当增加 10%-30% 预算,拓展相似关键词和受众。
第3,用户运营
节后退换货潮来了,一定要分析亚马逊物流买家退货,分析具体原因。
对于退换货客户,主动沟通原因,提供更换产品、补偿优惠券这些解决方案,争取把他们转化为复购客户;
另外,还要提前考虑春节的影响,工厂大多在春节前半个月就放假了,春节前后采购周期很长,现在就得赶紧备 2-3 月的货,建议用科学补货表来规划,尽量减少断货和冗余库存的情况。
其实圣诞假期单量下滑不可怕,关键是别乱了阵脚。
先搞懂下滑的原因,判断清楚自己的情况,再针对新品和老品采取对应的策略,控制无效花费、积累数据,节后抓住流量回升的机会精准发力,就能平稳度过这个阶段,甚至实现弯道超车。
希望这些实操方法能帮到大家,新的一年都能有好业绩!
留言领取链接晴雨表

图:自制表格
封面来源/图虫创意
(来源:跨境移花宫)
以上内容属作者个人观点,不代表雨果跨境立场!本文经原作者授权转载,转载需经原作者授权同意。