已收藏,可在 我的资料库 中查看
您可能还需要
独立站
DTC出海闭门研讨会
立即报名
加入社群
独立站近期活动
卖家社群
跨境同行交流平台
查看更多
亚马逊社群
招商政策、运营进阶资料、业绩增长交流>
TikTok社群
招商政策、运营进阶资料、业绩增长交流>
独立站社群
招商政策、运营进阶资料、业绩增长交流>
Ozon社群
招商政策、运营进阶资料、业绩增长交流>
Shopee社群
招商政策、运营进阶资料、业绩增长交流>
沃尔玛社群
招商政策、运营进阶资料、业绩增长交流>
您的专属活动管家
点击添加
本地跨境资源
查看更多
深圳卖家社群
同城跨境资源交流,本地活动抢先知>
广州卖家社群
同城跨境资源交流,本地活动抢先知>
杭州卖家社群
同城跨境资源交流,本地活动抢先知>
宁波卖家社群
同城跨境资源交流,本地活动抢先知>
福建卖家社群
同城跨境资源交流,本地活动抢先知>
成都卖家社群
同城跨境资源交流,本地活动抢先知>
您的专属活动管家
点击添加
精品系列活动
查看更多
平台招商活动
平台活动综合社群,get主流平台活动方向>
运营增长活动
多城巡回式分享交流,直连官方解决疑难>
品类系列活动
选品、爆品交流分享,还能参加探厂计划直链源头>
亚马逊系列活动
亚马逊平台动向直击,入门进阶一手扶持>
独立站系列活动
独立站长期布局策略,全面解析新增长路径>
美客多系列活动
多场次、多品类,市场解读&美客多平台政策>
您的专属活动管家
点击添加
雨果X产业带系列
查看更多
时尚品类社群
选品技巧、品类指南、探厂品类源头工厂>
服装内睡社群
选品技巧、品类指南、探厂品类源头工厂>
大件家居社群
选品技巧、品类指南、探厂品类源头工厂>
美妆个护社群
选品技巧、品类指南、探厂品类源头工厂>
家电品类社群
选品技巧、品类指南、探厂品类源头工厂>
其他品类社群
选品技巧、品类指南、探厂品类源头工厂>
您的专属活动管家
点击添加

天猫国际调整化妆品类商品发布标准及品质要求,新规将于4月1日起生效

新增的规则,速看~

天猫国际调整化妆品类商品发布标准及品质要求,新规将于4月1日起生效

近日,雨果网从天猫国际了解到,为进一步规范天猫国际化妆品类商品的发布标准及品质要求,天猫国际拟新增《天猫国际化妆品平台标准》,并同步修订《天猫国际服务条款规则Tmall Global Service Terms》、《自检自查规则实施细则》。

据了解,此次规则调整内容在2018年3月13日公示通知,并将于2018年4月1日正式生效,具体内容如下:

天猫国际调整化妆品类商品发布标准及品质要求,新规将于4月1日起生效

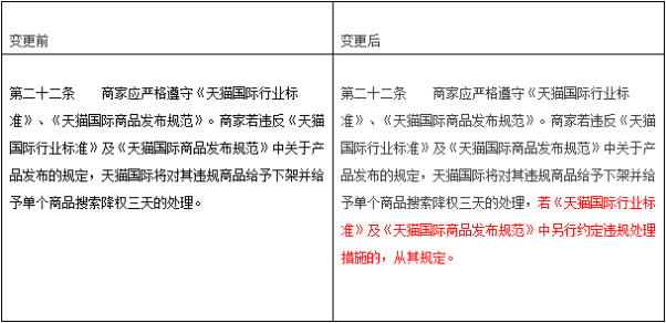
其中,修订《天猫国际服务条款规则Tmall Global Service Terms》的内容(标红部分)如下:

天猫国际调整化妆品类商品发布标准及品质要求,新规将于4月1日起生效

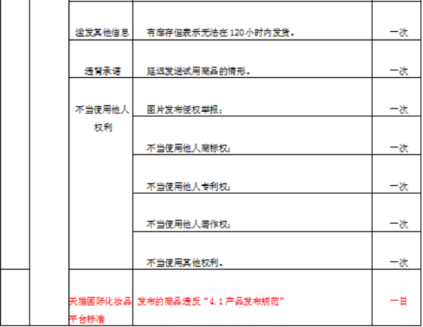
修订《自检自查规则实施细则》的内容(标红部分)如下:

天猫国际调整化妆品类商品发布标准及品质要求,新规将于4月1日起生效

分享到:

--
评论
最新 热门 资讯 资料 专题 果园 标签

收藏

--

--

分享