已收藏,可在 我的资料库 中查看
关注作者
您可能还需要
独立站
DTC出海启航盛典
立即报名
加入社群
独立站近期活动
选品
上海API情趣展·雨果跨境探展
立即报名
活动咨询
近期产业带活动
查看更多>>

速卖通双11大促筹备进行时,清单一张助你赢!

速卖通双11,是卖家营销节点的重中之中,奉上活动清单。

速卖通双11大促筹备进行时,清单一张助你赢!

上周四双11正式开通报名入口,大家都报名活动了吗?是不是都开始为双11开始准备起来了~

双十一大促的脚步越来越近,每年都在谈准备大促,可是当大促即将到来,我们应该准备什么?如何在每一次的大促中增强团队的承接能力?

1、参加双11的卖家大会:

速卖通双11,是卖家营销节点的重中之中,平台每年都会召开双11的卖家大会,为卖家进一步详细阐述今年双11的规则以及玩法,作为卖家如被邀请一定要参与,没有去现场一定要看直播(9月12日的那场会议目前可以登录seller.aliexpress.com回看直播)并对会上的了解到的信息做进一步的思考和解读,并将其传递给自己的小伙伴,让小伙伴能进一步了解相关信息!

速卖通双11大促筹备进行时,清单一张助你赢!

图为2018年9月12日于杭州召开的战略发布会&双11启动会

2、大促时间节点的明确:

要牢记大促的每个时间节点,在时间截止之前完成相关工作,避免出现失误。

速卖通双11大促筹备进行时,清单一张助你赢!

图为2018年双11大促时间轴

3、活动资源的定位:

无论是好卖家还是普通卖家都要明确运营店铺在大促可以获得那些活动资源:

大促预售,海景房,次推,闪购,俄团,尖货,普货,双十一版限时限量,日常限时限量。明确自己的活动坑位,则可以灵活的做出相应的营销策略。

4、产品链接的优化:

包括产品的属性参数的检查,标题,主图,详情页,无线详描,运费模板的优化(具体做法详参>>如何制作优质的标题、图片及详情),店铺热销产品排序维护,店铺热销产品评价维护。

5、新品的上传:

平台大促期间拥有着海量的流量,此时上传新品,比平时能更加容易获取流量,得到额外的曝光,更容易产生订单。

6、活动价格:

确定相应的活动坑位之后,再进一步确定参与活动的产品,并对产品的价格做进一步的测算。

7、备货:

根据产品的历史销量记录进行双十一大促的销量预估,和供应商或者工厂就库存相关事宜进行沟通。

8、外部推广及引流:

提前45天左右,制定外推方案,内容包括但不限于专业试客,YouTubeFacebookVK,4PDA等等,提前发送样品并和国外的网红联系,确定双十一当天外部推广方案。

9、当大促平台活动选品结束,未能入选的产品将由锁定进入到释放状态,此时可以设置限时限量或者其他类型的店铺活动。

10、物料:

品牌形象物料,logo物料,店铺装修,提交设计需求给设计部门,提供设计修改意见完成设计并投放。

11、活动前:

进行定向优惠券及邮件营销,告知客户大促即将开始。

12、活动当天:

关注店铺以及仓库库存情况、店铺的销售情况,进行留言的回复,未付款催付,进行优惠券营销,相关重要数据的截图(流量,订单数,活动坑位等)

13、活动结束:

处理订单,打包发货,整理截图及数据,书写活动总结,复盘。

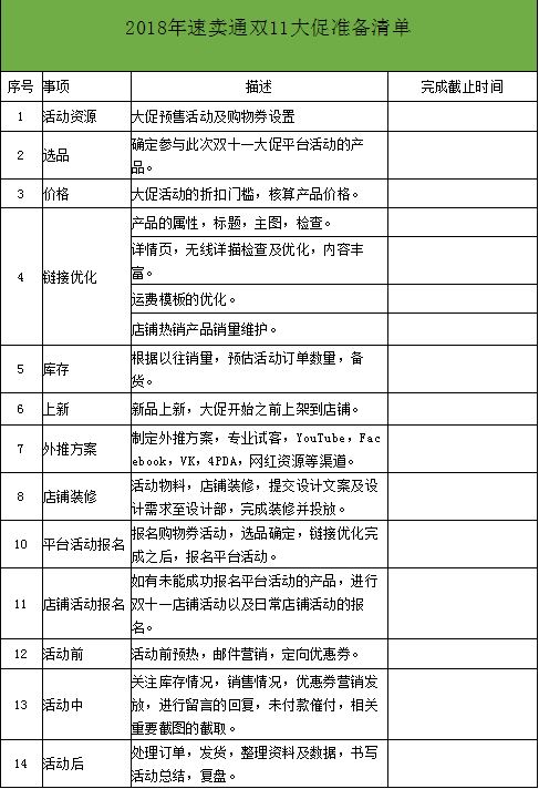
可以参考表格进行,进行事项及项目规划

速卖通双11大促筹备进行时,清单一张助你赢!

(来源:阿里巴巴全球速卖通)

以上内容属作者个人观点,不代表雨果网立场!

分享到:

--
评论
最新 热门 资讯 资料 专题 服务 果园 标签 百科 搜索

收藏

--

--

分享