
1品牌战略的打造
前段时间写了跨境品牌打造三步曲,如果你还没有看过,我建议你可以点击下划线认真再看一下如何在嘈杂的市场环境中建立一个属于自己的品牌。
如果你真的忙的没时间,也可以看下面这个视频,大概内容都是差不多的。
在任何营销开始之前,你应该先搞清楚自己是谁,自己的品牌是什么,如果这点都搞不清楚,那么你做的就不是营销,而是产品促销。
2营销战略的建立
这个部分主要是两大块内容,就如我们的领袖毛泽东打仗一样,有了目标,那么我们就需要有一个战略图,如何一步一步的实现目标,而实现这些目标,是需要缜密计划和部队的,绝非是一个想法就可以搞定的,所以,这个部分就是营销战略计划以及你数字化营销团队的打造。
这个步骤里面,你需要一个有实战经验的人带着你走,否则,走弯路是不可避免的。如果公司上下都不知道自己需要什么人,那你怎么找人?如果找来的这些人,犹如海陆空,你一定需要一个完整的计划告诉他们在什么时候去做什么,如何配合完成每一个阶段的任务,如果这些都没有,那么你可能走到哪里都是失败的。
有一句话叫 ”如果你也不知道自己要去哪里,那么你哪里也去不了”。所以阶段性的战略目标和战术打法,人员配合,至关重要。
简单地说,你需要
· 建立一个全年的营销战略
· 筹备打造好基础的数字化营销团队:
3数字化营销的流量闭环
很多朋友做海外品牌,一上来就是网站,我问你,网站什么颜色?用啥字体?风格是什么?具体需要哪些板块?这些问题的答案到底是谁来决定的?其实很多企业,都是一问三不知,都是拍着脑袋自己感觉的。
建立一个网站确实简单,但是网站上的这些内容是非常重要的,如果没有第一步品牌战略,无法确定自己品牌的视觉定位和品牌价值定位,没有第二步的营销战略,更不知道自己的营销重点是什么,那么这个网站的视觉效果和板块其实都是不确定的,最终就会变成一个没有灵魂和内容的网站。
你要知道,你未来所有营销的投入所带来的流量都是需要在这个地方转化的,无论是变成自己的询盘还是销售,这是你流量的中心,你怎么可以随便做一个?
但是任何营销,促销所带来的流量到了你的网站,不可能说100%直接就变现的,流量需要经历从陌生人,有兴趣,潜在客户,支付客户以及粉丝的过程,所以这些流量是需要有一个地方去培育和转化的,你网站不可能有这个功能,因为你无法实现互动和交流,所以在这个数字化营销的基础框架里,社交媒体是重要的组成部分,当然FACEBOOK是一个典型的流量培育的好地方。
除此之前,你需要抓住一个最大的流量来源,那就是GOOGLE,根据数据分析,70%的人只会点击自然搜索的结果,而非付费搜索的结果,所以,建议你做好SEO优化,也就是提高自然搜索的排名。
这是一个长期而持续的工作,千万别拍着脑袋一味的去打广告GOOGLE ADWORDS,这可是一个无底洞,我不建议你这么去做,有关GOOGLE SEO的事情,我就不赘述了,我建议你看下这篇文章就彻底了解了。
还有一个重要的东西很多朋友都忽略,忽略的主要理由是自己从来不用,因为国内大家都比较痴迷于微信,感觉什么时候都是微信说,其实在国外,尤其美国,我感觉大家都是邮件沟通,我经常收到很多品牌的邮件营销,因为每次购物他们都问我填写邮箱。
其实据统计,90%的美国人每天都会打开邮箱查收邮件,我觉得这是一个不同的习惯,我们应该按照消费者的习惯去重视这个事情,当然,邮件营销也是分类处理的,根据流量不同的阶段发送不同的内容,其营销性价比是非常高的一种营销方式。你在做网站的时候,一定要重视这个事情。
也就是说,在这个阶段,你需要打造的是一个完整的数字化营销基础框架(流量的闭环),主要包括:
· 独立网站
· SEO自然搜索战略
· 社交媒体营销战略
· EMAIL邮件营销战略
以上就是一个数字化营销的基础框架,两个最重要的流量来源,因为现在的人,要么就是在搜索引擎主动搜他们需要的信息或者产品;要么就是在社交媒体娱乐,然后每天收发邮件处理工作等,所以,从大家的上网习惯来看,你基本上已经覆盖了所有主要渠道。
独立站是你流量的中心,你当然需要打造一个出色的独立站,否则人家一上来看到你非常LOW的网站,对你所有的营销付出都是一种浪费。
4真正开始营销
做好以上三步的基础之上,如果你希望投入更大的预算去吸引流量,那么做起来,底气就足了,因为无论这些流量来自于哪里,你都有一个完整的系统去转化他们。
在这个时候,我才会建议你去做
· 策划创意性的线上/线下活动
· 网络红人
· 电影广告植入
· 加大社交媒体的广告投放
· 适当的做一些GOOGLE ADWORDS广告
· 其它符合你品牌的公关活动和宣传等等
国内很多朋友问的最多的是,你们有红人吗,你们能做这个那个广告吗? 其实,世界上任何广告渠道都是透明的,直白一点,你愿意投资就OK,如果你真的有很大预算,你需要什么好莱坞明星我都可以帮你请过来。
但是,就算现在LADY GAGA帮你免费站台,帮你在社交媒体免费宣传SHOUT OUT,你也要有产生共鸣的品牌价值,良好的流量闭环和营销战略去承接以及一步一步转化这些流量的能力。如下图:
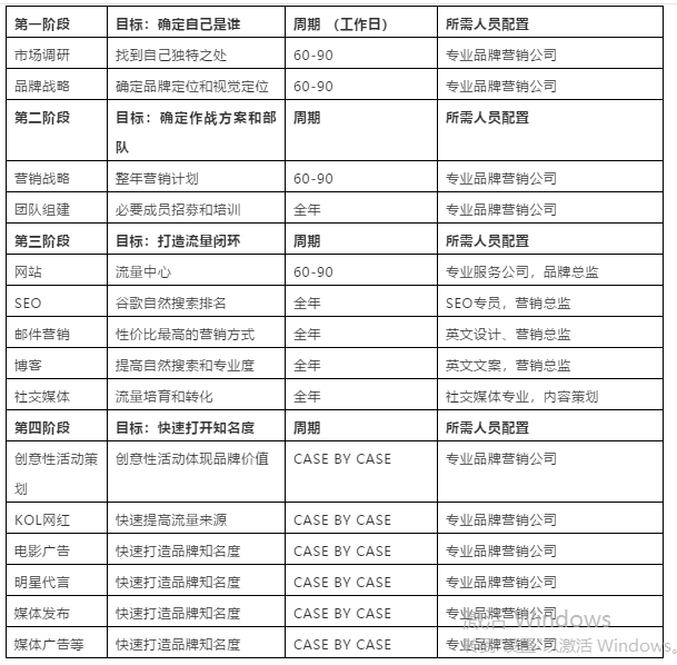
最后呢,我给大家制作一个表格,能够更好的规划出企业品牌出海的几个不同阶段,以及所需的周期和人员配置。
我想看到这个表格,你应该很清楚自己在品牌营销上一步一步应该怎么做了。
当然,这不是绝对的,你可以根据自己的团队和预算情况进行调整,我只是想告诉你,如果你123没做好,上来就追求4,那么你的投资回报比例一定不会很高。
而且我建议给予第三阶段足够的时间,至少半年以上,才开始思考第四阶段;因为通过第三阶段,你可以稳固自己的流量闭环,优化自己的团队以及和第三方公司的合作模式;等你自己有信心了,再开始第四阶段还来得及。
还有一点我需要说明的事情是,以上的1234之间是相互关联的,不是独立分开的,所以任何一个环节都是需要不断优化的。
所以,举例,FACEBOOK营销效果好不好不只是看FACEBOOK内容,推广做的好不好,所谓的效果你说的是销售效果,转化效果,所以它和网站,以及任何你能被客户触碰到的触点都有非常大的关系,就如你去一家饭店吃饭,发现桌子上很脏起身离开了,这个和菜做得好不好没关系,触点是关键。
如我客户中国中车这级别的,人家不需要打造123,人家本身就是品牌,它追求的就是4。道理很简单。(来源:跨洋传媒)
以上内容属作者个人观点,不代表雨果网立场!本文经原作者授权转载,转载需经原作者授权同意。