
为提升Wish的商户物流服务水准并改善整体用户体验,Wish在2019年7月推出了A+物流计划(Advanced Logistics Program)之后,已经覆盖了巴西、智利、马来西亚、芬兰、加拿大、澳大利亚等国家,并将陆续覆盖更多的路向国家。
此常见问题解答旨在帮助商户进一步了解A+物流计划的利好及其操作流程。关于每个所支持的路向目的国细节信息,请参考以下不同的文章链接:
1. 如果我收到了A+物流计划订单,该如何应对?
符合A+物流计划条件的订单将在Wish商户后台示以“A+物流计划订单”的标志,商户须使用以下WishPost物流渠道之一来履行这些订单,并将相关产品配送至Wish商户后台和WishPost指定配送地址的仓库。
安速派经济 (otype: 5001-1)
安速派标准 (otype: 5002-1)
选择合适的物流渠道的标准如下(适用于不同A+物流计划路向目的国上线时间之后释放给商户的订单):
如果在WishPost中创建的运单中至少有一件产品的(商户设定产品价格 + 商户设定运费)大于等于10美元,则商户必须选择WishPost的“安速派标准”来履行运单。
如果在WishPost中创建的运单中所有产品的(商户设定产品价格 + 商户设定运费)都小于10美元,商户可以选择WishPost的“安速派经济”或“安速派标准”来履行运单。
请注意对于目前只需提供人民币产品价格的商户们,以上物流渠道选择标准的门槛值为70元人民币。
同时请注意,上述两个WishPost物流渠道仅适用于履行A+物流计划订单,并不适用于一般订单。
若由于无法满足A+物流计划的履行或其他要求而所需,请咨询wishpost客服或发邮箱至 a_plus@wish.com。
2. 上述两个WishPost渠道不过路向国的运费是多少?
由于每个路向国的运费结构均不一样,请分别访问以下文章,了解您所感兴趣的A+物流计划路向目的国的具体运费:
3. 上述两个WishPost物流渠道都支持哪些揽收服务商?如何联系相关服务商?
以下表格展示了A+物流计划支持的三家揽收服务商的具体信息:
4. 我如果通过ERP选择以上Wish认可的揽收物流服务商,应该如何操作?
商户在通过ERP选择Wish认可的揽收物流服务商时,商户可调用WishPost的/api/v2/create_order接口创建A+物流计划订单。在使用该API接口时,商户需通过pickup_service参数选择揽收物流服务商。关于pickup_service参数,请注意:
1). 如doorpickup参数选择1(即上门揽收),则商户于pickup_service参数中必填27-1(万色揽收)或者42-0(燕文揽收)或者47-0(顺友揽收);
2). 如doorpickup参数选择0(即自配送),则可不填pickup_service参数;
3). 若未准确填写pickup_service参数,将导致物流订单创建失败,需要商户按照正确格式重新提交物流订单创建请求。
5. 我应该配送A+物流计划加拿大订单至哪个仓库地址?
商户可能需要将订单配送至以下仓库地点之一:
每一个订单相对应的仓库地址也会在Wish商户平台和WishPost账户中被指明为A+物流计划订单配送地址。
6. 配送至A+物流计划仓库的包裹有哪些尺寸和重量的限制?
包裹尺寸和重量限制根据不同目的路向国均有不同,请分别访问以下文章,了解您所感兴趣的A+物流计划路向目的国的具体包裹尺寸/重量限制:
7. A+物流计划有哪些政策和利好?
符合A+物流计划的订单将可享受其一系列利好政策,同时将受到“商户服务条款和协议”和“A+物流计划政策”约束。相关的政策和利好包括但不限于以下:
商户需在A+物流计划订单释放后的168个小时(7个自然日)内将订单配送至仓库。若订单未在168小时内配送至A+物流计划仓库,则商户将按照价格表被收取100%运费,外加50%原运费。
商户可通过Wish支持的揽收服务商或自配送的方式,将相关订单配送至A+物流计划仓库,其配送地址可在Wish商户后台和WishPost上找到。请在上文中查看揽收服务商列表。
A+物流计划订单只有满足了以下条件要求才可能有资格更快速地获得付款资格(即订单已确认履行之后第10个自然日获得付款资格:
店铺必须在订单释放至商户账户时拥有白银、黄金、或铂金店铺排名;
A+物流计划订单必须拥有一个可跟踪的确认履行时间点;
A+物流计划订单需在订单释放时间之后168小时(即7个自然日)内被配送到了指定的仓库。
尤其针对更快速获得付款资格的利好,若以上三项要求均满足,UTC时间2019年12月6日0时起释放至商户账户的A+物流计划订单或在订单已确认履行之后第10个自然日获得付款资格。
商户可在通过以下商户平台路经查看到哪些A+物流计划订单更快速地获得了付款资格:
1). 在商户平台中访问订单 > 历史记录或订单 > 待处理页面,并锁定“查看产品(SKU)”(即View Product (SKU))列表下方带有绿色图标的订单:
于订单 > 历史记录页面:
于订单 > 待处理页面:
2). 在订单 > 历史记录页面,点击“支付状态”(Payment Status)列表下方的链接:
在紧接着跳出的窗口中,查看“可支付日期:”一行旁的提示信息,以了解更多细节:
3). 通过订单ID访问一订单详情页面。指示更快速获得付款资格的绿色图标将出现在页面左侧列表中“支付信息”一栏旁:
请注意浏览到该页面最下方的“支付信息”部分,点击“查看详细信息“按钮后,跳出的窗口可向商户显示更多相关细节:
4). 查找到账户 > 付款历史记录页面,点击一付款 ID下方的链接而到达相应付款项的付款详情页面。在该页面的“已支付款项的交易”部分,同样的绿色图标将出现在“订单 ID”列表下方(如下所示):
8. 需要在WishPost上对特殊或敏感产品进行申报吗?
是的,商户必须在WishPost中正确地识别并申报敏感或特殊产品,并必须将一般产品和敏感/特殊产品分开打包,再将其配送至A+物流计划仓库。
若商户未在WishPost中申报敏感或特殊产品类型,但将该类产品配送至了A+物流计划仓库,则商户将会被额外收取1元/包裹的敏感产品处理费。
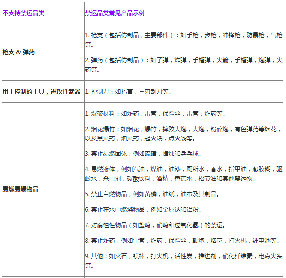
对于发往智利、巴西、马来西亚、和芬兰的A+物流计划订单,请参考以下表格查看所支持的特殊/敏感品类,以及不支持的禁运品类(后续或将发生变更):
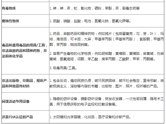
对于发往加拿大、澳大利亚、意大利、法国、韩国、泰国的A+物流计划订单(部分路向国有其他特别注意事项,请参考各路向国的具体FAQ文章以了解详情),请查看以下列表,以了解A+物流计划所支持的特殊或敏感产品列表,以及不支持的禁运品类(后续或将发生变更):


请注意:在为敏感产品打包时,请务必确保在运输、安检、消费者拆包等物流过程的安全。
(来源:wish)
以上内容属作者个人观点,不代表雨果网立场!如有侵权,请联系我们。