已收藏,可在 我的资料库 中查看
关注作者
您可能还需要
独立站
DTC出海启航盛典
立即报名
加入社群
独立站近期活动
选品
上海API情趣展·雨果跨境探展
立即报名
活动咨询
近期产业带活动
查看更多>>
AI
AI驱动品牌营销
立即报名
加入社群
近期活动
查看更多>

口罩等防疫物资出口欧盟准入信息指南(附中国境内CE认证机构名单)

口罩等防疫物资出口欧盟准入信息指南(附中国境内CE认证机构名单)。

口罩等防疫物资出口欧盟准入信息指南(附中国境内CE认证机构名单)

近期,市场监管部门加大了对口罩、防护服等防疫用品领域认证情况监督检查力度,现在我们一起来了解下国家认监委发布的最新口罩等防疫用品出口欧盟准入信息指南:

一、CE标志制度

CE标志制度是欧盟对产品进入欧盟市场进行的监管方式。加贴CE标志的产品表明产品符合欧盟有关安全、健康、环保等法规要求,可以在欧盟27个成员国、欧洲贸易自由区的4个国家、以及英国和土耳其合法上市销售。

按照欧盟规定,不同产品采用不同的评价方式加贴CE标志,主要有两种方式:绝大部分产品是制造商采取自我符合性声明方式,就可以加贴CE标志;部分风险相对更高的产品需要经过欧盟授权的第三方机构,即公告机构(Notified Body)进行符合性评定后,方可加贴CE标志。

欧盟针对不同的产品制定了不同的法规(指令),比如儿童玩具、低电压电器、个人防护器具、医疗器械等都有对应的法规(指令)。欧盟法规(指令)规定了对应产品的质量安全基本要求,以及上市的流程和合格评定程序。

产品经制造商自我声明加贴CE标志的流程:

制造商必须确保自己的产品符合欧盟法规,产品是安全有效的,并建立相关技术文件,签署符合性声明,到成员国主管当局注册登记之后,即可在产品加贴CE标记进入欧盟销售。

产品经公告机构符合性评定后加贴CE标志的流程:

产品制造商向公告机构提出申请,公告机构为制造商提供符合性评定服务,制造商及产品符合法规要求的,向制造商发放CE证书。制造商依据CE证书签署符合性声明,产品加贴CE标志后就可以进入欧盟市场。

下表列举了欧盟、成员国的主管当局、公告机构和制造商的职责。

口罩等防疫物资出口欧盟准入信息指南(附中国境内CE认证机构名单)

二、中欧口罩分类及相应标准


口罩在欧盟根据预期用途的不同,分为医用口罩和个人防护口罩两种,分别归属医疗器械条例EU2017/745(MDR)或医疗器械指令93/42/EEC(MDD)和个人防护设备条例EU2016/425(PPE)进行管理。

如何判定具体产品属于哪一种口罩,需参照对应的法规规定和标准要求。

我国通常将口罩分为民用口罩和医用口罩。为便于理解,特将中国口罩类型及标准和欧盟的口罩类型及适用标准相对应,帮助大家了解您的口罩可能对应的是那种欧盟口罩,以及需要满足那个标准的要求。

需要说明的是这种对应并不是严格的对应,并且中欧标准要求也有差异,请大家自己根据标准的详细要求分析并判定。

口罩等防疫物资出口欧盟准入信息指南(附中国境内CE认证机构名单)

三、口罩出口欧盟的法规要求

(一)医用口罩

按照MDD或者MDR的要求,医用非灭菌口罩可以由制造商采取自我声明方式,加贴CE标志后上市销售。而医用灭菌口罩必须经公告机构符合性评定,才能加贴CE标志上市销售。

但不管是否需要公告机构符合性评定,制造商都需要按照法规要求,参照相关标准或者满足欧盟质量要求的标准进行测试,以证实产品安全有效,并建立技术文件和质量管理体系,保证产品的质量安全和持续有效。

1.技术文件要求

参照MDR法规附录II和附录III的要求(MDD为附录7),技术文件通常包括以下七个部分:

> 器械的描述和规范,包括名称、预期用途、分类、原料、构成、技术规范等。

> 产品的标签和(或)说明书

> 产品设计和制造的相关的信息

> 满足基本安全和通用性能的要求(附录I GSPR)

> 受益和风险分析,及风险管理文档

> 产品的验证和确认,包括临床前的测试和临床(评估)数据

> 上市后监督计划

2.制造商质量管理系要求

质量管理体系可以参照协调性标准ISO 13485:2016进行。

需要说明的是:质量管理体系需要参照ISO13485:2016来运行或者审核,但对于公告机构符合性评定来说,ISO13485认证证书并不是必须或者强制的,但多数的制造商都会选择取得ISO13485认证证书,这样可以提高客户对制造商能满足法规要求及产品质量保证的信心。

3.制造商授权欧盟代表

对于欧盟境外的制造商(如中国的制造商),需要在欧盟境内授权一个欧盟代表,代替制造商在欧盟进行相关活动,比如在主管当局进行自我声明产品的登记和不良事件的报告等。

制造商需要和授权欧盟代表签订协议,并规定各自承担的职责。按照新的MDR法规,制造商需要将整套的技术文件提交给欧盟代表,以便主管当局备查。  

(二)个人防护口罩

按照PPE法规要求,个人防护口罩需要有公告机构审核发放的CE证书,才能在欧盟合法上市销售。根据PPE法规关于符合性的相关规定,制造商需要建立相应技术文件,并满足EN149:2001+A1:2009的规格和测试要求。

和医用口罩相比,个人防护口罩至少需获得两张公告机构的证书,即按照附录五的型式检验证书,按照附录七(Module C2)的证书或者附录八(Module D)的证书,详见下图:

口罩等防疫物资出口欧盟准入信息指南(附中国境内CE认证机构名单)

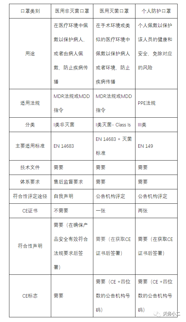
为了便于大家更清楚的了解医用口罩和个人防护口罩出口欧盟的流程异同,特归纳成下表,供大家参考。

口罩等防疫物资出口欧盟准入信息指南(附中国境内CE认证机构名单)

国内具备欧盟公告机构口罩等业务资质的认证机构名录(更新至2020年4月13日)

小二君温馨提示:关于出口企业关心的CE认证业务办理,比如认证时间、认证费用等具体问题,企业可详细咨询名单中的相关联系人。

口罩等防疫物资出口欧盟准入信息指南(附中国境内CE认证机构名单)


国内可以开展医疗器械管理体系(ISO13485)认证的机构名录(更新至2020年4月13日)

口罩等防疫物资出口欧盟准入信息指南(附中国境内CE认证机构名单)

我国及国外口罩相关标准:

口罩等防疫物资出口欧盟准入信息指南(附中国境内CE认证机构名单)

口罩等防疫物资出口欧盟准入信息指南(附中国境内CE认证机构名单)

(来源:关务小二)

以上内容属作者个人观点,不代表雨果网立场!如有侵权,请联系我们。

分享到:

--
评论
最新 热门 资讯 资料 专题 服务 果园 标签 百科

收藏

--

--

分享
关务小二
分享不易,关注获取更多干货