
Shopee斋月已过预热期,活动力度进一步增加,平台流量不断创新高。在平台补贴丰厚、卖家充分让利的前提下,消费者下单的购物意愿大幅提升。
如果在活动期间你的商品做了广告,商品排名靠前,更多的曝光、更高的转化率,让你轻松单量翻倍。
去年的9.9大促还历历在目,据平台数据显示:9月9日当天无广告,订单较平时翻4倍;9月9日当天花费0-20美金做广告,订单较平时翻6倍;9月9日当天花费20-60美金做广告,订单较平时翻8倍,而且广告投入产出比高达11.25。
一位印尼卖家在活动期间用爆款参与活动,对爆款进行降价,活动当天全店单量翻了10倍,全店销售额提升了8倍。而这优秀的成绩,延续到了大促后。活动结束,店铺的日单量和销售额较以往都有一定程度的提升。
由此可见,斋月期间广告投放是必备操作。但是,如何进行广告投放才能让我们的单量最大化释放,这也是众多卖家所疑惑的点。OK,鉴于老板中午给我加了两个鸡腿,我就把自己的这套独家秘笈——按阶段投放分享给大家。
广告投放预算
马来站点和印尼站点的广告投放节奏都分为四个阶段:预热期、主推期、爆发期、战略期。不同阶段的目标任务和预算都不同,具体参见下图:
马来站点
印尼站点
广告投放策略
针对不同推广阶段,卖家所采用的广告投放策略会有所不同。
①预热期
你需要完成的任务是快速测品,发掘潜力爆品。优先对热销品和加购数高的产品开广告,保证每周至少测试20条商品的广告,测得数量越多越好。
②主推期
这个阶段需要去重点培养圈定的潜力爆品。
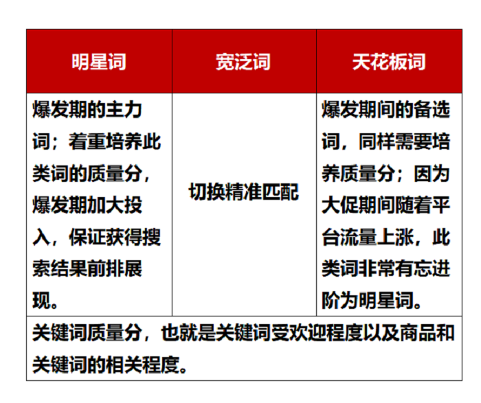
关键词选取策略,建议同时开启关键词广告手动选择和自动选择。
③爆发期
确保爆品获得前排展现,狙击流量,爆发式出单。
④战略期
最大限度地收割爆发期结束后的余量。爆发期结束后,投入产出比会随转化率降低,卖家对此应该要有一定心理预期,广告花费和ROI指标在大促一周后会回归稳定。
其中,关键词选取投放策略是非常重要的一部分。关键词广告主要有手动选择、自动选择、关联广告三部分。不同卖家适用不同关键词广告,如果是新手卖家或精力有限的卖家,建议采用关键词广告自动选择。
不同阶段下,关键词选取的策略也有所不同。具体到各个阶段卖家该如何选取关键词,手动选择该如何选择,自动选择预算在不同阶段该如何调整,关联广告该怎么开,预算多少,加价幅度又是多少,商店广告应选取哪些词。
想要了解更多实操干货,可关注跨境老司机Kris。
(来源:跨境老司机Kris)
以上内容属作者个人观点,不代表雨果跨境立场!本文经原作者授权转载,转载 需经原作者授权同意。
(来源:跨境老司机Kris)