已收藏,可在 我的资料库 中查看
关注作者
您可能还需要
独立站
独立站品牌增长
立即报名
加入社群
独立站近期活动
AI
智能家居出海
立即报名
加入社群
近期活动
查看更多>

eBay 3.0新政洗牌洗得怎样呢?

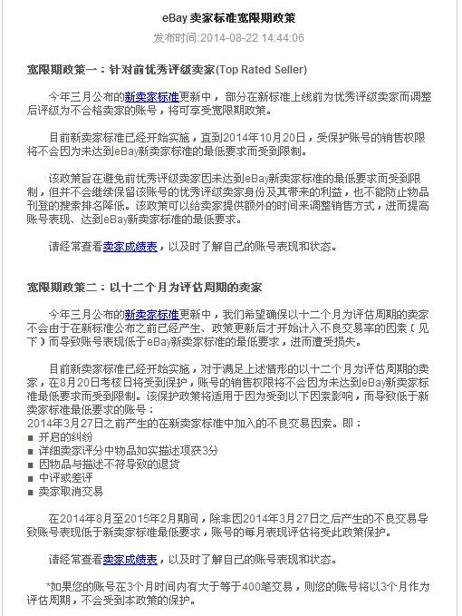
从今年2月份发布的eBay英文版3.0改革到3月份公布的中文版3.0的改革,如今已经风风火火过去半年了,也在2014年8月20日顺利“执行”了!当然对这个执行我要打个引号。我们先来回顾下3.0吧,这个是2014年3月份eBay中国站点公布的版本:从今年2月份发布的eBay英文版3.0改革到

eBay 3.0新政洗牌洗得怎样呢?

从今年2月份发布的eBay英文版3.0改革到3月份公布的中文版3.0的改革,如今已经风风火火过去半年了,也在2014年8月20日顺利“执行”了!当然对这个执行我要打个引号。

我们先来回顾下3.0吧,这个是2014年3月份eBay中国站点公布的版本:

eBay 3.0新政洗牌洗得怎样呢?


eBay 3.0新政洗牌洗得怎样呢?

这个其实在2014年8月20号执行的时候,就感觉到新政3.0执行了却感觉不到啥动静。掉了TOP标志的卖家还在那个位置,感觉到3.0执行后就马上要消失的卖家也还在那里,调整了半年终于等到了3.0标准的卖家,居然还是在那里。

正好2014年8月22日这个补充说明,知道了一些问题,不过想想,一般这种大动静都是在新的月份开头大动调整,所以就期待了2014年的9月1号了。

等到2014年的9月1号结束,发现还是和之前的感觉一样,大家做这行的都懂的,其实不管怎么变化,都要体现在默认的产品曝光排名中,只要这个默认的产品曝光排名按照3.0的结果刷新变化了,就有感觉了,其他的其实都是辅助。不过3.0的动静还是比较大,就是对于低于标准的卖家,除过8月22号发布出来要保护的卖家之外,不符合3.0标准BELOW的卖家要哭了,因为额度和曝光完全处于直线下滑的状态!

看看非常熟悉的一个政策考核点吧!

eBay 3.0新政洗牌洗得怎样呢?

3.0的标准和这个考核标准比较眼熟,当然,如果把24小时回复邮件和超期处理订单加到3.0里面,应该更加完善了。

其实,在eBay从1.0升级到2.0后,客户体验度在一定基础上改善得非常的好,比如英国站点和德国站点等,eBay目前的访问排名都是已经超过了亚马逊,当然作为US的美国eBay站点的一些举措是另有原因吧。3.0的到来从各个声音中都能听到洗牌的力度,每个标准执行都是要经过一段痛苦期,但是,长痛或者短痛其实各有不同。再次想起eBay执行了1年的图片政策,具体效果和力度大家应该都比较了解。

可能在一个平台上面,总体的销售额和销量来自整个平台20%的卖家。如果在这20%的卖家里面,满足3.0的卖家不是很多,就看是否是时间能解决的或者是自身面壁的问题了。卖家们自身要反省,其实3.0也好还是2.0也好,选择自己适合的品类和运营模式,才是最重要的。卖家要生存,平台也要生存,理解万岁!

【小贴士】:欢迎关注作者微信公众号:KJDSJianShenFang

欢迎关注外贸行业第一微信号【cifnews】

分享到:

--
评论
最新 热门 资讯 资料 专题 服务 果园 标签 百科 搜索

收藏

--

--

分享
望闻问切跨境电商
分享不易,关注获取更多干货