
近日,印尼为打击非法进口商品、保护国内市场和增加税收,采取了一系列行动。在此次特别工作组在Kosambi一带对仓库执法查处数据显示,以纺织品为主的七类主要商品存在未申报或非法情况,进口数据与原产国记录存在显著差异,原产国记录的总价值为3.6亿美元,印尼方记录的仅为1.16亿美元。
为应对这一挑战,印尼贸易部联合多个监管机构组成联合工作组,对关键商品领域实施严格监管。
印尼政府此次查仓的一系列动作,加上可能上涨至200%的关税消息接踵而至,虽对跨境卖家而言可能如当头一棒但同时也是为卖家敲响转型升级的警钟,在快速配送服务依赖性日益增强的今天,善用合规的海外仓模式成为了立足东南亚市场的重要支点。
商务部数据显示,中国企业在海外建设的仓库数量和面积均呈现显著增长,特别是在东南亚地区,海外仓的增长速度和面积扩张均超过100%,凸显了该市场扎根建设的活力与潜力。
今年6月,中国政府出台了《关于拓展跨境电商出口推进海外仓建设的意见》,提出了一系列具体措施,包括提供金融支持、优化监管服务、加强基础设施建设等,旨在进一步促进跨境电商出口和海外仓的发展。而同年5月易达云作为中国第一家海外仓主体业务成功上市的公司出现了,首日股价飙升84.21%,则标志着中国跨境电商迈入新阶段,彰显了海外仓业务的成熟与壮大市场对本土精细化运营的需求的持续提高。
“从供应链时效性来讲,如果海外仓采取的是将商品提前运输至消费市场仓库中的提前备货模式,那么至少可以节约80%—90%的发货交付时间。”北京交通大学经济管理学院副教授黄帝谈到。
海外仓,不只是物流链条上的一环,更是提升整体物流效率、削减运输成本、优化客户体验、推动合规运营的核心力量。

“跨境电商发展未来最重要的模式就是海外仓模式。”宁波新东方工贸有限公司CEO朱秋城表示。
从Shopee、TikTok Shop、Lazada和Temu等电商平台的积极推动自营和认证海外仓建设中也得以印证,想要持续为东南亚的卖家和消费者带来了前所未有的便捷和个性化服务体验,未来跨境电商想要走向“更快、更好、更合规”,海外仓将会是不可或缺的一环。
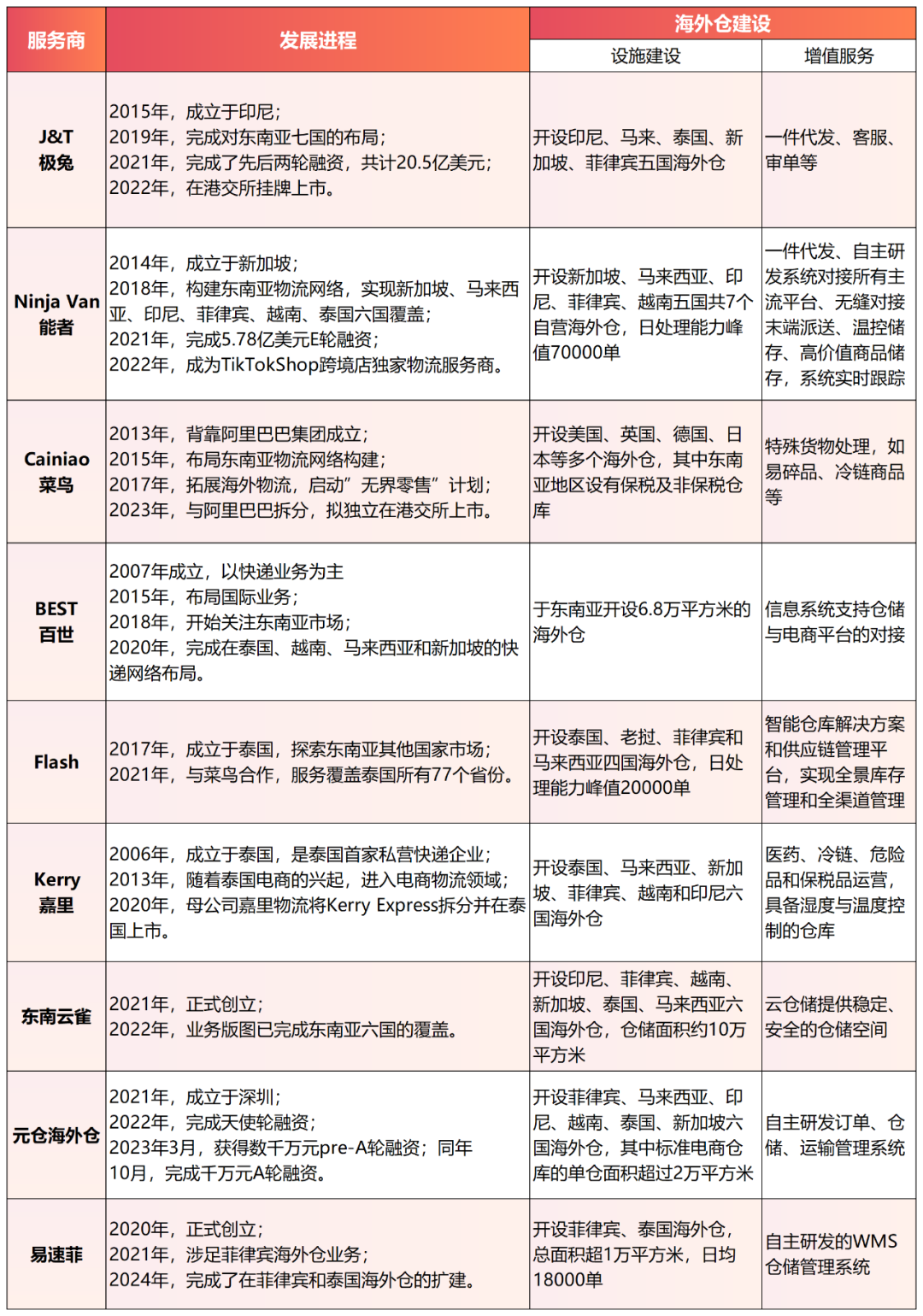
当地现在生态到底走到哪一步?从物流生态的布局可窥见一斑,下表整理了该地区主流物流玩家的发展进程及海外仓布局公开信息:

10多年前,Ninja Van的创始人Changwen创立了定制男装品牌Marcella,当时的东南亚线上零售还处于起步阶段,产品口碑不错,却受困于交付难度高、速度慢、服务差。在选择继续做自己得心应手的产品和投身当时市场刚需的物流建设中,他选择了后者,没有无忧的物流、可追溯的包裹轨迹,品牌难以把优质产品运送到千家万户。于是,2014年,他和两位合伙人在新加坡创办了Ninja Van。
10年间,东南亚电商经历过火箭式的喷发扩张,又迎来逐渐放缓的可持续发展节奏。
在众多布局东南亚海外仓的企业中,Ninja Van凭借其卓越的物流网络和创新技术,展现出其在行业的重要地位,成为东南亚排名前三的区域性第三方快递物流公司。Ninja Van不仅在最后一公里配送上持续发力,更通过其全面的服务和高效的运营模式,为跨境电商商家提供了强有力的物流支持。特别是在印尼政府加强市场监管和查仓行动的背景下,合规、高效的海外仓服务变得尤为重要,Ninja Van以独特的自营模式,融合了对创新技术的持续投资,通过多平台认证仓的加持,确保了服务的质量和效率,成为众多品牌和跨境电商商家在东南亚市场值得信赖的物流伙伴。

随着东南亚电商市场的蓬勃发展和政策环境的不断优化,物流海外仓生态还会有新的增长机遇和更广阔的发展空间,它们自身的持续发展注定将为整个生态注入新动力。可以预见未来更高的标准和更优的服务,将推动整个行业向着更高效、更智能、更人性化的方向发展。
(编辑:江同)
(来源:NinjaVan能者物流)
以上内容仅代表作者本人观点,不代表雨果跨境立场!如有关于作品内容、版权或其它问题请于作品发表后的30日内与雨果跨境取得联系。