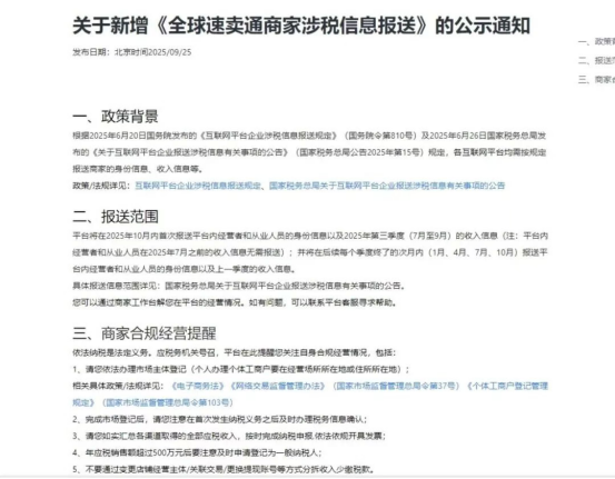
近期,卖家们的主旋律就一个,那就是税务。多平台发布涉税信息报送等相关内容,包括速卖通、SHEIN、Shopee等平台,税务合规真的来了!速卖通发布了关于《全球速卖通商家涉税信息报送》的通知,通知表示平台将在2025年10月开始首次报送卖家的身份信息和2025年第三季度收入信息。后续每个季度结束后的次月报送上一季度的卖家身份和收入信息。

速卖通卖家需确认市场主体信息准确无误,如有变更需及时更新,需按时完成税务申报,确保税务信息合规。年销售额超过500万元的卖家应及时申请增值税一般纳税人登记,不合规操作可能导致罚款或滞纳金。
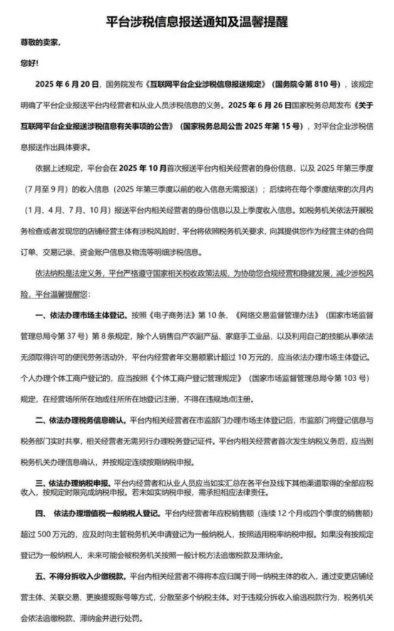
SHEIN发布的信息也和速卖通大体一致,包括首次报送时间以及后续报送时间,同时在通知里告知卖家,如果税务机关开展税务检查,或发现卖家店铺存在涉税风险,平台将根据要求提供卖家的相关税务信息,包括经营合同、交易记录、资金账户信息和物流等明细。

Shopee则是紧急通知卖家,有两个方案供卖家选择,方案一需在9月30日前将香港主体切换至大陆主体,方案二保留香港主体,发货渠道也需切换至香港。如通过平台数据与卖家申报数据比对,差异5%可能触发核查,违规行为将面临补税、罚款等处罚。
目前亚马逊、Temu等平台虽暂未发布相关报税通知,但是估计也不会等太久,卖家们做好心理准备。除了国内的税务合规,美国前总统特朗普在社交媒体宣布自10月1日起,美国将对多类进口产品加征高额关税。亚马逊开始在部分地区征收广告消费税。厨房橱柜、浴室洗手台及相关建材加征50%关税;进口家具加征30%关税;专利及品牌药品加征100%关税(部分在美新建工厂企业可豁免);重型卡车加征25%关税。

这一波关税必然导致相关产品的成本暴涨,部分卖家可能得考虑转移生产或寻找关税豁免的生产路径。近日有亚马逊卖家反馈称,收到了亚马逊广告发布的缴税邮件,今年10月份起,公司注册地位于美国华盛顿州的卖家,通过亚马逊投放的展示型广告、产品赞助广告及搜索广告,都需按要求缴纳州销售税,具体税率设置在9%-10.35%之间。

只要广告服务的账单开给华盛顿州注册公司,就需要按照发票金额缴纳。多重税务压力来袭,卖家如何降低成本成了重中之重,未来能长期稳定发展的跨境卖家,一定是成本较低,有一定利润的卖家,低价卷已成为过去式。
封面来源/图虫创意