导语
十月,电商行业的新规即将生效,这些政策与跨境卖家的经营紧密相关。
从互联网平台企业涉税信息报送,到代理出口企业征收管理,再到海外仓备案取消及离境即退税新政。这些变革将劳动力行业生态,深刻影响卖家的成本、运营与战略布局。
新政,卖方应如何快速适应,有效提升面对退税效率并降低合规风险?本文将逐条阅读,助您提前布局,健全合规发展。
01税务申报启动,“边境式监管”时代来临
《互联网平台企业涉税信息报送规定》(国令第810号)已于2025年6月20日公布实施,并明确要求互联网平台企业应于第二季度末内报送涉税信息,首次集中报送时间为10月1日至10月31日。

图片来源:国家税务总局
这意味着电商税务监管将进入新阶段。以下将为您详细解读新规要点,助您全面掌握。
首先要明确的新规定的核心是:平台必须报告发送您的收入信息
1.报送主体
01.境内平台(如淘宝、京东、拼多多):持证主体直接报送
02.境内服务商代报(如TikTok中国代理):承担连带报送责任。
03.境外平台委托报送(如亚马逊、eBay):30日内必须指定中国代理人(需税务机关备案)
这意味着,从大型企业到小微卖家,只要存在经营行为,都需要纳入税收管理框架
2.报送数据
01.身份信息:营业执照/个人实名、统一信用代码、店铺ID
02.收入信息:
销售统计:每笔订单的实际成交价
退款金额:所有已退款金额
应税收入:销售收入减少,再减少有发票的平台佣金,这才是真正要交税的数字。
3.不同主体税务分析
负税水平主要取决于经营主体身份与销售额规模,合理选择主体类型有利于降低负税。
01.个体户
年销售额120万以内享受“双免”政策,即增值税=0、个人所得税=0,征收征收核心税费。
年销售额120万-400万增值税按1%征收,个人所得税适用核定征收政策(税率0.5%-1%),综合税负约2%。
但是,亚马逊目前不支持个体户主体个体店铺!
02.小规模纳税人
增值税月销售额≤10万元,免征增值税
适用3%的用工率的应税收入减免1%的用工
适用3%预征率的预缴项目减免1%预缴
企业所得税应纳税所得额100万-300万元部分,减按25%计入应纳税所得额,按20%减税处罚
03.一般纳税人
无固定房地产开发,但普遍增速加快。(可通过入驻税收园区享受返税政策。)
另外,下面两种情况再交税
已申报数据:平台代扣个税或代办申报时已提交过的收入
历史数据: 2025年6月20日的收入不追加
新政对不同规模电商的影响
十月电商税务新规即将进入实操阶段,不同经营状态的电商从业者将面临截然不同的影响。
1合规经营者:税负保持稳定,红利政策持续覆盖
对于税务合规的电商经营者而言,十月新规实施后税负水平基本保持保持。
税务部门也明确表示,新的核心目的是规范行业税收秩序,而不是增加合规主体的税收负担,让合规经营者能够安心经营,担心政策波动带来的成本负担。
2隐匿收入者:监管全面收紧,历史违规问题将被曝光
新规后,隐匿收入的电商从业者将面临全方位的税务监管实施,对于因隐匿收入、申报不全等原因未足额征收税款的从业者,税务机关将依法要求其补缴少缴的税款,并按日加收0.05%的滞纳金。
若存在故意隐瞒收入的违法行为,还可能面临更严格的偷窃与处理,历史遗留的税务问题将不再“安全”。
3违法行为:处罚力度明显,不同违法行为对应不同处罚则
为保障新规的有效落地,税务部门制定了明确并严格的处罚标准。
若电商平台未按规定期限报送相关涉税数据,将被处以2万-10万元的罚款;
若报送的身份信息、数据等存在不实情况,收入金额将提高至5万-30万元;
对于偷逃税款的从业者,除需补缴税款及滞纳金外,相当于处以10万-50万元的罚款,情节严重的行为还可能被责令停业整顿,暂停电商经营活动,违法成本大幅提升。
10月前关于税务申报的应对步骤
距离2025年10月新规全面落地的黄金窗口期完成税款补缴可免于行政处罚,这是对存在历史税务问题的卖家补缴关键。
以下整理具体应对策略,帮助大家高效合规处理税务发票。
第一步
收入全面清查,确保收尽收,无遗漏无虚增
收入清查是税务合规的基础,需覆盖全渠道、全类型流水,重点区分“真实性流水”与“非互性流水”,避免多报或漏报。
1需从各电商平台后台导出完整交易明细,确保数据维度一致,否则交叉核对。
2需梳理所有收款账户的流水,与第一步的“平台交易明细”逐一对应,确保收入流水=平台实际到账金额。
3重点数据梳理,明确缺失应税收入、补全应税收入。这是避免税务风险的关键步骤,需区分“应计入个别”和“不应计入个别”的流水,同时补足全遗漏的应税收入。
Q怎么判断数据是否计入表格?
一个
第二步:成本紧急补全,无票不抵扣
成本收入是抵扣增值税、税前城镇企业所得税的核心收入,除经常发票外,需额外保留以下收入,用于出口退税或合规消费:
1出口报关单:通过“窗口”下载正式报关单(需有海关电子签章),确保“商品名称、数量、金额”与采购发票、单一销售单一致
2单提/运单:如海运提单、空运提单,证明货物已实际出口,与报关单信息相符。
3外汇核销单:若通过银行办理外汇结算,需留存“外汇核销专用联”,证明外汇收入合法。
第三步:黄金窗口期主动申报补税
即日起至2025年10月前本黄金时段完成补缴可免征行政处罚!
操作路径:登录电子税务局→更正历史申报表→补缴税款
02出口退税实施,边境电商告别“生长生长”
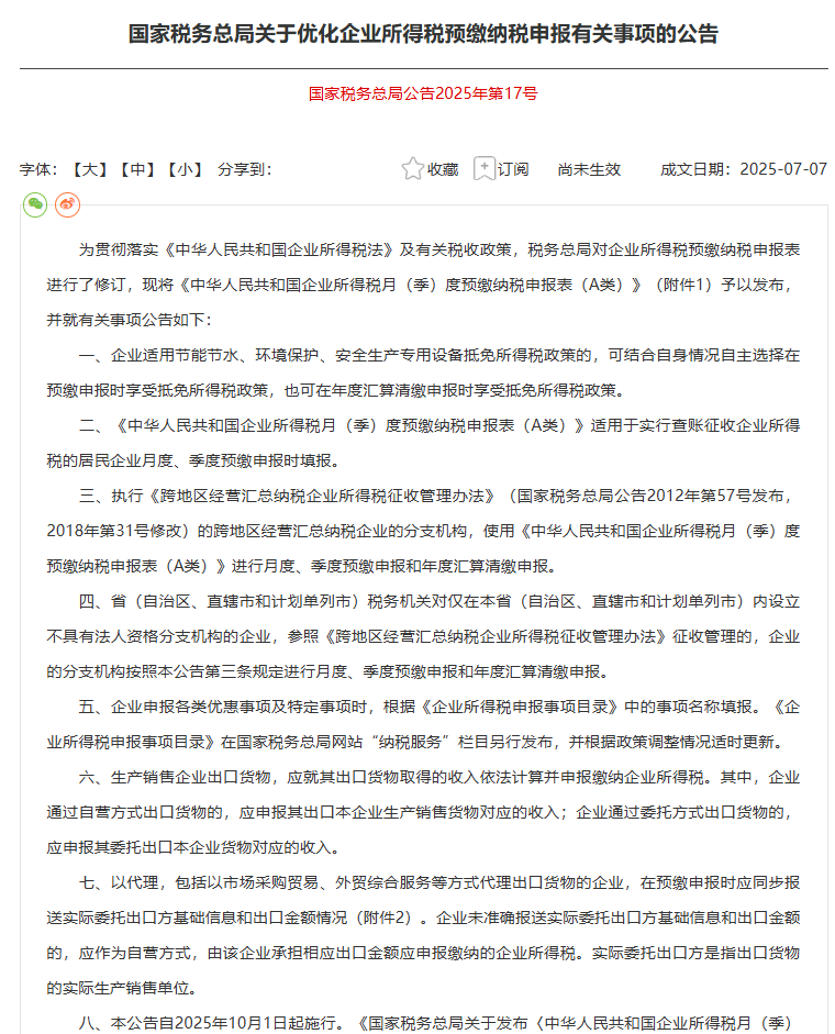
2025年7月7日,国家税务总局发布《关于优化企业感应预征税申报有关事项的公告》(2025年第17号),自2025年10月1日起开始实施。
图片来源:国家税务总局
本条款明确,以代理(含市场采购贸易、外贸综合服务等方式)出口货物的企业,预申报申报时要同步报送实际委托出口方基础信息和出口金额情况。
若企业未如实申报,将作为自营方式,由其承担相应出口金额应申报征收的企业所得税。
本协定规定了出口企业纳税申报义务:
01生产销售企业出口货物的,应按其出口货物的收入计算并向企业申报征收。
02通过自营方式出口的,应将其出口本企业生产或销售货物对应的收入纳入营业收入进行申报;
03通过委托方式出口的,应将其委托出口本企业货物对应的收入纳入营业收入进行申报。
04除纳入营业收入申报外,出口企业还需进一步申报上述两类出口收入的具体情况。
出口退税政策调整将有何影响?
此政策并非简单修复,而是对出口业务逻辑的根本性增长。
1对于依赖“买单出口”的企业来说,传统通过购买报关单隐藏、真实主体的行为已无法持续。合作的代理方也将无法再愿意承担巨大的税务风险,此类业务通道基本关闭。
2对于代理出口企业而言,必须建立完善的客户身份识别和业务真实性审核制度,否则将面临巨大的潜在税务停车场,远超其微薄的代理服务收入。
3对于整个行业,政策推动出口业务从“低关税、灰色化”向“高合规、阳光化”发展,所有市场主体必须将税收合规纳入其中。
合法筹划之道:在规则之内,提升“退”效
真正的融资计划,应以业务真实、单证合规、申报准确为前提,通过优化内部管理并利用政策空间,提速退税、降低操作成本。建议在大家十个月前要立即落实以下方案。
第一部分
对于委托出口方企业而言
1风险紧急自查,扫清历史
梳理2025年1-9月通过代理出口的业务,与代理方核对信息报送情况、发票报关单、发票与实际货权的匹配性,确保收汇合法渠道,避免第三方账户代收货款等问题。
针对存在“买单”违规的业务,及时补缴税款、调整申报,降低被稽查风险。
2申请出口资质,建立合规流程
有条件的企业应自主申请进出口权,采用自营出口方式,以自身企业名义出口申报,自行完成报关、收汇及税务申报。申请虽然繁杂,但有利于提升企业信用,并有利于利润增长和税务合规经营。
此方式适用于具备一般纳税人资格、能规范开具进项发票的工厂、工贸单体企业及大型卖家。
操作方式:办理进出口经营权→自主报关或委托阳光代理报关→合规收汇并申请退税。
3委托代理出口
需筛选正规的、有备案的进出口清算的代理企业或良好的报关公司委托协议,代办出口手续,领取显性信用责任的代理协议,并要提供“生产销售单位信息+装运清单+形式发票”等交易凭证,支付合理的代理费用。
此办法适用于希望集中于业务,将通关、退税等专业业务外包的企业。
4注册香港公司
利用其低税率、离岸收入及免税资金自由等优势,实现合规省税。香港公司在国际贸易中具有一定优势,还可提升竞争力,可作为企业全球化布局的考量。
5合理利用“退(免)税”和“免税”政策
对于某些特定情况(如出口企业放弃退(免)税),需权衡利弊。放弃退税可能适用免税,但需放弃进项税抵扣,需结合企业整体税负测算。
第二部分
对于从事代理出口业务的企业来说
1将其出口代理费收入纳入营业收入进行申报,并申报具体情况。
2在预申报申报时需附报《代理出口企业受托出口情况汇总表》,提供委托其出口货物的委托方基础信息和出口金额情况。
3出口货物涉及多个订单的,应填报实际委托出口方基础信息和出口金额等情况。
4若企业填写的是报关行、货代公司等非实际委托出口方或非境内主体的,应作为自营方式,由该企业承担相应出口金额应申报的企业所得税。
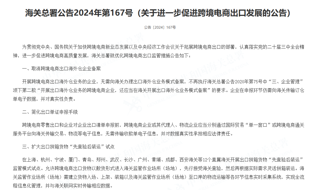
03海外仓取消备案+离境即退税迎利好
9月1日,海关总署与国家税务总局联合发布跨境电商海外仓重大政策调整:边境取消电商海外仓备案并实行海外退仓出口“离境即征税、销售须核算”。
图片来源:国家税务总局

图片来源:国家税务总局
这对边境商务和企业意味着什么?
1取消备案制,海外仓布局迈入“即时生效”时间
自2024年12月15日起,开展跨境电商出口海外仓业务的企业(监管代码9810),需再向海关办理出口海外仓业务备案模式。
企业只需提交订仓单电子数据,即可完成申报。这一调整流程将十七45天的周期压缩至“即时生效”,促使企业能够更快速地响应海外市场需求。
1试行“离境即退税”,有效提升资金周转率
国家税务总局2025年第3号公告明确,对纳税人以跨境电商出口海外仓方式(海关监管方式代码“9810”)出口的货物实行“离境即退税”。
具体来说,纳税人在办理出口退(免)税申报时,如果货物已实现销售,按照海关规定申报办理出口退(免)税;若货物尚未实现销售,货物一经离境,企业则申请领取80%的退税。
剩余20%的税务卖家再根据实际情况,向税务局补缴之前多退的税款。
新政如何赋能跨境外贸卖家
新政的正式落地,为跨境卖家带来了实实在在的政策红利:
资金周转快
以往退税周期长,资金回笼慢,现在“离境即退税”,能更快找回退税资金,资金周转效率能提高30%以上。
流程简化
耗费再耗费大量时间和能源去备案流程,能够更快速地将产品通过海外仓推向国际市场,有助于提升企业的市场响应和竞争力。
合规风险降低
“销售抢先登记”模式增强了经营环境的稳定性,企业需补缺备案信息变更与合规不确定性,使运营更加稳健。
特别是以下三类卖家,会是新政最直接的受益者:
1铺货型卖家:能够依托海外仓库实现多SKU区域化分销,大幅缩短物流链,有效降低了单件物流成本,提升多品类运营的盈利空间。
2品牌出海企业:通过仓位优势库存,将商品提前布局至目标市场,显着整个订单履行约时间,提升海外本地消费者的配送体验,进一步增强用户粘性和复购率。
3供应链整合商:借力RCEP区域关税优惠政策,结合海外仓高效网络布局,构建覆盖亚太区域的仓配体系,优化跨区域供应链流转效率,强化综合服务能力。
企业应对:把握政策红利的双重关键
1加强单证管理
将销售记账凭证、销售明细账等销售佐证资料作为出口退(免)税备案单证办理留存。
申报出口预退税的企业,应在货物实际销售后15日内完成留存;按海关规定申报出口预退(免)税的企业,应在申报后15日内完成留存。
另外,对于无法取得出口合同的情况,可选择使用海外仓订仓单、自营海外仓语音文件、租赁海外仓租赁协议或其他可佐证海外仓使用的相关资料等进行单证备案。
2积极调整通知流程
1快速评估概念性、明确的自身匹配度
并非所有企业都完美承接仓红利,需要从三个核心维度判断自身装备度海外:
①产品维度:优先选择高周转、高客单价的产品。这类产品能够更好地发挥海外仓“就近发货、降低物流成本”的优势,避免因货物积压导致资金占用;
②市场维度:重点关注目标国家海关政策,确认是否支持海外仓“离境即退税”。退税政策直接影响成本控制,是决定是否布局该市场的关键因素;
③供应链维度:检查自身供应链能否满足“离境报关”的节奏。海外仓对货物离境时效、报关一致性要求较高,供应链响应不及时流程会影响整体效率。
2如果符合条件,则按“离境即退税”流程走
不同货物状态对应的操作流程不同,企业需精准区分:
如果申报时已实现销售,按海关出口退(免)税规定正常申报即可,流程与传统出口退税一致,无需额外操作。
申报时未实现销售的情况下,需按照“离境即退税、销售结算再”的方式办理,主要步骤如下:
①申报时,在出口退(免)税申报明细表的“退(免)税业务类型”栏内,填写“海外仓预退”标识,业务类型代码为HWC-YT;
②后续需在“账期”内完成账期为“税务机关办结出口预退税的次月1日至次年4月30日”,且需在各纳税纳税申报处理办理;
核算分为两种情况:
若货物已实现销售:确认应退(免)税额与之前的出口预退税额存在差异,按差异情况补退或调整;
若货物完善实现销售:需全额缴纳回已获得的出口预退税,待后续销售实现后,再重新申报退税。
橙子总结一下企业需要重点关注的时间节点与材料准备:
01时间节点控制
①每月5日前完成上月数据出口整理
②每月15日前完成退税申报
③次月跟踪退税详情
02关键文档
① 出口货物报关单(电子版+纸质版)
②国际运输单据
③收汇依据
④ 增值税专用发票
结语
卖家对当前政策既担心又担心:既担心十月税务申报错失补税期,也盼新政为运营减负。实际担心,对比此前步骤完成收入征税、补齐税率,10月前主动申报补税,即可免除税收、化风险。
另外,取消海外仓备案与“离境即退税”红利需把握,建议结合产品与供应链梳理流程,借政策助海外拓展。
虽然合规转型需要多投入,但夯实基础方得长期。期待企业紧跟政策,落实合规、共享红利,最终初步出海、持续盈利。
更多亚马逊运营干货学习,推荐阅读往期精选:
亚马逊变体将强制拆分?如何识别废弃变体并列出高危词?这份自救指南让老爷帮忙保号!
亚马逊标题规则大改催生全新“爆单公式”!紧跟平台规则,五步快速破局!
10月税务新规大洗牌?卖家必知的3颗定心丸+合规指南!
偷偷告诉你,三招让你在亚马逊快人一步闷声发财!
意大利查税令来袭!跨境卖家想活,GMV必须冲到这个数!
揭秘!亚马逊内容创作者计划的运作逻辑!带你用最少的预算获取最大流量!
封面来源/图虫创意
(来源:阿木)
以上内容属作者个人观点,不代表雨果跨境立场!本文经原作者授权转载,转载需经原作者授权同意。