
从埋头苦干赚薄利的贴牌生产,到自创品牌接轨跨境电商线上零售,这大概是许昌发制品从业者最普遍的、较成功的转型路径之一。
2016年开始,跨境电商的趋势风口也开始在这里加速运行……对于 许昌发制品从业者来说,全球速卖通的加入具有重大的里程碑意义:2016年打击假发行业恶性价格战;2017年设立“许昌仓”;2018年丰富产品品类,产品质量和购物体验的升级,结束了许昌发制品传统销售模式的转型困局。
同样,于2014年正式创立的品牌Ali Annabelle,它的创业轨迹或许是这一代许昌人的转型缩影。
短短3年时间,从只会依托站内流量的初级卖家,慢慢进阶为具备独立的站外引流能力的综合型卖家,这个从产业带中发家的品牌,究竟如何借势升级致富,实现月销售额1000%的突破呢?
想必去过许昌的人,都会有这样的感受:似乎这个四线城市的运转,都围绕假发进行着,几乎家家户户从事的工作都与假发的生产、销售或运输相关。早期,许昌的假发买卖多临街而开,遵循后院是制发作坊、前院是售货商铺的“前店后厂”模式。可现如今,外贸和跨境电商的兴起打破了这种商贸局限,在许昌作为“后厂”供应链的基础上,许昌人更是依托于各种载体,将“前店”延伸至了国际舞台。
事实上,2012年商务部已有相关数据证明:“许昌市发制品出口企业200多家,相关从业人员达30多万人,生产人发、化纤发和发套三大系列、六大类、3000多个品种,产品远销北美、欧盟、非洲、东南亚等国家,贸易伙伴达120个国家和地区,是全国乃至世界上最大的发制品集散地和出口基地。”
正是基于产业带这样的“龙头带动”作用,于2014年申请注册的假发品牌Ali Annabelle,也试图借助许昌发制品产业基础和产品实力,寻找高利润、高销量的出口新方式。Ali Annabelle的运营店长叶燕子向雨果网表示,之所以选择假发这个类目创设自主品牌,是因为她们足够了解假发行业且拥有产业集群下的供应链优势,具备培育品牌的产品实力和科技实力。
找准了产品供应链,Ali Annabelle国际化的下一步,又该如何另辟蹊径呢?
尽管假发行业由来已久,可由“档发”切换到成品的技术加工壁垒,很长一段时间内困扰着许昌的发制品从业者,致使他们只能提供原材料的粗加工,并不具备孵化自主品牌的意识。“彼时的跨境电商盛极一时,与仍旧贴牌生产、赚取微薄加工费的厂商不同,谋求品牌化的过程中,我们联合部分有实力的工厂孵化自主品牌,以质取胜,培养品牌软实力和自主定价权,希望早日完成品牌出海。”叶燕子说道。
可该借助什么渠道,大面积铺开海外市场呢?一次偶然的经历,给她们指明了前进的方向。在一次借鉴淘宝的电商学习中她们偶然获悉,阿里巴巴针对跨境电商线上零售开设了“全球速卖通”平台。进一步了解得知,假发是速卖通平台上的高客单类目,黑人女性的刚需用品,其所覆盖的假发消费人群较为庞大,且海外装机量和买家数量也在逐年攀升。
回顾入驻以来的收获,叶燕子不由的感慨,“事实证明,加入速卖通是我们品牌最为正确的选择。2015年,我们许昌安娜贝尔商贸有限公司以‘Ali Annabelle’为品牌加入速卖通大家庭。短短几年时间,从一个月销几百美金的五人团队,发展成为月销40W+的大卖家,实现了月销售额1000%的突破;从一个只会依托站内流量的卖家,慢慢发展成为了具有独立的站外引流能力的综合型卖家;产品从单一的发条,慢慢丰富了蕾丝发套,色发,配件等相关类目,迎合客户多元化需求促进GMV稳定增长……这一切,都离不开平台资源持续不断的引导和扶持。”
原来,这些战绩皆取决于平台在规范行业运作上的良好开端。据悉,为规范假发卖家行业规格、优化平台体验,速卖通平台整顿动作频频:从2016年开始,大力打击恶性价格战,清退不良商家;2017年设立“许昌仓”,帮助卖家降本提效;同年,平台过滤筛选,掀起“关店潮”甄选优质商家扶持品牌出海;2018年,为商家提供营销、流量以及内部服务等多方资源的加持,帮助假发类目商家领跑全球市场……
从量变到质变,平台多次的沉淀深耕,终究迎来了腾飞。据全球速卖通调查数据显示,2018年平台假发品类销售额增长飞快,相较2017年,假发品类对欧洲国家销售金额增幅超过50%;非洲地区购买假发品类的金额更是高速增长,南非、尼日利亚、赞比亚、肯尼亚、坦桑尼亚等10个国家购买金额增幅在100%至300%之间。
如何庞大的市场增量下,其实真正收入各个卖家钱包中的占比也大小不一,赚多赚少各凭本事。那么,如何尽可能的瓜分更多市场份额呢?雨果网获悉,借助站内外流量资源的配合营销以及国家差异化运营,2018年Ali Annabelle 一年的GMV同比2017年就增长了75%之多,品牌出海效果显著。
对此,叶燕子坦言:“利用平台玩法和内容,匹配站内、站外资源,打造国家差异化营销非常重要。截至目前,我们75%的客户群体来源于美国市场,针对订购人群来看,他们更喜欢购买发帘、发块,灵活搭配组合、漂染自己喜欢的发型和发色,所以我们有意提供不同的花型、尺寸的组合,单独的发帘组合,以及发帘发块组合,并增加彩色发帘发块,可供客户选择。值得注意的是,摸准买家购买倾向的同时,如何将产品呈现在消费者面前,引导消费者下单购买,才是重中之重。”
(图/Ali Annabelle站内营销方案解析截图)
站内方面,她建议卖家在定对产品进行优化的基础上,应更加关注店铺装修、店铺活动和平台活动,针对A+代币投放、折扣力度、老客户分层营销、EDM 营销、Coupon 营销、粉丝趴等不同的站内资源,制定详细的营销计划,设置一些互动活动邀请粉丝的参与。
(图/Ali Annabelle站内营销方案解析截图)
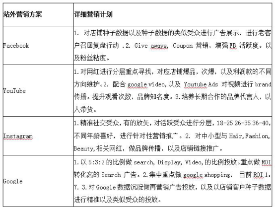
站外部分,基于站内资源配合社交平台维护与粉丝的长期互动,是实现品牌推广的有力推手。她进一步补充道,“在Facebook方面,我们会通过店铺种子数据筛选,对老客进行定向广告展示,同时利用Coupon营销增强与粉丝的互动;Instagram方面,以年龄纬度对粉丝进行分层,针对性通过网红做店铺推广,同时,官方推广tutorial video 短视频拓宽品牌影响力;YouTube方面,培养长期品牌代言人,以人带货增加品牌的知名度和口碑背书。比如,我们之前给网红Laurasia Andrea发免费头发,500美元的视频直播推广费用,给我们带来了5000美元的销售额,且随着视频热度的不断传播和发酵,销量持续增涨。”
一个品牌有意识的转型,总能牵动一个产业带的崛起!如今,许昌数百家假发企业都借助跨境电商的转型渠道和社交媒介营销的升级模式,将假发销往世界各地。叶燕子说,随着Ali Annabelle在速卖通平台上的崛起,下一步,她们也计划投入俄罗斯、法国、西班牙以及土耳其等平台主力市场的开发和深耕。“速卖通平台对市场的成功探索,给产业带卖家开拓海外市场提供了保障,也将逐步引导我们迎合更多消费者的切身需求,升级品牌向碎片化和私人高端定制的转移,覆盖更广阔的国际市场。”
(文/雨果网 钟云莲)