你若问一名跨境卖家,
去年他「卖了多少」,
对方回答:“不多咧,赚钱越来越难了......”,
那或许是谦虚之言。
但如果你问他们,
去年到底「赚了多少」,
对方表示:“不知道,不清楚钱都哪去了......”,
那可不是玩笑话。
60%的跨境卖家,真弄不明白这个问题。
较之于国内电商而言,
跨境电商行业信息化及精细化管理水平,
仍不及前者的1/3。
这是先发和后发的差距,
对比国内电商频频提及的「后互联网时代」、「以效率驱动的新零售」话题,跨境电商圈子目前分享的主流仍是由平台、政策、市场、产品、和运营所带来的「流量红利」。
今天,
我们试着借由跨境卖家较为关注的2个问题入手:
● 利润核算公式与分摊逻辑;
● 财务指标驱动的补货策略。
为「财务驱动」而非「销量导向」,「低价高效的数字赋能」管理思路抛砖引玉。
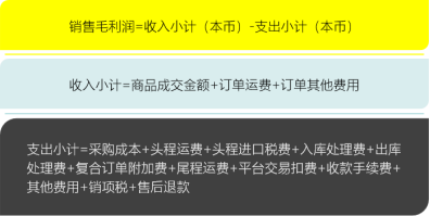
「财务驱动运营」的基础是「利润核算能力」
利润核算效率体现一家企业的「数字能力」,即供应链信息化管理水平。
然而,对于销售利润分析,无论大、中、小型跨境电商团队,不同程度面临2大方面问题:
● 利润核算的收支构成及合理的分摊逻辑;
● 自下而上数据延迟,由上及下决策滞后。
对此,我们首先借助圈里业务财务一体化管理相对成熟的ERP内嵌公式,来厘清销售利润计算的逻辑:
(胜途跨境电商ERP-销售利润报表-标签公式)
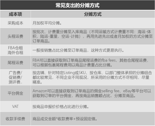
跨境销售利润核算的另一难点在于,除开成本结构的完整与取数的准确性,不同项目费用的分摊逻辑灵活,各家企业的答案不尽相同。
日单量>100的跨境卖家,不再以人和Excel作为利润核算的主要手段。
企业会借助系统的ERP软件(区别于以刊登、广告等前端功能为主的运营工具),实现跨平台、多账号,下潜至商品/订单层级的销售利润自动化统计,保证财务结果与过程数据的准确性与唯一性。
此时,职业经理人与一线运营人员的时间大幅释放,日常能够投入更多精力,深耕平台、店铺、品类、区域、仓库、销售人员等不同维度的收支比率,追踪商品、订单层级的成本构成和拆解分析,有据可寻供应链各环节成本优化和利润提升的策略方法。
(胜途跨境电商ERP-8维-销售利润报表)
所有决策的基础都应来自于一线,一线的思维模型均应以财务指标驱动而非单纯销量导向,否则,做的决策将越来越不靠谱。
基于「财务指标驱动」的补货策略
去年9月,在由鹰熊汇主办的‘2018跨境电商全球峰会’上,一位深圳年销量尚可的亚马逊FBA卖家边吞着矿泉水边向我们道来。
他们目前在部分FBA仓临近都租用了另一第三方海外仓,以解决销量增幅或采购延误下FBA仓库存不足所导致断货停售和Listing降权的风险。
相较而言,第三方仓的租金要比亚马逊仓的节省一丁,但他们每年花费在此上面的成本也过50万有余。
这是典型基于「销量导向」的补货场景。
如何科学降低库存成本,提高补货管理效益,是海外仓(FBA、第三方仓、自建仓)模式跨境卖家的共通问题。
跨境补货的难点在于,它不是单一的业务场景逻辑,而是系统的供应链管理思维。
补货策略的本质是供需关系的平衡。
洽谈桌上,我们为他初步演示了胜途跨境电商ERP关于「智能补货」设置的4段参数步骤,以协同他找到FBA仓商品补货的最优成本、最佳数量与发货时间配比。
第1步:依据历史销量,推算日均销量

依据“近7天”、“近15天”、“近1个月”、“近3个月”的订单量,加权计算出日均销量数据。
需要注意的是,每家企业基于对所运营的商品类目、销售地区、节日特性的考量不同,通常会为不同时间跨度内的销量参照划分有所侧重的权重占比。
第2步:根据日均销量,计算总需求量
很多跨境卖家到此常误以为,“日均销量”不就是“总需求量”吗?
当然不是,在计算总需求量的时候,我们需要将商品从备货到入库上架的时间长短、期望产品的销售天数等综合因素考虑入内(如下图公式所示)。
第3步:掌握你的实际可用库存

总可用库存=计划在途+采购在途+头程待发+物流在途+库存数量-订单未发量-安全库存量。
最后:建议补货量=总需求量-可用库存
以上合并,我们可得:
建议补货量=【(采购周期+仓库周转周期+物流周期+安全库存天数+采购间隔天数) *日均销量】-【计划在途+采购在途+头程待发+物流在途+库存数量-订单未发量-安全库存量】
从分析日始,加上我们的采购周期、物流周期和安全库存天数,即可得商品补货的需求日期。
9月底,我们为此卖家团队实施上线系统,试运行3个月后,2019年春节前夕,他告诉我,内部已经决定可全线撤除FBA仓外的海外仓租了。
供应链成本的优势,终将反哺至前端销量的竞争力中来,形成可循环的健康闭环。
企业拥有「数字能力」,才能拥抱「数智赋能」。
过去五年,出海电商经历了粗放式的快速发展,其中必然有痛苦、有混沌、有乱象。
而未来五年,出海业务必将迎来品牌化、正规化、精细化的发展阶段,以财务指标驱动的供应链管理效率,是跨境电商企业的内核竞争力。
当然,为了实现企业跨平台多店铺、集成商品、订单、采购、库存、物流、售后、财务、报表等全链路模块信息化、自动化、智能化管理升级,您可选择胜途跨境电商ERP,协同团队更快速、平稳、安全地完成转型。
区别于市场上主流由卖家背景研发(起初开发系统是为了自己使用,后来进行对外销售)的ERP产品,胜途跨境电商ERP其核心研发团队拥有10年传统ERP项目积淀,8年电商ERP研发与服务经验,仅专注于企业物流、信息流、资金流的整体管控,在业务流程设计、财务报表、智能协同方面的表现,尤为突出。
同时,基于近2年所服务3000余客户的画像呈现(“上线前:业务逻辑梳理、基础资料配置、实操培训周期”和“上线后:答疑指导的频发周期”两个环节的最长天数之和),胜途跨境电商ERP在业内提出“32天无理由退款”商业模式,以保证100%客户在合同约定的可退款周期内均能完全上手。
赚钱难,省钱易。
接下来的更多时间,胜途erp团队希望能够与您在「提效率,降成本,增利润」的管理方向上,了解更多您的需求,提供更多我们的经验与思路,彼此可以碰撞出新火花。
以上内容仅代表作者个人观点,不代表雨果网立场!