已收藏,可在 我的资料库 中查看
关注作者
您可能还需要
独立站
独立站实战沙龙
立即报名
加入社群
独立站近期活动

驰援武汉,多家跨境电商物流企业开启全球募捐采购运输!!!

一方有难,八方支援!在短短的时间,各个企业已经行动筹措大量急需物资,驰援疫区!

驰援武汉,多家跨境电商物流企业开启全球募捐采购运输!!!

一方有难,八方支援!在短短的时间,各个企业已经行动筹措大量急需物资,驰援疫区!

在这场疫情防控阻击战中,不仅仅是医护人员、政府人员,而且还有我们社会支援,所有人都在全力以赴。

疫情面前,人人有责!在这攻坚克难的关键时期,让我们每个人都行动起来,响应专家建议,减少聚会,避免出行,为自己和他人负起责来。坚定信心,这场疫情之战,我们一定能赢!

跨境电商物流百晓生根据目前收集到的各方公告及公开资料,现将多家物流企业的援助汇总如下:

驰援武汉,多家跨境电商物流企业开启全球募捐采购运输!!!

(铁大大)

驰援武汉,多家跨境电商物流企业开启全球募捐采购运输!!!

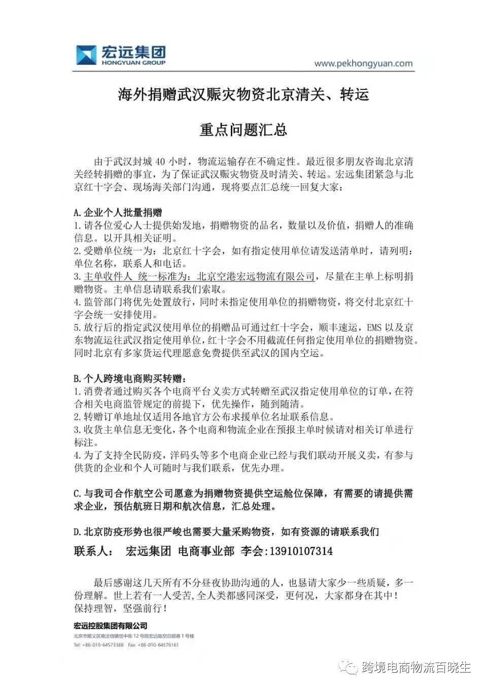
(宏远集团)

驰援武汉,多家跨境电商物流企业开启全球募捐采购运输!!!

驰援武汉,多家跨境电商物流企业开启全球募捐采购运输!!!

驰援武汉,多家跨境电商物流企业开启全球募捐采购运输!!!

(4PX递四方)

驰援武汉,多家跨境电商物流企业开启全球募捐采购运输!!!

驰援武汉,多家跨境电商物流企业开启全球募捐采购运输!!!

驰援武汉,多家跨境电商物流企业开启全球募捐采购运输!!!

驰援武汉,多家跨境电商物流企业开启全球募捐采购运输!!!

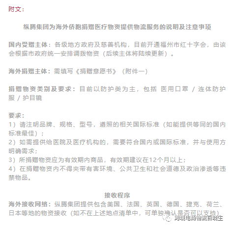
(纵腾集团)

驰援武汉,多家跨境电商物流企业开启全球募捐采购运输!!!

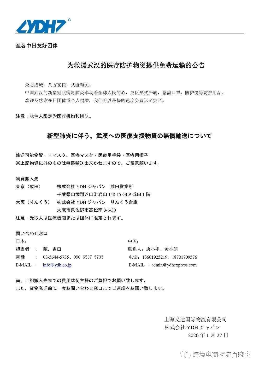
(义达国际)

驰援武汉,多家跨境电商物流企业开启全球募捐采购运输!!!

驰援武汉,多家跨境电商物流企业开启全球募捐采购运输!!!

(邮差小马PostPony)

疫情防控期间,我们将持续更新信息。

现将多家物流企业的联系方式汇总如下:

纵腾集团:

联系人:宋小姐,电话:+86 18025494292,邮箱:songwei@goodcang.com

4PX递四方:

国内运输需求,请统一拨打热线 400-900-565

邮差小马PostPony:

美国联系人: Robin,电话: 5037505150 微信号: robin-ming123

中国联系人: 周忱,电话: 008615811270673 微信号: titancooper

义达国际:

联系人: 唐小姐,电话:13661925219,邮箱:admin@ydhexpress.com

联系人: 黄小姐,电话:18701709576,邮箱:admin@ydhexpress.com

铁大大:

联系人: 江柏慧,电话:730916888, 微信号:1040810889

宏远集团:

联系人:李会,电话:13910107314

武汉加油!(来源:跨境电商物流百晓生

以上内容属作者个人观点,不代表雨果网立场!本文经原作者授权转载,转载需经原作者授权同意。

免费在线咨询
联系雨果跨境顾问,在线为您答疑!
我想问
免费咨询
未注册的手机号将自动创建新账号,且代表您已阅读并同意雨果跨境 《用户协议》 《隐私协议》 《个人信息授权书》

分享到:

--
评论
最新 热门 资讯 资料 专题 服务 果园 标签 百科 搜索

收藏

--

--

分享
跨境电商物流百晓生
分享不易,关注获取更多干货