
据阿里健康统计,截至3月12日15时,亚洲现有确诊29953例,欧洲现有确诊20790例,其中意大利现有确诊10631例,法国现有确诊2221例,西班牙现有确诊1942例。新冠疫情席卷全球,对跨境电商卖家影响有多大?卖家们应当如何调整策略以应对疫情?
疫情对跨境电商的主要影响体现在物流和供应链方面
根据UEESHOP对一百多位实战卖家的问卷调查及专访,大部分卖家表示新冠疫情对企业产生影响,而影响主要表现在物流发货及供应链方面。
图源:UEESHOP
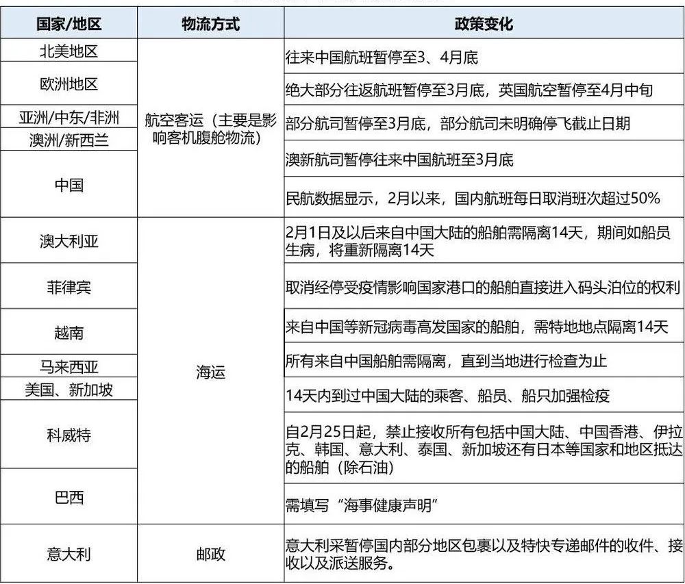
由于疫情影响和国际航线调减,前期先后有多个国家和地区宣布停收我国邮件、包裹及货物。釆取增加中转航站、增开货运包机等措施增加运能,最大限度维持国际寄递网络畅通,目前已有部分国家撤销了对我国邮件、包裹及货物的出口限制。出口跨境电商在物流时效上也受到了一定的影响,预测时效可能会有7-10天的延长。目前各大平台纷纷调整了疫情期间的平台政策,包括由于上游供应链短缺和物流时效可能带来的影响,尽可能的减少卖家的损失。
在这段特殊的时期,卖家可能会在不同的跨境物流产品的选择上认为各有利弊。
1、国内直发 (专线,或邮政渠道)
卖家无需大量备货,减少库存积压,资金压力也较小;对品类的要求不高。但无需备货既是优势也是劣势,整个供应链的持续运转才能保障业务顺利发展,比如工厂生产、员工上班、物流配送。但是这次疫情期间大多复工延迟、人力无法投入生产,易造成供应链中断。
2、海外仓
备货到海外仓的方式多种,如空运、海运、快递等;货量较分散,风险相对降低;遇到断档期,卖家也可以通过调控价格,降低对账号的不利影响。在3、4月进行海外备货,这样在市场回暖时,可以及时满足买家需求,可稳定供应链。但是提前备货对卖家资金要求较高以及对卖家的供应链管理能力有一定的要求。
短期内,部分卖家会选择比较快的物流模式——空运,但是目前空运价格暴涨,航班减少可能会持续到4月;在国内直发和海外仓的选择上,上半年供应链短缺,较少客户考虑增加海外仓库存。日前商务部在稳外贸稳外资促消费网上政策吹风会上提出支持海外仓模式,整体形势还有待进一步观察。
跨境贸易或将逐步回温,跨境卖家需提前做好准备
根据 Tradingeconomics 的预估数据,在第1季度中国的总体出口量会大幅降低,并在4月份达到冰点,预测在5月份之后逐渐回温,建议商家抓住5-7月(第2季度)这波上升趋势并在3-4月期间开始提前为此做好准备。
一、传统目的地市场受冲击较大,建议试水其他出口市场
根据Google GCS,目前中国前三大的出口目的地为美国、中国香港、日本,其次是欧洲国家,如德国、英国和法国。
图源:Google GCS
其中美国、德国、英国和法国也是我们大多数卖家的目标市场。此次疫情由于物流延迟、货物拒签等原因对所有国家出口目的运输都有影响 (按照出口量的占比,美国的影响最大)。当然一些疫情严重的国家,如意大利、法国等欧洲国家影响也较大。
大部分卖家表示愿意尝试新市场,南美,亚洲,非洲等新兴市场有机会爆发;Wish、Shopee也已积极部署新兴市场,如巴西。
二、提前选品,季节性商品需求与刚需商品兼顾
从不同渠道综合预测的品类需求来看,在这段特殊时期里,海外市场的消费者对季节性商品需求不变,甚至某些商品受疫情影响会可能会有突然的需求。
阿里巴巴国际站大数据显示,阿里巴巴国际站三月新贸节会场流量同比增长50%,全球买家对于口罩、消毒洗手液、测温仪等跟疫情相关产品的购买意愿提升。其中,医用口罩买家需求增长13769%。但是在近期,亚马逊、eBay、Facebook及谷歌等都相继推出类似于禁止销售医用口罩的约束政策,因此防疫相关品类会受到制约。
Google GCS预测的疫情期间的热门品类有:玩具、灯饰、家居、室内娱乐类产品(例如桌游)健康、美容和个人护理、园艺也需重视。
Wish在3月6日的《2020Wish复工运营线上大会》直播预测家居类和运动健身类产品疫情期间需求还会增加,且生命周期较长。
根据eBay的预测,疫情过后5月高峰期热门品类有:户外工具、割草机、泳池零配件及水疗用品、庭院家具及装饰品等。
据卖家反馈,个人健康、美容、护理、玩具、小家具、室内娱乐类(如桌游)、宠物用品会是上半年热点 。
三、做好当下工作,增加客户黏性
目前而言,对于跨境电商最为关键的是要维系好手边的工作,梳理订单,增加客户粘性,为之后恢复正常业务做准备,尤其是年中的拐点。以下为现下工作的一些建议:
✔ 首先铺货型卖家应该去调整库存调结构,通过减少库存的方式往精品方向发展,包括海外仓模式的产品,同时提升整个运营效率的档次。
✔ 其次,通过网站、客服等渠道,向消费者传达及时、正确、充分、积极的商品和物流信息,让消费者安心,再配合辅助性策略和工具的使用,缓解投诉率、退货率上升和CVR下降等问题。
✔ 最后,提升整个供应链效率,以及抗风险速度的,比如物流,仓储等。DHL电子商务解决方案大中华区在未受疫情管控的路线上持续为客户提供服务,但部分地区物流时效可能会受一定影响。
这次疫情对中国跨境电商来说既是挑战,也是一次考验。中长期来看,中国跨境电商发展内生增长动力依然强劲有力。日益成熟的中国电商企业把国内市场积累的丰富经验不断投向海外的新蓝海,中国跨境电商一定会成为国际贸易的重要力量。(来源:敦豪电子商务大中华区)
以上内容属作者个人观点,不代表雨果网立场!如有侵权,请联系我们。