已收藏,可在 我的资料库 中查看
您可能还需要
独立站
DTC出海启航盛典
立即报名
加入社群
独立站近期活动

​紧急!美国累计确诊近2万纽约州进入“重大灾难状态”!物流还能派送吗?

禁令不止,纽约市已经成为了美国疫情的“震中”

​紧急!美国累计确诊近2万纽约州进入“重大灾难状态”!物流还能派送吗?

雨果网获悉,受新型冠状病毒影响,日前美国总统特朗普宣布纽约州进入“重大灾难状态”。据了解,截至目前美国确诊病例已接近2万,美国当地时间20日,美国纽约市市长白思豪(Bill de Blasio)表示,纽约市目前已经确诊5151例新冠肺炎病例,死亡病例29例,并称纽约市已经成为了美国疫情的“震中”。

白思豪还表示,他们现在正用尽一切办法减缓疫情扩散,为接下来几周可能出现的确诊激增做好准备,医疗系统也会保持稳定。同时,他也敦促市民在非必要情况下不要出门,如果出门则要与他人保持6英尺(约1.8米)的距离。

纽约州州长安德鲁·科莫(Andrew Cuomo)预计,当地疫情会在45天左右后达到顶峰,并一直在组织地方官员筹集抗疫物资。

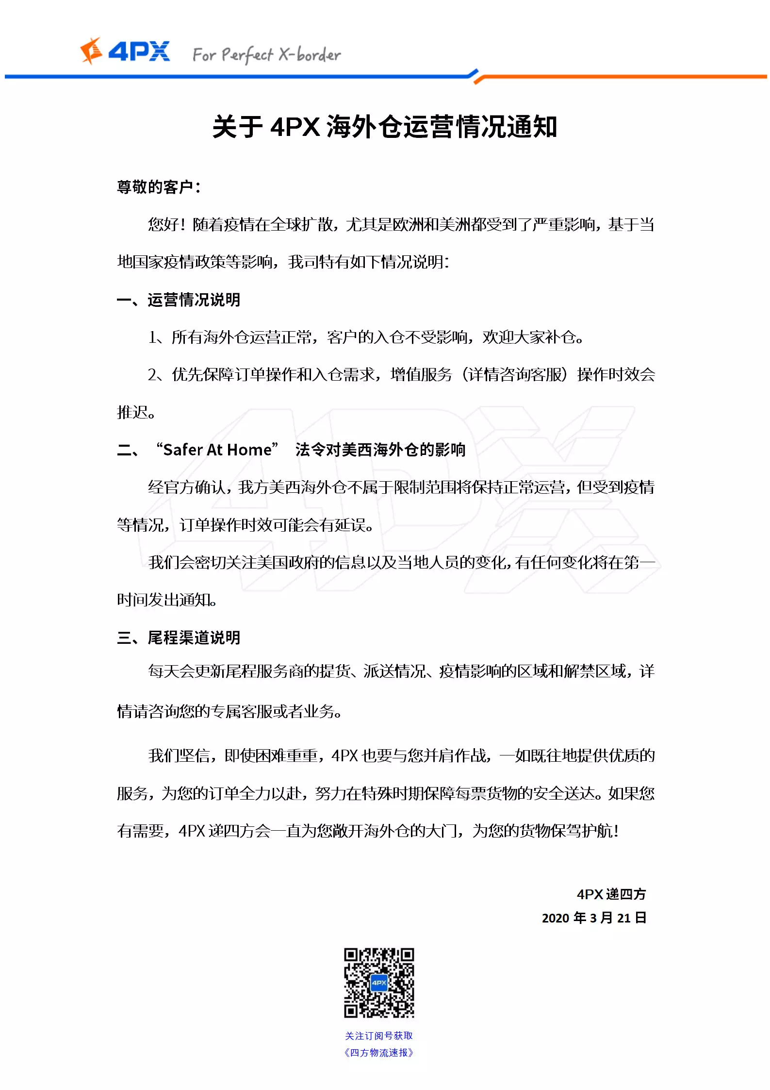
据了解,虽说美国疫情响应等级不断升高,但目前美国路向的空运、海运以及其他快递物流渠道仍然是较为畅通的,并未受到相关封禁令的影响。例如,今日递四方还公布了《关于4PX海外仓运营情况通知》,表示所有海外仓运营正常,客户入仓不受影响欢迎卖家补仓。

​紧急!美国累计确诊近2万纽约州进入“重大灾难状态”!物流还能派送吗?

(图/递四方公告)

免费在线咨询
联系雨果跨境顾问,在线为您答疑!
我想问
免费咨询
未注册的手机号将自动创建新账号,且代表您已阅读并同意雨果跨境 《用户协议》 《隐私协议》 《个人信息授权书》
相关标签:

分享到:

--
评论
最新 热门 资讯 资料 专题 服务 果园 标签 百科 搜索

收藏

--

--

分享