已收藏,可在 我的资料库 中查看
关注作者
您可能还需要
独立站
DTC出海启航盛典
立即报名
加入社群
独立站近期活动
AI
智造爆款 · AI先行
立即报名
加入社群
近期活动
查看更多>

良心的服务被当做忽悠,疫情下35元/kg的英国空派出路如何?

一个月时间,市面上,空派价格从30元/kg飙涨至110元/kg。

良心的服务被当做忽悠,疫情下35元/kg的英国空派出路如何?

全球疫情蔓延下,航空缩减,运力紧张,一个月时间,市面上,空派价格从30元/kg飙涨至110元/kg。而同样的时间里,一家物流企业到英国空派价格仅从19.8/kg升到35元/kg,究竟是怎样的公司在疫情期间一直保持这样的价格优势?他们在做事还是在做秀?

跨境物流现状:畸形需求扩大VS航空运力缩小90%

1、航空运力缩小90%

中国民用航空局3月26日表示,以民航局3月12日官网发布的“国际航班信息发布(第5期)”为基准,国内每家航空公司经营至任一国家的航线只能保留1条,且每条航线每周运营班次不得超过1班;外国每家航空公司经营至中国的航线只能保留1条,且每周运营班次不得超过1班。这就意味着,客载舱位资源将缩小90%以上。

2、市场畸形需求扩大

随着国际政策的不断变化,所有战略物资的运输对空运需求“喊”起了口号:“我要仓位,要最快的……”由于市场供需关系的极度不平衡导致空运价格步步高升,仅仅一周时间,费用从40/KG到60/KG再到90/KG,现在更是飙升到110/KG。价格飞涨的同时,卖家还面临着爆仓、排仓,发货遥遥无期的局面。

3月31日,亚马逊发布公告表示,若卖家过分抬高价格,将移除报价或暂停卖家账户。在高昂的物流费面前,卖家的产品价格亦受到限制。可不同于当下需求暴涨的防疫产品,销量高还能弥补一些物流成本费用。而那些普通的生活用品面对物流成本和价格劣势上,又如何竞争得过这些防疫产品呢?于是低价、稳定的舱位则成为亚马逊卖家的在疫情期一剂免疫良药。

低价、稳定、高时效的舱位资源谁有?

尽管目前市场上有些航空公司将客机客舱改成货仓,加大货运承载量,但一方面

现阶段的航空价格已处于混乱局面,有不少物流商将货物运输到航空公司后又被退回,或遭遇强行加价,卖家不得已取消订单;另一方面航班大面积取消,市场上仍处于供小于求的状况,卖家很难寻得价格适中的舱位资源。

雨果网了解到,面对一仓难求的现状,有部分卖家或物流商选择包机出海,但高昂的费用、飞机舱位、航权也不是一般的卖家或物流商能够承担的起的。那么能够承担得起这项费用,并且还能低价提供给客户的公司到底是谁呢?犹如文章开头所提,英国空派价格为35元/kg的这家公司真的存在吗?没错!就是阿玛国际物流。

据了解,阿玛国际物流是一家专注于欧洲自税物流解决方案的企业,2020年单纯英国一条航线就签了全年包机板位,这或许就是他们能在疫情混乱中成为亚马逊欧洲卖家选择的理由。

但目前英国空派仅35元/KG。这样的价格未免造成行业的很多猜疑?“有这么便宜的包机?”、“香港的包机价格差不多是你们的两倍,差这么多真的可信吗?”

良心的服务被当做忽悠,疫情下35元/kg的英国空派出路如何?

良心的服务被当做忽悠,疫情下35元/kg的英国空派出路如何?

良心的服务被当做忽悠,疫情下35元/kg的英国空派出路如何?

良心的服务被当做忽悠,疫情下35元/kg的英国空派出路如何?

(图源/阿玛国际物流供图)

“连被政府征用的日期信息都直白地告诉客户,应该是真的有舱位吧,否则怎么会透露得这么详细?”

“如果真的是套路,还需要因为航班取消而通知,并且同意退货吗?”卖家在群里谈论道。

为什么阿玛国际物流给卖家提供的价格这么低?该公司负责人李开亮向雨果网透露了这几点:

1、舱位资源。阿玛国际物流在春节前就已经跟航空公司签订了固定航班的合同,能够为卖家提供稳定的舱位资源。提前布局是阿玛国际物流的日常规划和操作;

2、清关时效。近几年阿玛国际物流的团队深入欧洲当地,走遍了各个港口、熟悉清关流程,在欧洲的成立的子公司拥有4年的清关经验,能确保货物落地48小时转运;

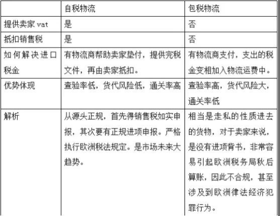
3、自税清关。相比包税清关,自税清关的查验率低、货代风险低、通关率高。从源头来看,卖家得先如实申报销售税,再有正规的进项申报,严格执行欧洲税法规定,是市场未来大趋势。而阿玛国际物流也能为卖家提供合规操作的专业指导。如下图所示:

良心的服务被当做忽悠,疫情下35元/kg的英国空派出路如何?

“稳定的空运取决于舱位的能力,而不是揽货能力。能够做到提前布局签订固有舱位,以及拥有长期专注于电商货物清关的处理能力是阿玛国际物流给卖家提供强大的物流支撑及优惠价格的保障,也是阿玛国际的核心竞争力。”李开亮说道。

还在为如何发货而犯愁的卖家不妨扫描下方二维码,让阿玛国际为您提供一份稳定、安全、时效的保障!

良心的服务被当做忽悠,疫情下35元/kg的英国空派出路如何?

分享到:

--
评论
最新 热门 资讯 资料 专题 服务 果园 标签 百科 搜索

收藏

--

--

分享