已收藏,可在 我的资料库 中查看
关注作者
您可能还需要
独立站
DTC出海启航盛典
立即报名
加入社群
独立站近期活动
选品
上海API情趣展·雨果跨境探展
立即报名
活动咨询
近期产业带活动
查看更多>>

全线崩盘!E邮宝价格飙升至170元,卖家1公斤包裹被收1000+运费?

,大家一定注意核算运费成本,调整后台运费模板。

全线崩盘!E邮宝价格飙升至170元,卖家1公斤包裹被收1000+运费?

受疫情影响,国际航班减班停航,运输成本大幅上涨,爆仓、排仓、时效慢,发货遥遥无期,关于物流价格的讨论也是如火如荼。

4月25日,中国邮政发布公告宣布上调美国路线E邮宝的价格。

“为尽力保障业务的正常运营,我公司将于2020年4月28日零时起调整美国路向e邮宝业务的销售价格。具体调整如下:美国路向e邮宝资费标准从“15元/件+85元/公斤,起重50克”调整为“15元/件+155元/公斤,起重50克”。

全线崩盘!E邮宝价格飙升至170元,卖家1公斤包裹被收1000+运费?

(图片来源:中国邮政官网截图)

据了解,这是中国邮政本月第三次涨价,自发货卖家连续遭遇多重打击,特别对于更重的商品,运费影响会更大。

对此,大家一定注意核算运费成本,调整后台运费模板。

有卖家表示:“E邮宝当前价格或许还不是峰值,很快将突破250元/kg,现在供应商卡货,物流占利润,时效还越来越慢,整个跨境电商圈都是一片哀嚎。

全线崩盘!E邮宝价格飙升至170元,卖家1公斤包裹被收1000+运费?

(图片来源:卖家聊天截图)

然而祸不单行,美国邮政局USPS也面临着特朗普的要挟,美国总统特朗普24日表示,如果邮政总局包裹投递费不涨价4到5倍,他将不会批准给邮局的紧急贷款。一直认为邮局经营不善的特朗普,将对邮局施加更多的控制力。

全线崩盘!E邮宝价格飙升至170元,卖家1公斤包裹被收1000+运费?

美国邮政局先前表示,9月之后可能无力支付员工薪资、继续提供邮政服务。据了解,美国邮政局的生存现状一直很是艰难,处于财务困境,特朗普的这番言论无疑是雪上加霜,想一想将来从亚马逊上购物要多支付4-5倍的邮递费,美国买家和中国卖家都可能面临巨大的亏损。

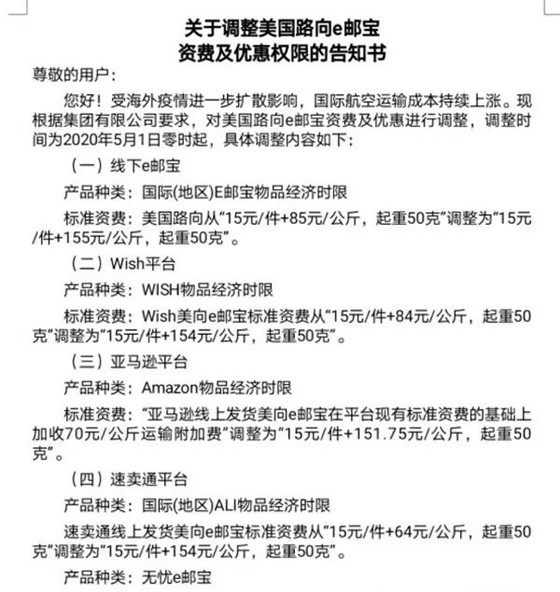
物流商集体宣布涨价,5.1后将进一步上涨?

昨日,跨境行业物流商集体宣布涨价,据某货代告知书显示,各平台对应的E邮宝运费将于5月1日起大幅上涨。

目前很多渠道直接就是关闭不走了,各渠道已经在通过限单甚至直接关闭路向的方式缩减承运单量。

全线崩盘!E邮宝价格飙升至170元,卖家1公斤包裹被收1000+运费?

(图片来源:某货代朋友圈截图)

“亚马逊自发货已经全部停了,其他平台自发货不涨价接近平本,平本就算了,客户可能最后不一定收得到”。

据了解,除了亚马逊,速卖通、wish、速卖通等平台的卖家也因为物流面临着种种困境:

wish暂停中邮补贴

近日,Wish发布公告指出,WishPost中国邮政平邮物流渠道所提供的2018至2019年运费涨价部分75%的补贴将于4月27日凌晨0时被移除。

暂停中邮补贴项目,诸多卖家表示备受影响,有wish卖家告诉小编,自己1公斤的包裹,被A+物流收了1000元运费,一些卖家甚至面临关店的风险。

全线崩盘!E邮宝价格飙升至170元,卖家1公斤包裹被收1000+运费?

(图片来源:卖家聊天截图)

SpeedPAK运费1KG逼近200元

eBay的SpeedPAK美国、加拿大路向运价也是暴涨,其发公告表示,由于新型冠状病毒疫情持续在全球蔓延,导致国际航班运输成本急剧上涨。受此影响,橙联将从中国时间2020年4月24日起,调整SpeedPAK从中国大陆及香港地区出口至美国、加拿大路向的运价。

全线崩盘!E邮宝价格飙升至170元,卖家1公斤包裹被收1000+运费?

(图片来源:eBay官网截图)

从大陆出口到美国的运费为170元/kg,另外每个包裹再加收15块钱的操作费。

卖家利润缩减至半,关店潮来了吗?

因为物流大幅度上涨,卖家的利润已经缩减过半,加上丢包、退货、差评等事件不断,现在很多卖家已经到了发货等于亏钱的境地,据小编了解,现在的卖家基本处于以下几种状态:

利润大幅度压缩,寻找多种渠道发货

不涨价接近平本,暂停部分链接,保持基本利润

发货就是亏损,但为了维持店铺排名继续发货

发货导致亏损巨大,退货率高,选择关店

对此,有卖家建议道:“现在物流价格参差不齐, 尽量多问问,也不要一味追寻价格便宜,安全,时效现在也十分重要。”

按照现在的物流形势来看,对整个跨境行业卖家来说都是当头一棒,只是不知道这样的物流现状什么时候能够得以改善,若价格这样一路涨上去,即便是大卖也难以支撑了,所以,在这个艰难时期,卖家们更应该报团取暖,攻克难关,欢迎各位卖家扫码进群,群策群力,共同发展。

(来源:跨境犀牛)

以上内容属作者个人观点,不代表雨果网立场!如有侵权,请联系我们。

免费在线咨询
联系雨果跨境顾问,在线为您答疑!
我想问
免费咨询
未注册的手机号将自动创建新账号,且代表您已阅读并同意雨果跨境 《用户协议》 《隐私协议》 《个人信息授权书》
相关标签:

分享到:

--
评论
最新 热门 资讯 资料 专题 服务 果园 标签 百科 搜索

收藏

--

--

分享
跨境犀牛
分享不易,关注获取更多干货