已收藏,可在 我的资料库 中查看
关注作者
您可能还需要
独立站
DTC出海启航盛典
立即报名
加入社群
独立站近期活动
选品
织里童装产业带探厂
立即报名
活动咨询
近期产业带活动
查看更多>>

可怕:物流涨不停!下一周再迎来一次涨价潮!跨境卖家生存空间再被挤压!

消费潮“延至”10月!

可怕:物流涨不停!下一周再迎来一次涨价潮!跨境卖家生存空间再被挤压!

继美国站点后,欧洲站点(除法国)也开放FBA入仓,但是亚马逊卖家实在也是开心不起来,首先是入库数量少(大部分都在50件以内),其次就是海外疫情的蔓延,导致部分航空线路取消,空运吃紧,跨境物流价格直线上升。

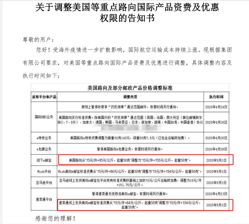
雨果网收到一份卖家的物流通知,可以看到各个跨境平台的物流均上涨,接近于翻倍,亚马逊线上发货美国E邮宝在平台现有标准资费的基础上加收70元/公斤运输附加费,调整为“15元/件+151.754元/公斤”,已超旺季。

可怕:物流涨不停!下一周再迎来一次涨价潮!跨境卖家生存空间再被挤压!

有卖家在上个礼拜跨境论坛发帖,称美国地区某特快已经上涨了59/kg,大于21kg以上的还要收操作费,最高要收取420的操作费,卖家跟帖表示这个物流还挺便宜的。部分卖家表示自己已经发了1W+的物流,利润被压缩。

可怕:物流涨不停!下一周再迎来一次涨价潮!跨境卖家生存空间再被挤压!

(图片来自卖家)

唯一让卖家松一口气的就是,海运的价格整体平稳,虽有上涨但是涨的不高,不少卖家已采取空运+海运,两种物流方式进行运输。

有物流商反应,境外的港口为了设置相应的检查站,增加了入港的时间,导致时效性增加,所以卖家在备货的时候需要提前预留足够的时间,以免因为时效性影响销售计划。

比起前二三月,单量上涨,但是卖家也不要被一时订单冲了头脑,据专家表示,需要7月开始经济才能慢慢复苏,所以一定要妥善进行运营策略的调整:

建议

1.确认库存(海内外),对市场进行调研,预判市场的需求和容量,再进行采购,周全规划备货和补货,以免滞销,增加不必要的成本,或断货导致后期补货也难以达到之前的销售。

2.建立物流模板,跨境电商的小卖家实则多于大卖家,而小卖家选品保守,商品利润不高,一定要多多接触物流商,选择最优的物流方式,以免卖一件赔一件,导致血本无归。

3.调整战略结构,增减广告预算,增减商品的售价,或扩充站外社交媒体的渠道,这都是跨境卖家需要考虑的,也可以趁这个时段多多优化listing,增加商品视频或者注册商标也都能为下半年做好准备。

4.选品,疫情已经打破了原本新品的计划,口罩一跃变为最为热销的医疗产品,原有的类目热销产品急转直下,卖什么成为每个卖家必须要重新思考的问题!建议卖家可以从长尾关键词入手,寻找潜力市场。

5.关注各个国家/平台的市场动向和疫情政策,以免错失良机或者踩到不必要的坑!

据专家表示4月底疫情还是相当严峻,而5-6月才能进入平稳期,7-9月属于恢复期,各个物流将会逐步恢复到正常的派送时效,10-12月海外消费者才会进入到报复性的消费,所以这场战役还是需要做好持久战的准备。

疫情未结束,充电正当时!雨课联合千万美元操盘手诸葛拾一,从如何投放有效广告、增加广告曝光率、点击率和转化率,合理分配广告预算等方式,让你实现店铺销量倍增长!扫码即可免费预约

点击链接:https://www.cifnews.com/yuke/detail/678?origin=web_article_hyperlink

可怕:物流涨不停!下一周再迎来一次涨价潮!跨境卖家生存空间再被挤压!

可怕:物流涨不停!下一周再迎来一次涨价潮!跨境卖家生存空间再被挤压!


以上内容属作者个人观点,不代表雨果网立场!


相关标签:

分享到:

--
评论
最新 热门 资讯 资料 服务 果园

收藏

--

--

分享
百晓生
分享不易,关注获取更多干货