已收藏,可在 我的资料库 中查看
关注作者
您可能还需要
独立站
独立站私董会
立即报名
加入社群
独立站近期活动

预警!多国港口货柜严重积压,仍有港口关闭!欧盟各国边境管制及货物运输管控汇总

多国临时重新引入边境管制措施,部分国家还出台了货物运输限制措施。

预警!多国港口货柜严重积压,仍有港口关闭!欧盟各国边境管制及货物运输管控汇总

欧美虽然纷纷计划5月份试水“解封”,但经济、贸易、运输、零售等业务的恢复或需要一段很长时间,我国外贸出口订单企稳、反弹难言顺畅,企业生产、原料采购都是“走一步看一步”。受疫情影响,全球各地港口多数仍处于停航的状态,集装箱堆满了码头,仍有码头出关闭状态。不过,世界卫生组织总干事谭德塞日前警告,解除限制并不意味疫情已经结束,而是标志着抗疫工作新阶段的开始。

欧洲港口

据英国《金融时报》报道称,未来几周,欧洲港口和仓库集装箱暴增,将面临成品积压的困境,在新冠肺炎大流行之前从亚洲出发的集装箱船抵达目的地后却发现需求不复存在。

进入欧盟的商品有四分之三走海路,欧盟内部贸易则有30%靠船只运送,海运码头的停顿会迅速波及整个销售网。员工染病或自我隔离导致物流公司人手不足,商品买家因担心经济放缓导致现金流困难而不愿或不能接收先前订购的货物。反向路线也存在问题:对于向亚洲市场出口商品的欧洲企业来说,近来这条“回程线路”上的集装箱短缺。

在整个欧洲大陆,从汽车制造厂到时装店的各类企业纷纷关门,把商品从码头送到消费者手中的供应链或将出现问题。“货物运到了欧洲没人要,难题就在这儿。港口会积压四五个星期的货,”丹麦“海运情报”咨询公司的首席执行官拉尔斯·延森说,“进口商将面临仓库爆满、大量货物需要发送出去的局面,而他们根本卖不出去。”

欧洲边境管制/货物运输管控

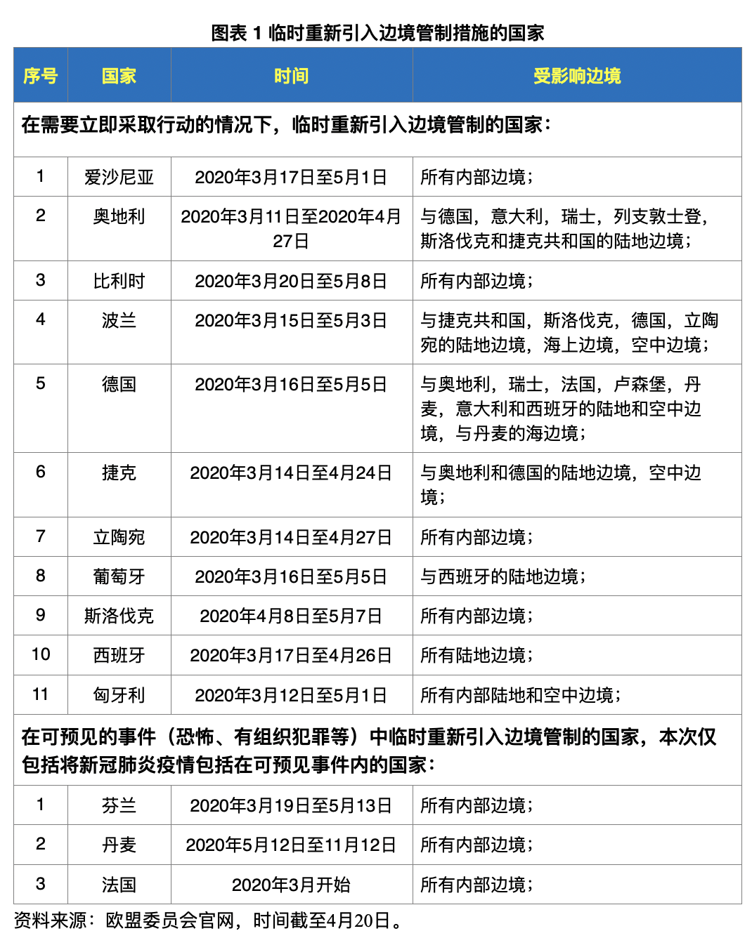
随着疫情的发展,多国临时重新引入边境管制措施,部分国家还出台了货物运输限制措施。基于公开信息,对截至4月20日欧盟各成员国发布的边境管制措施和货物运输管控措施进行了不完全的梳理和统计,旨在提示疫情期间向相关国家出口货物在运输方面的潜在风险。

欧盟部分成员国边境管制措施

自3月起,欧盟多个成员国宣布在需要立即采取行动的情况下,临时重新引入边境管制措施,关闭所有或部分与欧盟内部其他国家之间的边境,如爱沙尼亚、奥地利等。据截至4月20日的不完全统计,临时重新引入边境管制措施的国家和相关措施情况如下:

预警!多国港口货柜严重积压,仍有港口关闭!欧盟各国边境管制及货物运输管控汇总

欧盟部分成员国货物运输管控措施

据截至4月20日的不完全统计,具体国别和相关措施如下所示:

1奥地利

与德国、意大利、瑞士、列支敦士登、斯洛文尼亚和匈牙利重新引入内部边境管制,货运和商业运输(商业旅客运输除外)以及通勤者不受这些措施的影响。驾驶员和操作人员必须按照卫生当局的命令进行身体检查,以检查是否存在可疑的新冠肺炎病例。

2利时

比利时政府暂时在所有内部边境重新实行边境管制。该法令禁止不必要的行动,但不会妨碍为边境工作或返回其在欧盟成员国境内的住所而进行的货物运输和人员流动。

3保加利亚

制定了有关针对运输人员的详细规则。保加利亚的重型货车司机必须接受检疫,但不阻止他们过境、进行装卸业务或离开该国。如果最终目的地不是保加利亚,则允许外国驾驶员毫不拖延地进行装卸作业。

具有中国、伊朗、孟加拉国、印度、马尔代夫、尼泊尔、斯里兰卡、西班牙、意大利、韩国、英国、法国、德国、荷兰和瑞士国籍,或来自以上国家的非保加利亚重型货车司机,应在24小时内完成进入保加利亚领土、卸载其运载的货物并立即离开该国领土的全过程。

临时禁止在伊朗注册和来自伊朗的重型货车进入该国/过境。

4法国

在与德国、瑞士、西班牙、比利时的陆地边境进行临时边境检查,只有用于保障公共健康的货物才可以跨境进入法国领土。卡车司机必须携带相关证明文件。

5德国

在与奥地利、瑞士、法国、卢森堡和丹麦的陆地边境进行临时边境检查,检查措施于3月16日08:00生效。继续允许跨境货物流动。

6希腊

从事国际运输业务(陆运、空运、海运)的所有国籍的人员,一经进入希腊,必须毫不拖延地穿越该国或到达其在该国的最终目的地。到达希腊的最终目的地后,驾驶员、副驾驶员等必须开始14天的临时限制期。如果在此期间要进行新的国际旅行(载货旅行或空载旅行),则取消上述限制。

7匈牙利

根据政府的决定,匈牙利当局将禁止旅客过境匈牙利,因此从3月17日的00:00起,只允许匈牙利公民和在匈牙利居住的EEA(欧元经济区)公民进入该国。该限制涉及所有公路、铁路、水运和航空边境。就货物运输工人而言,如果在边境口岸检查后怀疑有新冠肺炎病毒感染,则匈牙利国民必须进行检疫隔离,而非匈牙利国民则不得进入该国。如果身体检查不能确定有新冠肺炎病毒感染,驾驶员可以继续工作。非匈牙利国民必须在卸载货物后24小时内离开该国。对于过境货物运输,要求车辆按照匈牙利当局指定的路线在最短时间内离开该国,而车辆驾驶员必须带上防护口罩和橡胶手套。

8立陶宛

商业和/或国际货运的过境应在以下边境铁路口岸进行:Stasylos–Benjekoni,Pag ėgiai–Sovetsk,Joniškis–Meitene,Turmantas–Kurcums和Kybartai–Nesterov。

受雇于从事国际商业运输的立陶宛公司或以各种运输方式进行国际商业运输的人员,应自抵达立陶宛之日起到离开其领土之日止进行隔离,但不超过14天。

如果在通过各种运输方式进行国际商业运输时经过立陶宛领土的过境人员被发现有新冠肺炎的症状,将被阻止进入立陶宛领土,但立陶宛公民和有权在立陶宛居住的人除外。

9罗马尼亚

罗马尼亚已相继关闭与塞尔维亚、保加利亚、乌克兰和摩尔多瓦的多个陆路边境口岸。

容量超过2.4吨的车辆的货运司机必须在两次运输之间的期限内进行检疫/隔离,但不得超过14天。规定的卡车司机和全体人员/向导的隔离地点包括:在雇主提供的地点隔离;与家人在家庭住所或单独在其他地方隔离;应要求在当地公共部门提供的地点进行隔离,费用由驾驶员/运输公司提供。

超过2.4吨的货运车辆如果符合以下条件,则可以通过罗马尼亚境内,并且无需填写流行病学说明:

利用绿色走廊上的过境点。

进入罗马尼亚后,在24小时内完成罗马尼亚的过境。

只能在走廊上所有专门指定的停车位驻扎。

进入罗马尼亚,驾驶员必须贴上边境管制局给予的特殊标签,并保留运输部提供的过境表格。

10斯洛伐克

从3月13日起,进入斯洛伐克共和国领土的禁令适用于所有外国国民。

内陆水运限制方面,斯洛伐克禁止未在港口和泊位进行装卸和转运工作的货船着陆/停泊。禁止船员下船,并且仅允许斯洛伐克国民或居民进行船员变更。过境的货船可利用多瑙河及其通航支流上的泊位来遵守船员工作制度。特殊条件适用于补充燃料、食物和水的供应。禁止内河巡游。

11斯洛文尼亚

斯洛文尼亚已经制定了从意大利进入斯洛文尼亚领土的条件。在边境地区与意大利的道路连接处建立四个检查站:Vrtojba、Fernetiči、Škofije和Krvavi potok。Vrtojba、Fernetiči和Škofije检查站将始终开放,而Krvavi potok检查站的开放时间为05:00至23:00。从意大利到斯洛文尼亚的所有货物运输都已暂停,但邮政、防护设备、医疗设备和人道主义援助除外。(来源:中国出口信用保险公司)

孟加拉吉大港

据孟加拉国《金融快报》日前报道,由于新冠疫情影响,孟加拉国吉大港面临集装箱货物严重积压问题。孟加拉国商务部要求成衣制造商们尽快将各家进口货物搬进自己仓库,避免积压在海港和空港。孟加拉国商务部纺织部门宣布,积压在吉大港将近50%集装箱属于孟加拉国成衣制造协会和孟加拉国纺织产业出口协会的下属会员企业。目前吉大港积压标准集装箱超过51000个,远远超过36000个集装箱港口容量。

据孟加拉国《每日星报》4月22日报道,受孟加拉国抗击新冠肺炎疫情全国放假和限行措施影响,吉大港货船拥堵严重,货船到达港口外锚地后等待码头泊位用时十多天,需要为此承担额外的港口停留费、燃料费、泊位费等费用,船运公司还需承担租船费用、港口领港费、码头使用费、卸货费、集装箱占用费及资金成本和长时间等待致使预订船期变更取消等损失,经营压力骤增。报道举例称,孟加拉国OEL公司一集装箱货船于4月5日抵达吉大港港口的外锚地后,一直等待11天后才等到码头泊位卸货。另一艘船于4月10日抵达港口外锚地,还一直在等待,吉大港港口管理局昨天通知最早可能在4月26日安排到泊位。船运公司称,如果货船在港口等待时间超过20日,因高额成本和损失,船运公司将难以维持经营,呼吁相关部门取消码头等待期间的额外收费。

据法新社报道,日前不顾全国范围内为应对新冠病毒而采取的封锁措施,孟加拉国数百家服装厂于周日重新开工,这引发了人们对该行业的弱势群体可能受到病毒感染的担忧。报道指出,由于新冠疫情的爆发,一些国际知名品牌取消或推迟了数十亿美元的订单,给几乎占了孟加拉国全部出口收入的服装加工行业造成了严重影响。因遵守封锁措施,孟加拉国的服装厂在3月底关闭,但一些供应商表示,外国服装品牌零售商正敦促它们完成尚未完成的出口订单。

印度

为了防止冠状病毒的传播,印度自3月25日起实施为期21天的全国封锁后,如今再延长至5月3日,现在印度主要的集装箱港口正面临严重的交通堵塞,各大港口已基本陷入“停摆”的状态。据印度集装箱货运站协会(CFSAI)警告称,贾瓦哈拉尔·尼赫鲁港(JNPT)、蒙德拉港(Mundra)、皮帕瓦夫港(Pipavav)和哈兹拉港(Hazira),一直在将进口货物的集装箱移至附近的堆场,但是这些集装箱并没有被进口商清关,导致大量的拥堵。

另外,由于无人提货、卡车司机返乡,在印度Chennai、Kamajarar和Kattupalli等集装箱港口和货运站,有超过50,000个集装箱处于未清关状态,各大港口和货运站拥堵不堪!目前,成千上万名集卡车驾驶员离开了工作岗位,返回自己的家乡隔离。

据悉,马士基,地中海航运,达飞轮船,赫伯罗特和中远海运,近期均未在贾瓦哈拉尔·尼赫鲁港和蒙德拉港挂靠,并将施行跳港计划,减少或停止挂靠加瓦拉尔·尼赫鲁、蒙德拉等港口。如果港口拥堵状况持续下去,承运人将别无选择,除了在Jebel Ali, Salalah 和 Colombo等转运枢纽运送前往印度的货物外,将停止对印度主要港口的预订,这将影响到所有货物,包括必需品。JNPT的拥堵状况可能会持续很久,超过原定的封锁期。

印度政府决定,新冠病毒疫情不严重的内陆地区20日起可以恢复部分生产活动。内政部说,所有复工行业应遵守保持社交距离的规定,违者将受到处罚。

印度各邦有权决定对哪些领域放松限制。新德里、孟买、加尔各答等地疫情严重,政府暂时不会放松“封城”举措。西部古吉拉特邦大约4000家工厂恢复生产,涉及化工、工程、纺织、塑料、包装和汽车制造等领域大中小型企业。

斯里兰卡

科伦坡港口的集装箱转运业务受到印度和孟加拉国封锁的影响,预计船舶需求将下降。科伦坡港口的总流量中,约有55%至60%来自印度和孟加拉国。随着工厂的关闭,港口的进口和出口数量都在减少。虽然在封锁和宵禁期间港口一直在运转,但还是会有需求量、运输量下降的问题。

首席执行官David说:“这也反映在船只的需求上,将试图通过减少航线来平衡需求的下降。”“从航运公司的角度来看,预测表明,在未来12周内,需求还将下降,而航运公司将只满足历史运力20%至30%。如果这些航线无法满足供应,保持合理稳定的状态,我们将面临约230亿美元的损失,相当于一次性拿走了8到9年的收入。”

他表示,第一季度销量基本持平,小幅下降2%。由于4月的前15天市场清淡,整个市场的成交量下降了20%。科伦坡港有超过40000个TEU拥堵在港口,尽管港口仍在继续运作,仍将面临货物进出港口难的问题。

美国

在疫情最为严重的美国,累计确诊正逼近100万例,累计死亡病例超过5.5万例。受班轮公司超大规模停航,加之疫情在美国扩散加剧等因素的共同影响,美国港口压力巨大。

受市场大范围停航影响,美国东海岸最大的深水港弗吉尼亚港,将从5月4日开始,中止PMT码头(Portsmouth Marine Terminal)的运营,同时,其他码头的卡车进出闸时间也将缩短。PMT码头关闭后,船舶的靠泊也将随之调整,货物将通过另外两个集装箱码头处理。

弗吉尼亚港在声明中称,集运市场正面临前所未有的大规模停航,闲置集装箱船运力也创下新高。目前货主和承运人的货量已明显下降,预计这种情况仍会持续。

弗吉尼亚港的困境只是冰山一角,吞吐量下滑是美国港口面临的共同挑战。同样在美东,杰克逊维尔港(JAXPORT)3月份集装箱吞吐量同比下降了8%,比预期值减少了14%。此外,南卡罗来纳州港口管理局(SCPA)总裁兼首席执行官Jim Newsome,也向当地媒体披露了3月份的运营情况:吞吐量下滑,无法完成2020年的目标。纽约和新泽西港务局(PANYNJ)则表示,3月份数据仍在整理中,但可以确定的是,PANYNJ 3月份的空白航线数量达13条。

美西港口同样不容乐观。西北海港联盟运营着西雅图和塔科马港口,其3月份进口货量同比下降了28.2%,出口货量同比下降了8.6%。第一季度,西北海港联盟同比下降了15.4%。美西地区最为繁忙的洛杉矶港,3月份吞吐量同比下降30.9%,是该港自2019年2月份以来的最低月度数据。长滩港3月份同比下降了6.4%。其中进口货量下降了5%,出口货量则增长了10.7%。出口空集装箱量下降了21%。奥克兰港3月份进口货量同比下降10.3%,返回亚洲的空集装箱数量下降了23%。此外,停靠奥克兰港的船舶数量下降了10.6%。美国墨西哥湾沿岸最大的集装箱港休斯顿港表示,受疫情影响,集装箱运输活动于3月下旬开始放缓。

尼日利亚

尼日利亚总统穆罕默杜·布哈里表示,尼日利亚将只允许已在海上航行超过两个星期的货船在其港口停靠,以防止冠状病毒传播。目前,尼日利亚拉各斯等港口拥堵严重。

点击查看源网页

NPA企业传播和战略总经理贾托·亚当斯表示,为回应企业关切,减轻企业负担,NPA已指示所有码头运营商对所有码头暂停收取仓储费和滞期费的时间再延长14天,自2020年4月13日开始生效。此外,NPA将对运营商进行一定的补偿,但不会容忍任何形式的违反指令的行为,并且会毫不犹豫地实施适当的制裁。

Apapa、Tincan、Onne三个码头饱和程度已超80%,影响码头正常效率;这三个码头货柜滞港时长(货柜卸船至重箱出场的平均天数),即客户清关所用时长都在16天以上。Apapa港口班轮等待时长更是达到53天。

据《每日信报》报道,尼日利亚港口管理局(NPA)已指示所有码头运营商在联邦政府“居家令”期间中止收取所有码头的仓储费和滞期费。

NPA企业传播和战略总经理贾托·亚当斯表示,为回应企业关切,减轻企业负担,NPA已指示所有码头运营商对所有码头暂停收取仓储费和滞期费的时间再延长14天,自2020年4月13日开始生效。此外,NPA将对运营商进行一定的补偿,但不会容忍任何形式的违反指令的行为,并且会毫不犹豫地实施适当的制裁。

另据尼日利亚之声报道,尼日利亚托运人理事会(NSC)周四披露,经过与相关协会、公会的会议谈判,从港口运输货物的运输收费下调30%。新的收费标准于4月22日生效,并在COVID-19期间持续有效。

★ 其他港口情况 ★

澳大利亚

澳大利亚墨尔本港(The Port of Melbourne)正在紧急寻找存放6米长集装箱的备用存放点,因为至少有两个出口集装箱堆场已经存满了。港口首席执行官Brendan Bourke表示,由于20艘来自中国的船只因疫情被取消,导致本应该上个月出口到中国的空集装箱无法离港。

马来西亚

目前,非必要产业的企业均暂时关闭,码头、仓库、海关、货代行业超过50%都在居家办公。货船来到马来西亚后,柜子不需要隔离,但马来西亚码头作业放缓,除了医疗物资或者生活必需品外,其他产品处理效率极度低下。

巴基斯坦

在巴基斯坦主要港口卡拉奇,当地官员表示,进口商由于缺乏货物转运条件或没有办法提供必要的清关文件,导致货物集装箱在港口堆积。目前,每天仍有超过6000个集装箱在港口卸货,但其中很多的集装箱都没有被提走,导致卡拉奇港口异常拥堵。

越南

越南柬埔寨边境虽然重新开启,但是转关⾮常缓慢,司机统一开到免税区或中间区域做交接。

受这次疫情的影响,越南发布了粮食禁令,禁止粮食出口,虽然没过多久这个禁令就被解除了,但是越南依旧给出口的产品设置了40万吨的定额,但是手续却非常复杂,许多水果已经到达了港口,但却无法出口,现在越南的港口有30多万吨的水果还在积压,而一些热带水果容易变质,更是不得不扔掉。

泰国

政府管控已从3月26日开始:泰国已关闭至周边国家(缅、老、柬、马来)的陆路过境通道,货运路径受阻;由于泰南4府疫情严重,宋卡港除必要驳船外,已暂停其他作业;曼谷本港PAT,SSW,SHT与林查班等港口已实行港区作业A/B班形式。

曼谷附近私人码头、小码头已有几家关闭;曼谷因疫情严重,都会区附近堆场已关闭60%以上,林查班堆场目前正常;车队方面,曼谷基本停运状态,林查班车队供给量下降30%以上,但是因为疫情影响导致实际进出口货量减少,故运力上未有明显短缺;目前80%以上的确诊病例都在曼谷都会区,虽然没有强制实行限行等措施,但是人员基本上已经实行居家办公,并最大限度减少出行。

4月20日,泰国卫生部顾问坎努安称,在5月初,泰国可能对一些没出现新冠病例的府放宽目前的封锁措施。

回过头简单说一下疫情较为严重的意大利、西班牙和德国。

意大利

意大利总理孔特4月10日晚宣布,原定4月13日结束的全国“封城”措施将延长到5月3日。随着“封城”措施的延长,不少公司关闭,市内运输等无法保证原来的时效,码头出现滞箱情况。罗马钱皮诺机场关闭、罗马菲乌米奇诺机场部分关闭。港口运营商称,他们完全有能力应对蜂拥而至的集装箱,港口外不会排起长队。行业数据显示,尽管来自亚洲的集装箱数量会比上个月要多,但不太可能高于往年同期。然而,消费者需求的放缓意味着它们恐怕会比正常情况下更难销售出去。

西班牙

全国进入紧急状态,国外代理和船公司从3月16日开始全员在家办公,学校和公共区域全部关闭。码头出现滞箱情况,工作效率和服务反馈速度会下降。如果遇到目的港查验,速度会比平时慢。

另据《国家报》报道,西班牙首相桑切斯22日出席议会会议,提出再次延长紧急状态期限的要求。西班牙政府3月14日宣布国家进入紧急状态,根据西班牙宪法,国家紧急状态持续时间最长为15日,需经议会批准才能延长。4月9日,西班牙议会第二次批准延长国家紧急状态至4月26日,此次是首相第三次提出延长这一紧急状态的要求。

西班牙首相佩德罗·桑切斯22日说,西班牙打算5月下半月逐步放松防控新冠病毒疫情的“封城”措施。汽车制造商大众集团在西班牙的子公司西雅特汽车公司说,企业打算27日恢复生产,每周将为员工做3000次新冠病毒检测以防控风险。这家车企雇用大约1.5万名员工。按照路透社的说法,西雅特复工是西班牙经济复苏标志之一。

桑切斯在25日当天的电视讲话中表示,如果西班牙新冠肺炎疫情继续缓和,将从5月2日起允许民众独自外出锻炼,居住在一起的人可以一起外出散步。桑切斯还表示,政府将制定更加广泛的解除封锁的计划,将根据各地区是否符合世卫组织的标准,决定不同地区解除封锁的速度。“我们不会突然恢复所有部门的活动。”桑切斯强调,解除封锁必须是渐进的,政府不会以同样的速度解除封锁,但是会遵循相同的规则。

德国

各码头拥堵,出口到德国的货物会有滞箱情况。德国出口方面,船公司缺箱,并且爆舱严重。

4月20日,德国开始迈出“解封”第一步,允许800平方米以下的商铺重新营业。德国总理默克尔呼吁民众和各州政府继续对疫情保持最高度的警惕。

温馨提示

从近期情况来看,欧盟部分国家实行的边境管制和货物运输管控措施,将直接导致跨境货物运输耗时及成本的上升。在各国因防疫需要加强边境管制后,欧盟内部跨境运输路线出现多个“断点”,运输公司不得不绕行或更改运输方式来解决难题,而这势必会增加运输成本,延长运输时间,使出口企业可能面临货物交付延期、费用上涨等不确定性风险。

除上述直接风险及相应损失外,边境和货物运输管控措施还可能产生很多间接的风险。首先是找到愿意去疫情严重国家和地区送货和取货的货车司机的难度大幅上升,人力短缺造成出运困难。其次,即使货物顺利运出,也可能会面临边境口岸承载能力饱和、需要排队候检等影响,以及可能需要承担运输人员过境及入境的检疫、隔离费用等额外成本。此外,即使货物得以入境,由于多国采取的“社会隔离”、“停止或限制非必需商业活动”等措施,也会遭遇无法及时将货物装卸入库或无法及时交接等问题。大家注意风险防范!

全球19个港口联合发表“抗疫”声明:

保持港口开放,保障货物全球顺利流通

在4月24日下午5点召开的港口管理机构圆桌会议(PAR)局长级别的视频会议上,PAR发表声明,呼吁全球各大港口尽可能保持港口开放,帮助维持世界稳定并对抗新冠肺炎。

声明说,各大港口要建立开放的沟通渠道,促进更密切的协作,以便各港口和海事当局能够分享抗击新冠肺炎的经验并交流信息,同时保障海上贸易的畅通无阻;继续根据各国国情采取最佳做法,包括对航运界的防范措施、对岸上人员和船员的建议和协助、货物的安全处理以及对新冠肺炎案例的处理措施;保持全球供应链和贸易、货物流通,商船可以继续停靠在码头进行货物作业。

目前,包括中国上海港、宁波舟山港、广州港在内的全球19个港口对声明表示支持。海运承担着全球80%以上货物的贸易运输。港口是国际海运的交接点,发挥着至关重要的物流服务和商业功能。PAR成员认为,新冠肺炎疫情是一场严重的全球危机,对包括全球贸易在内的多个方面产生深远影响。“在全球共同对抗新冠肺炎的过程中,港口和海运部门在保持贸易流通畅通方面发挥着至关重要的作用。”

“我们认同国际海事组织(IMO)最近发表的声明,并强调必须尽量减少对海上贸易和航运活动的干扰,以便重要货物,特别是必需品和基本医疗用品,能够继续在世界不同区域无障碍流通。”PAR认为,“只有相关国家能够在这种各国息息相关的局势中持续获得这些至关重要的物资,我们才能够在与新冠肺炎的斗争中取胜。”

新加坡海事与港务管理局、阿布扎比港、安特卫普港务局、广州市港务局、汉堡港务局、神户市政府港口局、宁波市港口管理局、巴生港务局、长滩港、鹿特丹港、上海市交通委员会等11家港口管理机构参加了视频会议。国际海事组织、国际港口协会也安排了代表参加视频会议。

据了解,港口机构圆桌会议是由新加坡海事及港务管理局在2015年发起的高端、国际、专业的研讨会,会议一般邀请约12家左右全球知名港口管理机构的局长、集团总裁级别领导者参会,致力于探讨港口发展面临的共同的挑战和机遇,议题围绕港口安全、效率和可持续发展等展开。主要目的旨在加强世界各国在港口管理、港口发展、港口安全、港口新技术推广应用等方面的交流与合作。

19个港口名单:

中国:宁波舟山港、上海港、广州港;

新加坡:新加坡港

日本:东京都港、神户港、横滨港;

韩国:釜山港

马来西亚:巴生港

泰国:泰国港

美国:长滩港、西雅图港、洛杉矶港;

加拿大:蒙特利尔港

荷兰:鹿特丹港;

德国:汉堡港;

比利时:安特卫普港;

西班牙:巴塞罗那港;

阿联酋:阿布扎比港

(来源:海运信息)

以上内容属作者个人观点,不代表雨果网立场!如有侵权,请联系我们。

免费在线咨询
联系雨果跨境顾问,在线为您答疑!
我想问
免费咨询
未注册的手机号将自动创建新账号,且代表您已阅读并同意雨果跨境 《用户协议》 《隐私协议》 《个人信息授权书》

分享到:

--
评论
最新 热门 资讯 资料 专题 服务 果园 标签 百科 搜索

收藏

--

--

分享
海运信息
分享不易,关注获取更多干货