已收藏,可在 我的资料库 中查看
关注作者
您可能还需要
独立站
AI_跨境出海峰会
立即报名
加入社群
独立站近期活动

英国脱欧这次来真的!欧洲增值税注册申报何去何从?亚马逊助你一臂之力!

如何顺利搞定各国不同的申报和注册流程?

做好增值税合规一直是掘金欧洲行稳致远的重要基石。欧洲地区在税务方面向来要求严格,想要长久稳步经营,从容应对新单,就要了解欧洲增值税合规政策。因此,如何顺利搞定各国不同的申报和注册流程,成为诸多卖家关心话题。而近日英国的脱欧,可能会对您处理欧洲增值税合规带来影响。

英国脱欧这次来真的!欧洲增值税注册申报何去何从?亚马逊助你一臂之力!

别担心!小编采访两位从事税务服务的专家——小T和小邦,为您解读英国脱欧后在欧洲增值税合规方面的注意事项,以及欧洲增值税税号注册、申报的知识普及。

请注意:以下信息来自外部税务顾问,不代表任何亚马逊意见。亚马逊不承担任何税务或法律责任。

接下来,两位税务专家会为您介绍英国脱欧新政,以及您可以提前在增值税合规方面做出的准备。

01

税务合规早准备,英国脱欧从容应对

小邦

我们为大家摘取了一些来自于英国政府官网的通知和指导意见,在2021年1月1日英国脱欧之后,您需要做以下准备:

英国脱欧这次来真的!欧洲增值税注册申报何去何从?亚马逊助你一臂之力!

▼申请一个英国的EORI号,以便货物在英国运进或运出

EORI是英文Economic Operators Registration and Identification的缩写。

经济营运者注册和识别号(EORI号)是企业的欧盟注册和识别号,用于将商品进口到欧盟或从欧盟出口商品。所有欧盟海关机构都认可由欧盟国家/地区授予的EORI号。对于经济营运者和海关当局而言,在欧盟统一使用一种常见的识别号码类型可以提高效率。

EORI的用途如下

·企业在自己的货到达欧盟任何港口之前,或在离开港口之前需要向相关海关提供

·当企业或个人需要从欧盟之外的国家引进商品、样品、设备、办公用品等物品时需要

·企业从非欧盟国家出口到欧盟,在向欧盟海关做申报时也需要使用该号码

请注意:每公司在欧盟只需要在一个国家申请EORI即可在全欧盟进口。如果想抵扣进口税那就一定要用自己公司的EORI和VAT号进口到欧盟。如果用货代的税号和EORI就不能抵扣进口税。

▼您可以指定一个货运代理或快递包裹运营商作为您的承运人(必须持有进口许可证),帮助企业进出口货物的通行

英国脱欧这次来真的!欧洲增值税注册申报何去何从?亚马逊助你一臂之力!

▼针对销售发生时库存不在英国的货物,英国之后可能会取消15英镑以内低价值进口免增值税政策。对于135英镑以下的货物,不再在进口或者商品送达至消费者时征收增值税,而会在销售产生时征收。

我们建议您针对以上信息提前开始准备您的EORI号,VAT号,以及一些清关报关的相关材料。获取更多英国脱欧对增值税合规信息,请参考这篇文章👉《英国脱欧的更新及对您的亚马逊欧洲站业务的影响》

02

欧洲八国税号注册详解

小邦

除了新规解读,我们还为大家简单总结了英国、德国、法国、意大利、西班牙、波兰、捷克,以及最近被讨论的荷兰的增值税税号注册所需要的文件清单。

英国脱欧这次来真的!欧洲增值税注册申报何去何从?亚马逊助你一臂之力!

请注意:以上为所需要的基础材料,每个国家还会有自己的特殊要求,比如波兰和捷克会需要宣誓翻译,西班牙还需要海牙认证等等,您可以在注册时咨询您的税务顾问获得更多具体要求。

小T

一般来说,亚马逊要求卖家上传的都是以国家代码开头的欧盟增值税税号(Intra-community),比如英国是以GB开头的一串代码,德国是以DE开头的一串代码,但在实际的注册过程中,有一些国家会需要先注册本国税号,再注册欧盟增值税税号。

本地税号可以让卖家使用本地仓库和做本地销售,不能销售到其他欧盟国家(需要进行跨欧盟国家销售需要有欧盟税号)。

德国税号注册注意事项

▼申请资料提交后需要1个月的时间收到本地税务局提供的本地税号

(Steuernummer;格式:16/###/#####)

▼本地税务局会通知中央税务局提供德国欧盟税号(USt-IdNr.;格式:DE#########)

这一般也需要等1个月

▼税务局会提供税务证书,您需要将税务证书上传到亚马逊卖家平台

西班牙税号注册注意事项

▼本地税号只需要申请文件的扫描件就可以申请

▼欧盟税号申请需要提供文件的公证书另外申请

▼与德国不同,西班牙的本地和欧盟税号的格式一样

请注意:最近因为疫情影响,欧洲国家税局效率可能会有所降低,请您及时与您的税务顾问沟通,尽快开始您的增值税合规。

03

税号申报规则一览

小T

税号具备,还需申报,接下来我为大家详细解读申报的有关规则。

欧洲站卖家收到欧洲增值税税号后,需要每月提供亚马逊交易报告用于计算税金。我们为您总结了欧洲八国的税率,申报频率,以及申报的提交数据和付款的截止日期。这些国家的税率分为标准税率和其他税率,主要取决于您销售商品的品类,您可以在您的卖家平台查找适用于其他税率的商品品类,一般来说,您的商品都是适用标准税率的。  

英国脱欧这次来真的!欧洲增值税注册申报何去何从?亚马逊助你一臂之力!

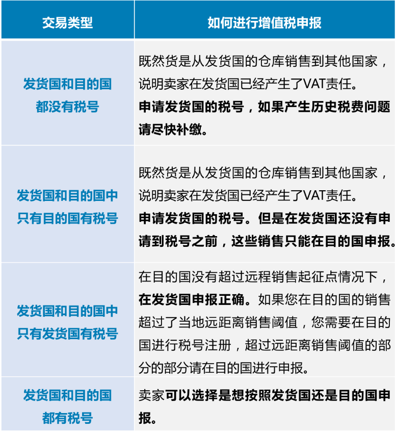
在为您申报的时候,我们会为您审核您进行销售的发货国和目的国,根据不同的情况分别处理,我们一起来看一下面对以下四种不同的销售情况时,您应该怎么进行增值税合规申报呢?

英国脱欧这次来真的!欧洲增值税注册申报何去何从?亚马逊助你一臂之力!

请注意:您的发货国,销售目的国和消费者下单的站点可能不一,具体该笔销售的发货国以及销售目的国请参考您的库存报告及销售报告。

提交申报和支付税金

▼英国,德国,捷克,波兰

您需要将税金转给税务局,您的税务顾问会在截止日期之前提交申报给税务局。请注意,波兰依然采用财税代表制度,只不过进行税金支付时可以直接缴纳给税局。

▼法国,意大利,西班牙

由于这些国家税务局的银行账号没有公开,所以您不能直接转账给税务局。按照本地规定,税金需要通过财务代理支付。财务代理收到税金后才能提交申报,提交申报时,税金会从代理的银行账号抵扣。

攻略欧洲有前提,合规运营是正道!不知道今天的解析有没有解决您在欧洲增值税合规方面的疑惑呢?

相关资源

亚马逊增值税整合服务:

想必两位税务专家简洁又明了的讲解让您豁然开朗,我们还有助您搞定问题的一记绝杀——首年免费的亚马逊增值税整合服务!像今天两位专业税务顾问的解答您可以马上拥有,享受一对一专人对接,助您不再“谈税色变”,尽情驰骋欧洲~

👆点击这里立即开通服务👆

以上内容属作者个人观点,不代表雨果网立场!

编辑:江同

分享到:

--
评论
最新 热门 资讯 资料 专题 服务 果园 标签 百科 搜索

收藏

--

--

分享