已收藏,可在 我的资料库 中查看
关注作者
您可能还需要
独立站
DTC出海闭门研讨会
立即报名
加入社群
独立站近期活动
卖家社群
跨境同行交流平台
查看更多
亚马逊社群
招商政策、运营进阶资料、业绩增长交流>
TikTok社群
招商政策、运营进阶资料、业绩增长交流>
独立站社群
招商政策、运营进阶资料、业绩增长交流>
Ozon社群
招商政策、运营进阶资料、业绩增长交流>
Shopee社群
招商政策、运营进阶资料、业绩增长交流>
沃尔玛社群
招商政策、运营进阶资料、业绩增长交流>
您的专属活动管家
点击添加
本地跨境资源
查看更多
深圳卖家社群
同城跨境资源交流,本地活动抢先知>
广州卖家社群
同城跨境资源交流,本地活动抢先知>
杭州卖家社群
同城跨境资源交流,本地活动抢先知>
宁波卖家社群
同城跨境资源交流,本地活动抢先知>
福建卖家社群
同城跨境资源交流,本地活动抢先知>
成都卖家社群
同城跨境资源交流,本地活动抢先知>
您的专属活动管家
点击添加
精品系列活动
查看更多
平台招商活动
平台活动综合社群,get主流平台活动方向>
运营增长活动
多城巡回式分享交流,直连官方解决疑难>
品类系列活动
选品、爆品交流分享,还能参加探厂计划直链源头>
亚马逊系列活动
亚马逊平台动向直击,入门进阶一手扶持>
独立站系列活动
独立站长期布局策略,全面解析新增长路径>
美客多系列活动
多场次、多品类,市场解读&美客多平台政策>
您的专属活动管家
点击添加
雨果X产业带系列
查看更多
时尚品类社群
选品技巧、品类指南、探厂品类源头工厂>
服装内睡社群
选品技巧、品类指南、探厂品类源头工厂>
大件家居社群
选品技巧、品类指南、探厂品类源头工厂>
美妆个护社群
选品技巧、品类指南、探厂品类源头工厂>
家电品类社群
选品技巧、品类指南、探厂品类源头工厂>
其他品类社群
选品技巧、品类指南、探厂品类源头工厂>
您的专属活动管家
点击添加

一文解读什么原因的退款和纠纷处理方法最有利!

面对发货前退款卖家应如何做?

一文解读什么原因的退款和纠纷处理方法最有利!

跨境店铺运营中有很多雷区,一个不慎就容易中招,今天要讲的发货前退款就是目前跨境卖家极度困扰的难题,大家划重点、记笔记、点收藏,一定要重视起来!!

当前没有此类烦恼的卖家也要重视,留存以备不时之需。

1:买家退款选择什么原因对我影响最小?

①买家不想要产品了,错误下单等,想退款,买家可以在APP或者PC端提交,点击:“Request Refund”,如图:

一文解读什么原因的退款和纠纷处理方法最有利!

②只有“Items not now required”和“Seller concerned about customs seizure”为买家原因,如下图:此2种原因不计算责任退款率和成交不卖。但平台依旧会巡检所有退款订单,确认是否属实。一旦核实是卖家问题,依旧会正常处罚成交不卖。

一文解读什么原因的退款和纠纷处理方法最有利!

③发货前不同纠纷原因是否计算责任退款率,可参考下图:

一文解读什么原因的退款和纠纷处理方法最有利!

2:买家开启纠纷,不同纠纷原因如何处理?(所有非卖家原因,需要站内信说明情况,且务必在纠纷开启7天内处理,否则自动退款并计算成交不卖)。

①原因为上述2种“Items not now required”和“Seller concerned about customs seizure”买家自身原因,纠纷开启的7天内,建议考虑同意退款(选择不响应纠纷,或选择“我已备货不同意退款”坚持发货,买家有可能还是不想要,会带来不必要的纠纷风险);

②原因选择的是断货等卖家原因,但不属实,纠纷开启的7天内,引导买家可以通过后台修改原因按钮“View refund-Modify Requst”修改为正确原因(参考上述2个原因),直接同意协议③如之后图片;

③和买家沟通后,买家愿意要产品继续执行订单,纠纷开启的7天内,卖家可以选择“我已备货不同意退款”,或者引导买家点击“View refund-Cancel Request”取消退款,按照原备货截止日及时发货,如下图:

一文解读什么原因的退款和纠纷处理方法最有利!

④如果选择了“我想提交新协议,部分退款XX”,买家7天内同意了协议,需要按照发货截止日继续执行订单。(卖家原因的部分退款也会计算责任退款率);

⑤如果选择了“我想提交新协议,部分退款XX”,买家7天内未同意协议,按照7天未达成一致自动处罚成交不卖,需处罚3个自然日内及时申诉说明详细情况;

⑥买家选择卖家原因,也未修改,真实原因非卖家问题,卖家误操作同意协议,会处罚成交不卖,需处罚3个自然日内及时申诉说明详细情况。

以上申诉如申诉成功将解除成交不卖处罚,同时不计算责任退款率。

3:发货后忘记填写发货记录,处罚成交不卖了,如何处理?

①建议及时联系买家重新下单,如果有下单,3天内及时申诉,提供买家新订单号、发货底单、物流信息截图等证据申诉;

②如果买家未重新下单,货物也无法拦截,3天内及时申诉,申诉时说明忘记填写发货记录情况,提供发货底单、物流信息截图等证据申诉。(但如果货物已拦截,无物流信息,或只有收寄信息,申诉成功几率较低)。

4:超过发货截止日未发货,会自动取消订单么?

①当前超发货截止日,未到承诺运达时间,买家不开启纠纷,暂时不会取消订单。但建议按照发货截止日及时发货。一旦超发货截止日买家申请退款,将实时取消订单并计算成交不卖;

②超承诺运达时间未发货,会自动取消订单并处罚成交不卖。

上述内容在每一个发货前退款的订单站内信也会有相关提示做参考。

5:成交不卖如何申诉提高申诉几率?

根据不同情况建议申诉时详细说明,如买家选择原因错误、已经发货忘记填写单号,并提供相关发货底单,沟通截图,物流信息等等所有证据,更多申诉成交不卖所需资料请前往卖家帮助中心中查看《成交不卖申诉要求及示例》。

6:成交不卖对店铺有什么影响?

不仅会正常计算责任退款率,以及黄牌等处罚,责任退款率超1.5%,将同时会面临一定金额罚金的处罚。详情请前往卖家后台政策规则查看《交易及其他违规处罚》。

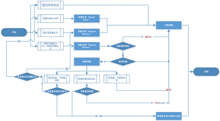
最后,小编辛苦整理的宝藏流程每个人都收藏一份哦,遇到问题可及时对应。

一文解读什么原因的退款和纠纷处理方法最有利!

(编辑:江同)

以上内容属作者个人观点,不代表雨果跨境立场!

分享到:

--
评论
最新 热门 资讯 资料 专题 服务 果园 标签

收藏

--

--

分享