已收藏,可在 我的资料库 中查看
关注作者
您可能还需要
独立站
DTC出海启航盛典
立即报名
加入社群
独立站近期活动
AI
养龙虾不如养骡子
立即报名
加入社群
近期活动
查看更多>

美国商标注册还有副簿注册!一样可以打R标维权,你知道吗?

美国商标没有显著性就一定注册不了吗? 教你主副簿注册新姿势!

美国商标注册还有副簿注册!一样可以打R标维权,你知道吗?

全球贸易复苏因疫情反弹“姗姗来迟”,而海外供应链因疫情受阻,成就了跨境电商这匹黑马。

在跨境贸易中,美国市场仍是中国商家的必争之地,从去年三季度开始,中国对美国家电累计出口额增长30.57%,达10年最高水平。2017-2019年,出海全球的中国卖家中,完成亚马逊品牌备案的中国卖家数量上涨了10倍。

据WIPO官方数据统计,2019年中国企业在美国申请商标数量比2018年增长了30%。美国商标注册量全球排名第二。中国商家对美国商标注册的需求与日巨增。

相比较于国内注册,美国商标注册审查相对人性化。这不仅体现在近似度审查上,还体现在商标缺显的“救济”上,这里就说说很多商家都不太了解的美国商标的主、副簿注册制度。

什么是主簿注册和副簿注册?

大多数申请人到美国申请注册商标,除非有特殊说明,一般都是指主簿注册。总的来说,获得副簿注册的商标在保护力度上不如主簿注册,但是对一部分因缺乏显著性无法获得主簿注册的商标,通过副簿注册同样可以获得一定程度的保护。

美国商标注册证上都会标记的是主簿注册还是副簿注册。左图为主簿注册,右图为副簿注册。

美国商标注册还有副簿注册!一样可以打R标维权,你知道吗?

美国商标注册还有副簿注册!一样可以打R标维权,你知道吗?

图源美国商标局官网信息截图

什么情况下可以申请副簿注册?

美国商标法规定以下文字、符号或标记不准作为商标注册:

不道德的或违反公共秩序的标记;

国际公约及美国法律所禁用的一些国旗、国徽、国际组织标志相同或相似的标记;

未经本人同意而使用在世人姓名或肖像的标记;

可能在市场上引起混淆的标记;

说明性的标记或该说明与商品内容不符的标记,包括地名与产地不同的地名标记、美国常用的姓等。例如:说明性商标JOB SUITE FOR MOM、DOSE FOR YOUR SKIN等;美国常用的姓LINO、REESE、SMITH等。

前四种情况是绝对排斥在注册簿之外的,对第五种情况,如果经审查认为它具有将一企业的产品与其他企业的产品相区别的功能,则可以申请在副簿注册。

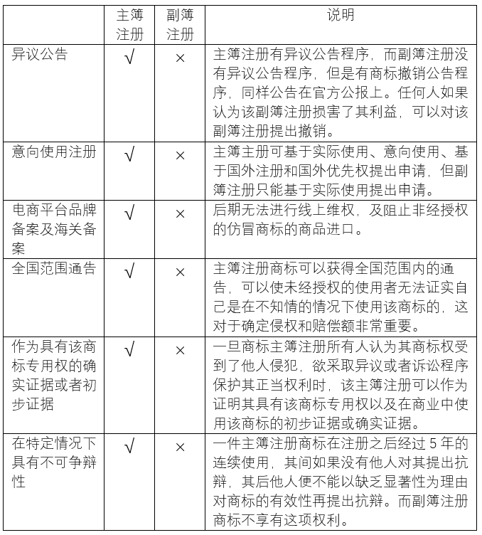
主簿注册与副簿注册的区别?

美国商标注册还有副簿注册!一样可以打R标维权,你知道吗?

副簿注册的好处?

虽然保护力度不如主薄注册,但在商标因缺乏显著性不能注册在主簿上时,不妨选择副簿注册,也能有效地对品牌进行保护。副簿注册的优势主要体现在以下几点:

副薄注册商标同样可以标注“R”;

副簿注册也能阻止他人在相关商品或服务上使用或申请相同或者相似的商标;

“副簿”相当于“准注册簿”,在“副簿”注册的商标,经过连续5年使用证明它完全具备注册商标条件,则有可能上升到“主簿”中去;

适用联邦法院诉讼,即在副簿注册商标的注册人有就商标侵权向联邦法院起诉的权利;

部分国家商标法规定,欲注册的商标必须获得申请人原属国注册或第三国注册后才能在该国获得保护,如果申请人想在这些国家获得商标保护,可以基于美国的副簿注册。

在实践中,很多国内申请人申请的商标一旦被美国商标专利局审查员认为其显著性较弱时,抗辩的难度往往比较大,而且美国审查员具有很大的自由裁量权,所以商标具有显著性的抗辩是否能被审查员接受很难预测。而我们将该商标转化为副簿注册,同样不失为保护申请人商标权的一个有效策略。

如果您对亚马逊品牌备案、侵权投诉、商标注册遇到抢注、海外商标注册使用证据提交等有疑问的话,请下图扫码咨询我们。我们是阿里巴巴知产官方服务商,选我们,更靠谱!

另外还有好消息,扫码回复“雨果”,可专享海外商标9折优惠。

欢迎扫码进入蔚知知产商城咨询或购买海外商标。




美国商标注册还有副簿注册!一样可以打R标维权,你知道吗?

蔚知Nexip是罗思国际旗下高端在线知识产权服务商,共享全球资源及专注知产30年的宝贵经验,是阿里巴巴知产生态合作伙伴及甄选服务商,为中小及跨境企业提供快速直达、高性价比的一站式服务。

(编辑:江同)

以上内容属作者个人观点,不代表雨果网立场!

立即咨询

分享到:

--
评论
最新 热门 资讯 资料 专题 服务 果园 标签 百科 搜索

收藏

--

--

分享