已收藏,可在 我的资料库 中查看
关注作者
您可能还需要
独立站
DTC出海启航盛典
立即报名
加入社群
独立站近期活动
选品
上海API情趣展·雨果跨境探展
立即报名
活动咨询
近期产业带活动
查看更多>>
AI
养龙虾不如养骡子
立即报名
加入社群
近期活动
查看更多>

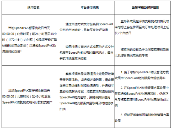
疫情影响,SpeedPAK暂停广州、佛山揽收服务

2021年5月29日开始暂停

疫情影响,SpeedPAK暂停广州、佛山揽收服务

由于受到新冠疫情管控措施的影响,SpeedPAK已于2021年5月29日开始暂停广东省广州市、佛山市各区的揽收服务。针对受到当地SpeedPAK揽收服务暂停影响的SpeedPAK用户在eBay平台上的交易,eBay平台提供如下建议及保护措施:

疫情影响,SpeedPAK暂停广州、佛山揽收服务

*针对本公告公布之日前已经暂停揽收服务的地区(详情请见SpeedPAK公告),保护适用交易的时间区间为当地SpeedPAK暂停揽收日当天00:00:00(北京时间)前24小时至2021年6月10日23:59:59(北京时间)付款(或承诺至晚订单处理时间在此期间)且选择SpeedPAK物流服务的交易

**针对本公告公布之日前已经暂停揽收服务的地区(详情请见SpeedPAK公告),保护适用交易的时间区间为2021年6月11日00:00:00(北京时间)之后的交易

(编辑:江同)

(来源:eBay头条)

分享到:

--
评论
最新 热门 资讯 资料 专题 服务 果园 标签 百科 搜索

收藏

--

--

分享
eBay头条
分享不易,关注获取更多干货