已收藏,可在
我的资料库
中查看
关注作者
您可能还需要
常用
DeepSeek
跨境活动
搜索
亚马逊大会
Shopee招商大会
Coupang大会
澳洲增长峰会
电动车探厂
资料库
收款0费率
Facebook
站外引流
雨果服务
全球开店
跨境平台极速入驻
2026全球开店季
跨境平台极速入驻,助力卖家货销全球
官方顾问为您服务
亚马逊开店
一键开通18站点
美客多开店
拉美头部电商平台
Coupang开店
韩国TOP级平台
TikTok开店
全球顶级社媒平台
eMAG开店
欧洲本土新兴平台
2025全球开店
DTC启航训练营
11.10 武汉 | 独立站训练营
独立站新方向
DTC品牌出海一站式解决方案
立即咨询>>>
独立站服务大全
从建站到后期引流
Google服务
官方一级代理
Facebook流量包
官方一级代理
建站服务
雨果官方精选
TikTok服务
官方一级代理
免费领>> 2025 出海日历
Ozon全球峰会
12.11 杭州 | 千人峰会
平台官方见面会
2026官方团队集体亮相,千亿“暴利”商机分享
交流群
澳洲增长峰会
2026澳洲市场和选品洞察
Shopee招商大会
新店免佣!3个月 无门槛免佣金
SHEIN启动大会
一次性对接全球站点
Coupang启动大会
蓝海品类机会无限
美客多私享会
拉美电商爆款风向预测
雨果跨境AI工作坊
开店
开店顾问1V1指导入驻
亚马逊开店
TikTok开店
Ozon开店
美客多开店
Shopee开店
Coupang
Wildberries
沃尔玛开店
eMAG开店
TEMU开店
大卖专属VIP入驻通道
Coupang
极速开店入口
热点平台招商
独立站
跨境出海峰会
立即报名
加入社群
独立站近期活动
建站营销
FB广告开户
FB流量扶持
TikTok
Google SEO
Google
Shopify
Taboola
100+爆款
找服务
平台服务
亚马逊服务
TikTok服务
Shopee服务
Lazada服务
韩国找服务
美客多服务
独立站服务
沃尔玛服务
速卖通服务
服务类型
全球开店
选品工具
物流服务
海外营销
申诉服务
软件工具
跨境收款
知识产权
供应链全托管
亚马逊智库
全部服务
选品
电动两轮三轮车,电摩、骑行配件
立即报名
活动咨询
近期产业带活动
查看更多>>
选品中心
跨境产业园
时尚爆品
CCEE大会
杭州服饰
无锡电动车
CCEE跨境展
优质选品
产业带探厂
果园
Ozon全球品牌峰会
立即报名
加入社群
近期活动
查看更多>
好评推荐
空中云汇
百世集团
亚马逊智库
Twilio
京东物流
万里汇
SISA海外仓
菜鸟海外仓
雨课
亚马逊官方讲堂
雨课官网
课程咨询
雨课精品线下小班课
更多场次
爆款课程
TK美区陪跑
官方讲堂
TK东南亚
扶持计划
美客多陪跑
亚马逊陪跑
Shopee陪跑
Ozon陪跑
直播
亚马逊卖家增长大会-郑州
立即报名
加入社群
近期直播
查看更多
推荐直播
eMAG招商
TK黑五引流
TK黑五备战
TK广告投放
amazon学堂
墨西哥蓝海
Meta峰会
Y2模式
活动
亚马逊卖家增长大会-郑州
立即报名
加入社群
近期活动
查看更多>
精选活动
TK招商大会
亚马逊大会
Coupang峰会
美客多私享会
SHEIN启动大会
谷歌跨境峰会
Shopee大会
澳洲增长峰会
卖家社群
平台社群
同城社群
活动社群
品类社群
跨境同行交流平台
查看更多
亚马逊社群
招商政策、运营进阶资料、业绩增长交流>
TikTok社群
招商政策、运营进阶资料、业绩增长交流>
独立站社群
招商政策、运营进阶资料、业绩增长交流>
Ozon社群
招商政策、运营进阶资料、业绩增长交流>
Shopee社群
招商政策、运营进阶资料、业绩增长交流>
沃尔玛社群
招商政策、运营进阶资料、业绩增长交流>
您的专属活动管家
点击添加
本地跨境资源
查看更多
深圳卖家社群
同城跨境资源交流,本地活动抢先知>
广州卖家社群
同城跨境资源交流,本地活动抢先知>
杭州卖家社群
同城跨境资源交流,本地活动抢先知>
宁波卖家社群
同城跨境资源交流,本地活动抢先知>
福建卖家社群
同城跨境资源交流,本地活动抢先知>
成都卖家社群
同城跨境资源交流,本地活动抢先知>
您的专属活动管家
点击添加
精品系列活动
查看更多
平台招商活动
平台活动综合社群,get主流平台活动方向>
运营增长活动
多城巡回式分享交流,直连官方解决疑难>
品类系列活动
选品、爆品交流分享,还能参加探厂计划直链源头>
亚马逊系列活动
亚马逊平台动向直击,入门进阶一手扶持>
独立站系列活动
独立站长期布局策略,全面解析新增长路径>
美客多系列活动
多场次、多品类,市场解读&美客多平台政策>
您的专属活动管家
点击添加
雨果X产业带系列
查看更多
时尚品类社群
选品技巧、品类指南、探厂品类源头工厂>
服装内睡社群
选品技巧、品类指南、探厂品类源头工厂>
大件家居社群
选品技巧、品类指南、探厂品类源头工厂>
美妆个护社群
选品技巧、品类指南、探厂品类源头工厂>
家电品类社群
选品技巧、品类指南、探厂品类源头工厂>
其他品类社群
选品技巧、品类指南、探厂品类源头工厂>
您的专属活动管家
点击添加
开店季
亚马逊卖家增长大会-郑州
立即报名
加入社群
近期活动
查看更多>
平台活动
活动日历
亚马逊峰会
品类活动
专题活动
亚马逊
TikTok
澳洲峰会
美客多
老板会员
加入老板会员
尊享跨境稀缺资源权益
1v1特权资源对接
老板专属企业课堂
优选源头工厂名录
行业圈层人脉拓展
平台新政通道直连
实时专属管家服务
会员登录
登录
登录后可享受
免费参与·100+跨境活动
免费下载·4000+跨境资料
免费学习·2000+直播课程
免费加入·15万+卖家交流群
一键入驻·50+跨境平台
免费咨询·1000+跨境行业大咖
立即登录
升级为老板会员
企业认证>
企业名片>
退出
认证为老板会员
会员可畅享跨境稀缺资源权益
立刻申请
服务订单
我的权益
我的企业
我的账户
我的关注
我的课程
我的提问
我的评论
我的收藏
我的直播
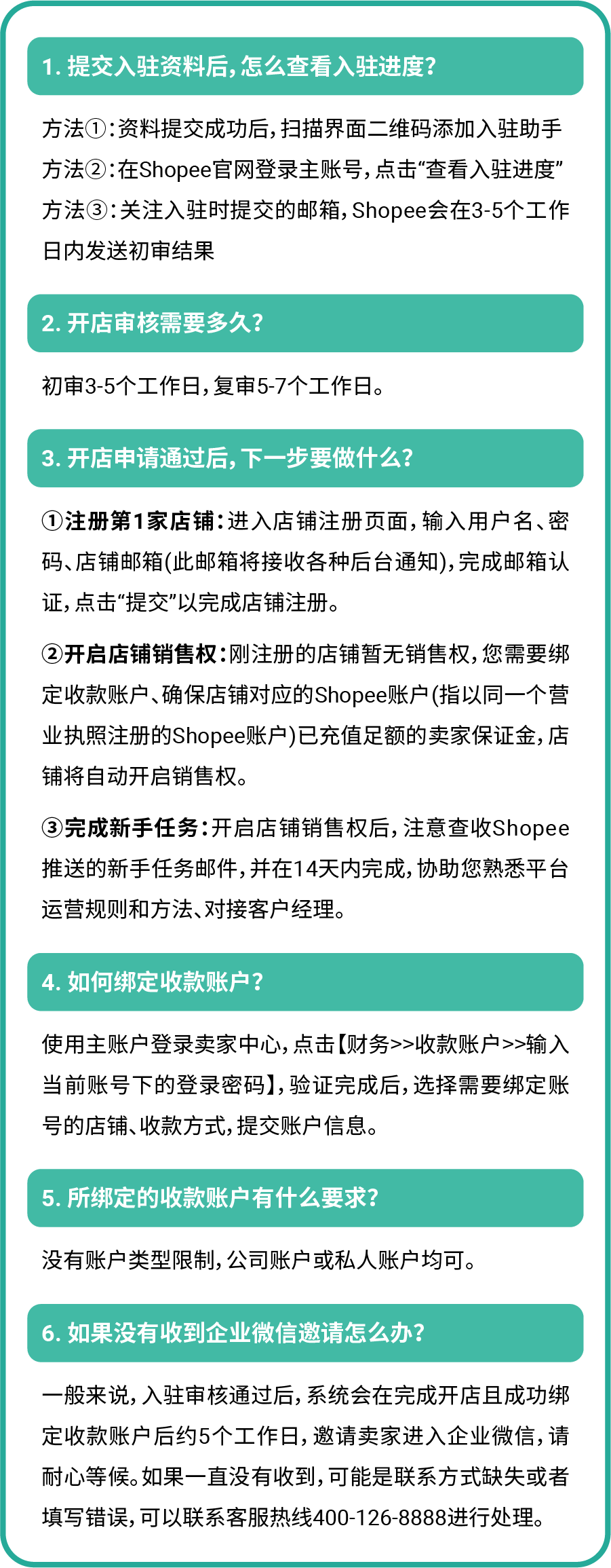
开店必做清单? 初审被驳回? 成功开卖, 学会这几步最关键
雨果跨境
品牌出海一站式解决方案,赋能中国企业大规模品牌出海。
2023-02-24 16:13
入驻过程遇到各种难题,小编陪你一网打尽。
图片来源:图虫创意
Shopee&雨果官方入驻
(来源:Shopee跨境电商)
以上内容属作者个人观点,不代表雨果跨境立场!如有侵权,请联系我们。
2025官方免费入驻通道开启
10+市场海量商机,0元开店无需等待
即刻入驻
相关标签:
跨境电商
Shopee
本文章被收录至:
频道名称
进入频道
分享到:
--
--
Shopee专区
领航跨境电商平台,覆盖新加坡、马来西亚、菲律宾、泰国、越南、巴西
进入果园
开店咨询
快速入驻通道
对接官方招商经理,顾问全程指导入驻
虾皮启航会员
资深讲师运营指导,终身制体系化课程
开店通道
必备服务
直播课堂
选品专场
卖家导航
交流群
--
--
--
--
--
--
评论
最新
热门
资讯
资料
专题
服务
果园
标签
百科
搜索
Shopee店内优惠券设置技巧,提高转化率
跨境电商新流量入口来了!ChatGPT降维打击亚马逊们
Shopee优选卖家是什么,如何成为Shopee优选卖家
圆满落幕|云航云仓精彩亮相2025深圳国际跨境电商交易博览会!
Shopee直播卖货怎么申请?门槛及开播步骤
历史售价(Was Price)重要提醒!黑五网一前,亚马逊卖家必看!
Shopee信用卡为什么用不了,卖家应该怎么处理
打破跨境收款困局:是时候告别高成本、低效率的“传统模式”了
立即生效!美国宣布关税下调10%!
最新!美国对中国加征24%关税将继续暂停一年
巨头大规模“裁员”!货代物流先崩了
逃不掉!有卖家已补税2万多元
重要更新!亚马逊美/加/英/法/德/意/西站优惠券费用调整!
亚马逊又搞新动作?卖家:降价也卖不动了
亚马逊合规提醒:11月6日前必须完成,否则将影响销售权限!
停播一年后,三只羊海外又有新动作
平台竞逐、卖家涌入,这片宝藏蓝海市场终于藏不住了
快下架!已有257家店铺被告
Shopee店内优惠券设置技巧,提高转化率
跨境电商新流量入口来了!ChatGPT降维打击亚马逊们
Shopee优选卖家是什么,如何成为Shopee优选卖家
Shopee直播卖货怎么申请?门槛及开播步骤
Shopee信用卡为什么用不了,卖家应该怎么处理
2026 速猫 Drop shipping 番外—Sourcing(寻源):破解行业痛点的核心引擎
哪些是Shopee开店禁止和限制商品,Shopee禁运品清单有什么
7年海外夺冠,年销12亿:一把广州吉他的全球突围赛
出海东南亚指南
出海策略研究:拓展东南亚市场的关键策略
eBay如何创建汽配适配fitment物品刊登方法
2025年亚马逊联盟营销最受欢迎的产品清单
小红书东南亚市场洞察
亚马逊股权分配拆解
最新《助力开展跨境业务的消费者洞察》
如何策划100万美元的众筹
2021全球开店“春雨计划”
2021做跨境电商就找雨果跨境,多平台+全方位免费协助,教你做好跨境生意。
2021情人节爆单指南
2021情人节正逢春节假期,优雅过年还是抓住机遇爆单,你会如何选择?这里有一份2021年情人节指南,想爆单的卖家快收藏!
春节备货+物流指南
春节假期将至,跨境卖家最关心的物流安排及春节备货相关消息都在这里!
2021营销日历
跨境电商2021年营销日历出炉!对于每一个浸染在跨境电商圈的“打工人”而言,跨境电商营销日历大家一定不陌生。它囊括了全球热门国家的节日、电商备货和运营小技巧提醒等等,能够帮助跨境电商卖家轻松梳理营销节点与热点,助力大家提前策划营销活动。
极兔云仓东南亚海外仓
雨果跨境X雨课618大促
TikTok Shop 新商免费领广告金
唯一网络跨境园区网络专线
SPExpress加拿大海外仓
TK云大师
SDK斯德克海外仓
澳华国际物流
久商鲸策-出海指南针
易通安达物流
TURING MARKET网红营销智能体
J&T极兔云仓
睿观查侵权
亚马逊广告
J-PAY
Vipon亚马逊站外推广自助发帖
亚马逊卖家成长智库
3WIN AI智能客服
小红书电商出海
恪纹AI广告系统
常见问题
Shopee培训
shopee ERP
跨境电商开店
Shopee收款
Shopee开店
电霸Shopee版
跨境电商排名
Shopee泰国
Shopee收款
东南亚海外仓
Shopee台湾
shopee支付
Shopee菲律宾
东南亚小包
shopee营销
跨境电商的发展模式
跨境电商的发展方向
跨境电商的发展前景
跨境电商的发展历程
跨境电商发展方向
跨境电商的发展背景
杭州跨境电商园
跨境电商综试区
跨境电商和传统外贸的区别有哪些?
跨境电商是外贸吗?什么是跨境电商?
跨境电商有哪些政策支持?
跨境电商合法吗?
跨境电商三流指的是什么?
shopee印尼站怎么样
shopee大陆卖家怎么发货
shopee运费怎么设置
雨果跨境
品牌出海一站式解决方案,赋能中国企业大规模品牌出海。
文章数
17462
关注数
0
进入果园
关注
已关注
取消关注
服务
资料
奇点出海国内外商标注册
免费查询商标,限时优惠,量大优惠,免费指导
面议
中港星欧盟商标注册
48小时极速申请,辅助亚马逊品牌备案,免费办理商标补贴及商标风险评估,免费产品专利保护评估,本地实体经营事务所一对一服务
雨果专属价
中港星欧洲商标注册
48小时极速申请,辅助亚马逊品牌备案,免费办理商标补贴及商标风险评估,免费产品专利保护评估,本地实体经营事务所一对一服务
雨果专属价
查看更多
《雨果报告》2020年第一季度跨境电商行业调研报告
2020-04-15 ·
7672
个下载
亚马逊自发货成本核算及定价表格
2020-04-21 ·
7188
个下载
雨果跨境2020年第四季度跨境电商行业调研报告
2021-01-11 ·
5740
个下载
查看更多
您的专属活动推荐
填写活动兴趣
换一换
一站式服务
为你推荐
¥
起
¥
-
¥
¥
立即查看
年度热门开店
查看更多
亚马逊
立即入驻
TikTok开户充值
极速下户
Temu
查看详情
Ozon
立即入驻
shopee
立即入驻
下一篇
【雨果快讯】亚马逊联合起诉18名售假卖家,英国线上零售份额创近3年新低
2023-02-24
收藏
收藏
--
--
--
分享