Hello大家好,我是Jack。
昨天开工,下午注册了下deepseek,注册很快,比gpt那时候容易很多,起码不用搞虚拟号码,但是不是很稳定,很卡顿,应该是年后大家,都想用这个工具。

图片来源:Deepseek
春节在家的时候,其实有看到一些做外贸的朋友和做谷歌seo的朋友开始去测评这个deepseek了,比如说我的朋友威少,SEO小平,看他们的文章写的都挺好的,其实那时候我也想试试的,哈哈。

图片来源:Deepseek
但是我在家也不想动,也不想工作,我就想躺平一下,还是算了,相信很多朋友和我有类似的想法,毕竟一年365天可能320天都在工作了,也不缺这几天休息时间了。
后面听威少的建议,装了一个cherry studio这个工具,接入了这个deepseek就没那么卡,能流畅的使用了DS。下面是具体的操作文章,威少写的,感兴趣的可以跳转过去查看。
不要技术,不要部署!完全免费本地使用DeepSeek多种大型Ai模型-2025年外贸人必备技能

图片来源:Deepseek
昨天下午刚用deepseek的时候还是很卡的,我也和几个朋友聊了,他们那边也确实挺卡的。有朋友笑着说,deepseek是DS缩写,屌丝用的,门槛设置太低,导致大家都没得用,我也是一笑而过。

图片来源:Deepseek
可以看一下下面的一些截图,昨天下午下午和朋友聊的。

图片来源:wechat群聊
群里有朋友推荐我去搞那个Deepseek的API,那个API接口我注册了,但是不太会搞,有一些技术难度说实话,我也不是那么硬核技术派,就没搞了。

图片来源:Deepseek
然后后面下午把那个cherry studio搞了一下,接入了之后用的还可以,不过昨天下午有有一些别的事情,用的就不是特别多。
还是威少硬核,技术派,想到了把deepseek接入到cherry studio,还写了个详细的攻略。
不要技术,不要部署!完全免费本地使用DeepSeek多种大型Ai模型-2025年外贸人必备技能

图片来源:Deepseek
今天早上状态比较不错,就花了两三个小时专门去对比测试chatgpt和这个deepseek,我用了两套的指令,一个是中文,一个是英文,防止说chatgpt英文内容更顺畅啥的。
总体来讲说结论吧,deepseek还是比chatgpt要强很多,因为它免费版本都可以支持上传附件,我之前用chatgpd4.0 20美金一个月,其实主要也是想要看他的一个上传附件还有那个识别图片,现在都可以不用续费20美金一个月,一年节约差不多2000块钱了。
其实用了之后发现,不管中文还是英文,deepseek都比chatgpt更好用,他逻辑性更好,更能从整体的角度了解你的需求,解答你的疑惑,chatgpt很容易忘掉你最开始的需求,只是结合你最新需求,给你答案。
deepseek分析附件的功能,更强大,不会乱码,之前给gpt上传附件,上传excel表格的,就不是很智能,总是分析比较简单的,我自己肉眼能看出来的,你想要他从数据中汇总一些规律的东西,他做不到。
我这里搞了几段测试,大家可以看看,这2个工具的区别,同样的问题,不同的答案。
第一个是问题是:
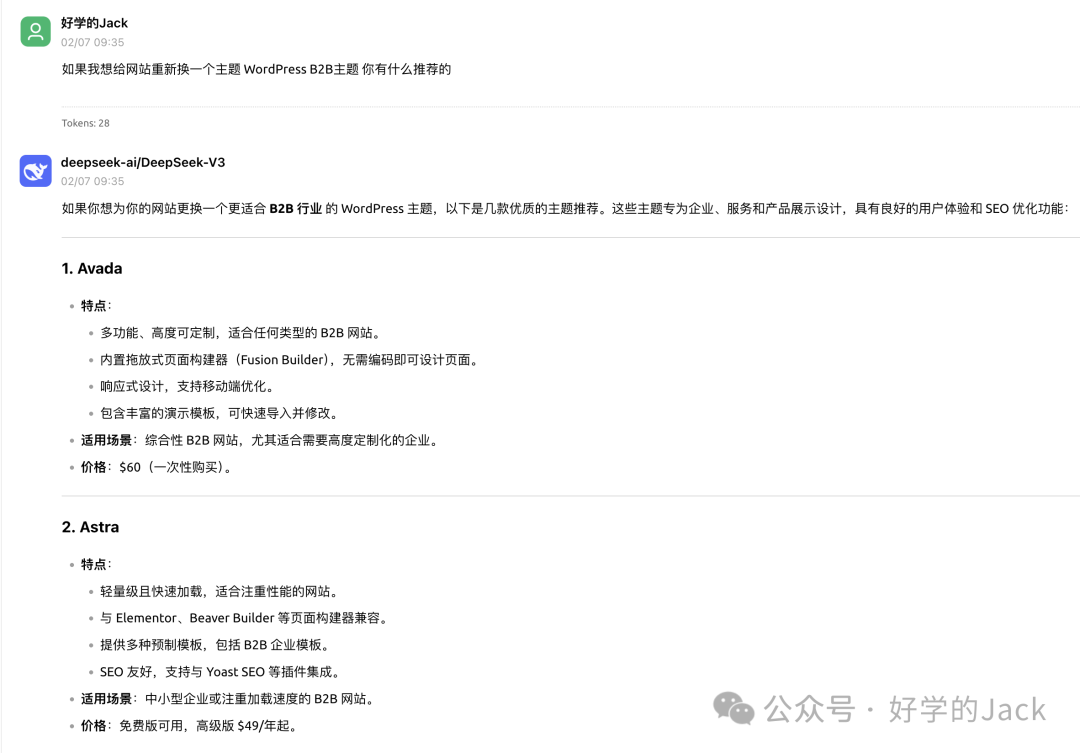
如果我想给网站重新换一个主题 WordPress B2B主题 你有什么推荐的
第一个问题感觉deepseek的更详细,给了10个答案,然后结尾做了一个简短的总结,分别从不同的阶段,给了不同的建议。chatgpt的回复比较简单,只给了5个答案。
大家也可以自己用同样的问题做对比,看下deepseek和chatgpt的不同。

图片来源:Deepseek

图片来源:Deepseek
chatgpt回答


图片来源:chatgpt
第二个问题:
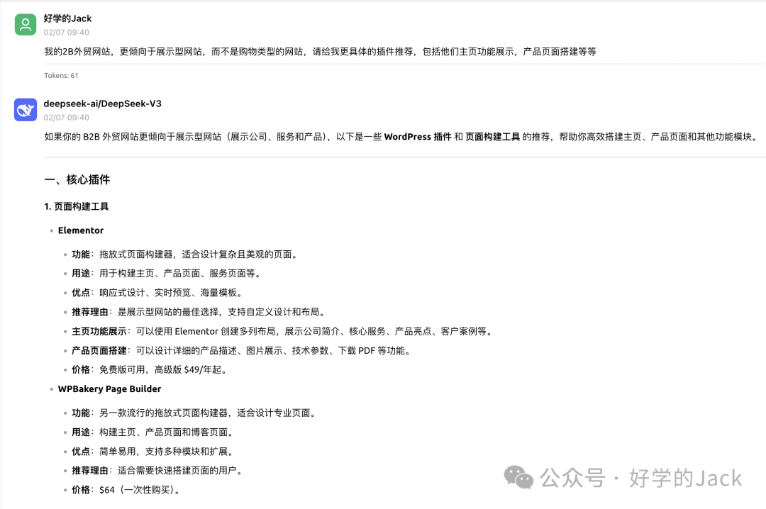
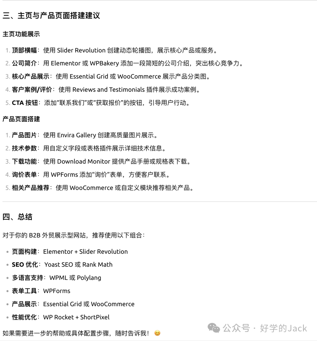
我的2B外贸网站,更倾向于展示型网站,而不是购物类型的网站,请给我更具体的插件推荐,包括他们主页功能展示,产品页面搭建等等
这个问题,deepseek chatgpt回答的都很详细,五五开的样子,都是结合不同插件,结合产品页面的情况,给了蛮多的实用建议,适合建站前多看下。

图片来源:Deepseek

图片来源:Deepseek
chatgpt回答

图片来源:chatgpt

图片来源:chatgpt

图片来源:chatgpt

图片来源:chatgpt
第三个问题:
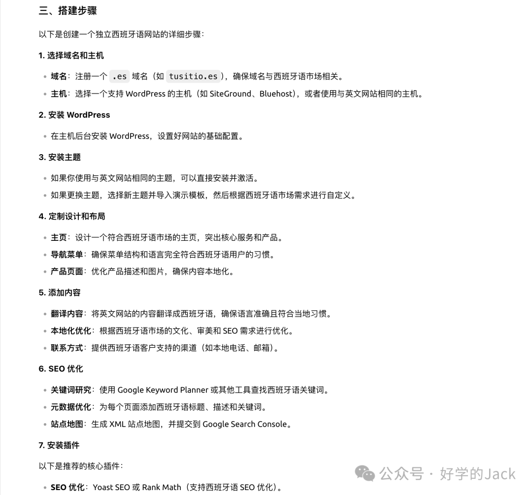
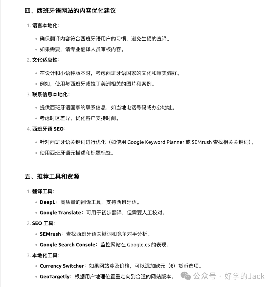
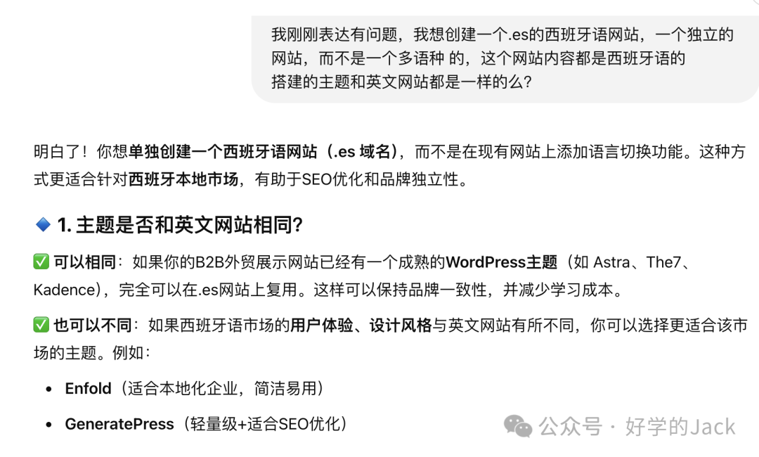
我刚刚表达有问题,我想创建一个.es的西班牙语网站,一个独立的网站,而不是一个多语种 的,这个网站内容都是西班牙语的
搭建的主题和英文网站都是一样的么?
这个问题deepseek回复的更详细,给了很多西语网站的建议,特别是本地SEO的内容优化,比如说把英语的内容翻译成西语,chatgpt这块回复的不够详细,需要给第二次、第三次的操作指令。

图片来源:Deepseek

图片来源:Deepseek

图片来源:Deepseek
chatgpt回答

图片来源:chatgpt

图片来源:chatgpt

图片来源:chatgpt
第四个问题
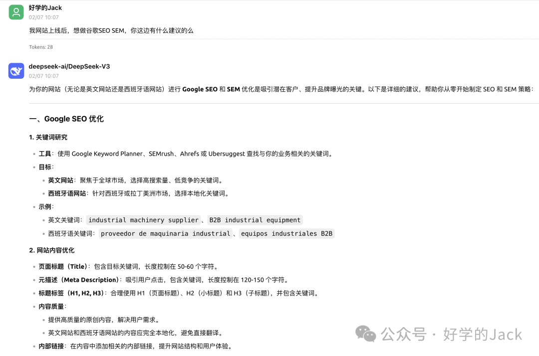
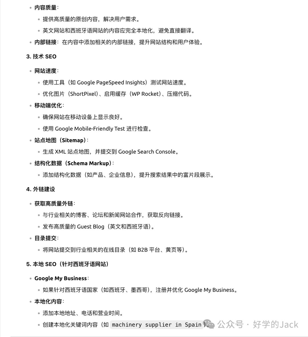
我网站上线后,想做谷歌SEO SEM,你这边有什么建议的么
这个问题,感觉chatgpt更好一些,更具体,比如说谷歌SEO的本地内容,“Cómo elegir los mejores componentes electrónicos en 2024”(如何选择2024年最好的电子元件)
谷歌广告这块的内容提供的也不错,“Proveedor líder de maquinaria industrial en España”(西班牙领先的工业机械供应商),这2个内容结合起来,还是挺好的。
这个问题deepseek回复的比较标准化,正确的答案,空大话居多。

图片来源:Deepseek

图片来源:Deepseek

图片来源:Deepseek

图片来源:Deepseek
chatgpt回答

图片来源:chatgpt

图片来源:chatgpt

图片来源:chatgpt

图片来源:chatgpt
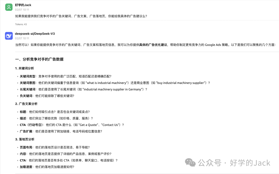
第五个问题
如果我能提供我们竞争对手的广告关键词、广告文案,广告落地页,你能给我具体的广告建议么?
这个问题还是deepseek回复的更完整,gpt的回复,感觉有些敷衍。

图片来源:Deepseek

图片来源:Deepseek

chatgpt回答

图片来源:Deepseek
英文问题一:
i want to start a b2b business by creating a wordpress website, do you have some wordpress themes to recomend?
这个也还是deepseek回复的更详细一些,罗列的种类更多一些。

图片来源:Deepseek

图片来源:Deepseek
gpt回复

图片来源:chatgpt
英文问题二:
My 2B foreign trade website is more of a display website rather than a shopping website. Please give me more specific plug-in recommendations, including their homepage function display, product page construction, etc.
这个问题,deepseek和chatgpt回复我都不太满意,不过chatgpt的英语表达更流畅一些,毕竟数据模型大部分基于英文的。

图片来源:chatgpt

图片来源:chatgpt

chatgpt回复

图片来源:chatgpt

图片来源:chatgpt

图片来源:chatgpt
我的看法
这次简单测试了下,没有写英文博客哈,英文博客测试,下次有空再和大家分享。
deepseek总体还是比chatgpt好很多,我一共给了7个问题,2个问题,他们回答的差不多,1个问题chatgpt回答更好,4个问题deepseek更好。
而且deepseek还是免费识别附件,这个我觉得很有帮助,帮我们去分析同行的产品画册、报价单啥的。
deepseek给我的感觉还是很好,更懂中国人,特别是你输入中文指令,他能知道你前面几个问题,会结合起来。
chatgpt基本只记得你最新提问的问题,忘记你最开始的问题,其实你同一个话题,问了5-6次,还是同一个大的话题,只不过做了更细分的提问而已,这点gpt需要提升。
比如说我的问题是2B网站搭建,然后建站主题和插件推荐,然后搭建西班牙语网站建议,然后上线后SEO SEM建议,然后提供同行广告关键词、文案给建议,看着没啥直接联系,其实都是一步一步深入的。
这个也是很多外贸B2B SOHO或者卖家的心路历程,这点我觉得deepseek更能理解我们,希望后期更多人参与到deepseek的创作,给我们带来更多更好地工具。
也不要神话deepseek,他写行业博客啥的,还不是很专业的,需要你不断投喂,不断提问,他才能更好理解你。
工具使用时间也是成本的,你每天在工具花2-3个小时,如果一直没啥效果,其实就是在亏了。
如果时间精力有限制,那就好好做个精品站,把内容做好,做好图片、视频、网站排版,然后投点广告,同时多去开发客户,这样子2条腿走路,外贸的路才更稳。
我个人不太推荐一个人搞10个或者20个网站的做法,一来太累,二来没啥效果,三来心态容易崩。
如果你是专门做这个SEO服务的,有人有时间,那就不妨去测试,比如说若凡在搞3个月只要免费SEO,做出一个询盘100的2B外贸网站,这样子更有说服力,我也愿意围观见证这种实验结果。
2025新年正式开工了,希望大家开心过好每一天,每天都有新的收获,每天成长进步一些,多多赚钱,多多健康。
我是好学的Jack,下次文章再见!
关于作者
自我介绍
自我介绍】好学的Jack,深耕外贸和跨境电商10年,一线实战派,长期主义者和终生学习者,坚信复利的力量。
过往经历】做过2B外贸业务员,做过2B独立站外贸推广,做过2C独立站操盘手,带过20+外贸运营推广团队,最后选择自己创业。
目前在广州做包装类B2B外贸,主要通过谷歌 SEO、海外社媒、谷歌广告、主动开发获取客户。
平时喜欢看书、运动、学习、目前在自学西班牙语。
不定期在自媒体分享我的外贸干货,全网账号ID:好学的Jack,欢迎关注。

图片来源:haoxuedejack
(来源:好学的Jack)
以上内容属作者个人观点,不代表雨果跨境立场!本文经原作者授权转载,转载需经原作者授权同意。