已收藏,可在 我的资料库 中查看
您可能还需要
独立站
跨境出海峰会
立即报名
加入社群
独立站近期活动
选品
电动两轮三轮车,电摩、骑行配件
立即报名
活动咨询
近期产业带活动
查看更多>>
卖家社群
跨境同行交流平台
查看更多
亚马逊社群
招商政策、运营进阶资料、业绩增长交流>
TikTok社群
招商政策、运营进阶资料、业绩增长交流>
独立站社群
招商政策、运营进阶资料、业绩增长交流>
Ozon社群
招商政策、运营进阶资料、业绩增长交流>
Shopee社群
招商政策、运营进阶资料、业绩增长交流>
沃尔玛社群
招商政策、运营进阶资料、业绩增长交流>
您的专属活动管家
点击添加
本地跨境资源
查看更多
深圳卖家社群
同城跨境资源交流,本地活动抢先知>
广州卖家社群
同城跨境资源交流,本地活动抢先知>
杭州卖家社群
同城跨境资源交流,本地活动抢先知>
宁波卖家社群
同城跨境资源交流,本地活动抢先知>
福建卖家社群
同城跨境资源交流,本地活动抢先知>
成都卖家社群
同城跨境资源交流,本地活动抢先知>
您的专属活动管家
点击添加
精品系列活动
查看更多
平台招商活动
平台活动综合社群,get主流平台活动方向>
运营增长活动
多城巡回式分享交流,直连官方解决疑难>
品类系列活动
选品、爆品交流分享,还能参加探厂计划直链源头>
亚马逊系列活动
亚马逊平台动向直击,入门进阶一手扶持>
独立站系列活动
独立站长期布局策略,全面解析新增长路径>
美客多系列活动
多场次、多品类,市场解读&美客多平台政策>
您的专属活动管家
点击添加
雨果X产业带系列
查看更多
时尚品类社群
选品技巧、品类指南、探厂品类源头工厂>
服装内睡社群
选品技巧、品类指南、探厂品类源头工厂>
大件家居社群
选品技巧、品类指南、探厂品类源头工厂>
美妆个护社群
选品技巧、品类指南、探厂品类源头工厂>
家电品类社群
选品技巧、品类指南、探厂品类源头工厂>
其他品类社群
选品技巧、品类指南、探厂品类源头工厂>
您的专属活动管家
点击添加

天猫国际公布2017技术服务年费调整:母婴类目费率下降六成

通知显示,孕妇装/孕产妇用品/营养类目下部分二级类目技术服务费费率大幅下调,从最高的5%统一降低至2%,降幅达60%。

天猫国际公布2017技术服务年费调整:母婴类目费率下降六成

图片来源:123rf.com.cn

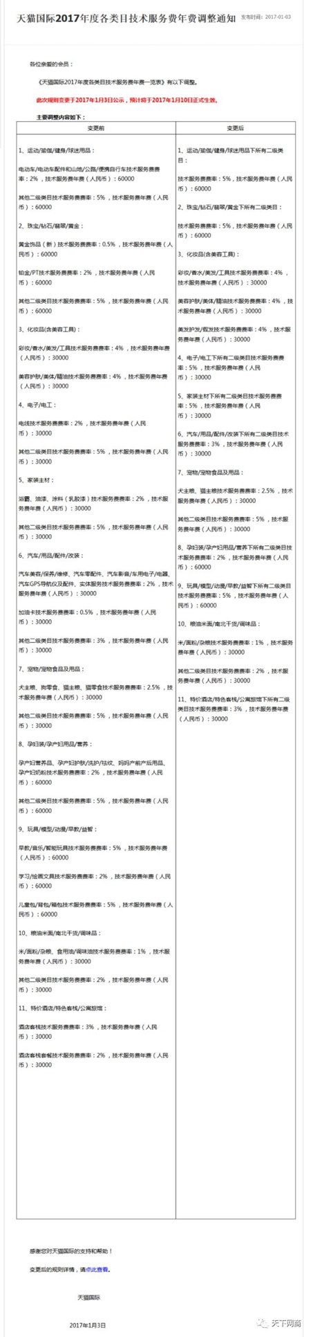
1月4日,天猫国际公布《2017年度各类目技术服务年费调整通知》。

通知显示,孕妇装/孕产妇用品/营养类目下部分二级类目技术服务费费率大幅下调,从最高的5%统一降低至2%,降幅达60%。同时,在化妆品(含美容工具)类目中,增加了美发护发/假发这一叶子类目,技术服务费与此前的两大叶子类目相同,费率和年费分别为4%和30000元人民币。另外,宠物/宠物主食及用品类目继续保持2.5%的最低费率,年服务费也保持在30000元不变。

天猫国际小二藏山表示,此次天猫国际2017各类目技术服务费优化调整,对母婴、美妆等成交大盘品类大幅调低或保持较低费率不变,明确指引进口优势品类市场空间,均是为了保持更好服务商家这一核心目标不变。

从此次的通知中不难看出,天猫国际正在自身的业务发展中不断调整方向,以便更好地服务于商家。根据天猫国际2016年全年TOP成交品类占比数据显示,美妆护理、食品、母婴等top3品类在天猫国际大成交八成左右,其中在这前三大的类目中,排名第一的美妆类目旗下由原先的两大叶子类目变更为三大叶子类目,意在推动美妆商家朝更精细化的方向发展。而排名靠前的母婴类目技术服务费率不升反降,这从侧面释放出了平台对该行业的扶持力度仍在不断增强。

不久前,天猫国际曾对外披露2016年成绩单。成绩单显示,天猫国际全年总成交依然保持市场规模第一,保税、直邮订单总量双双保持第一身位。其中,新兴品牌表现亮眼。2016年天猫国际共引进来自63个国家和地区,覆盖3700个品类、14500个海外品牌,其中八成以上第一次进入中国市场。此次调整中,天猫国际也通过最低技术服务费率透露出了继续孵化宠物等新兴市场的态度。

完整通知如下:

天猫国际公布2017技术服务年费调整:母婴类目费率下降六成

以上内容属作者个人观点,不代表雨果网立场!

分享到:

--
评论
最新 热门 资讯 资料 专题 果园 标签

收藏

--

--

分享