销售利润分析无论对于大、中、小型跨境卖家团队而言,都是不同程度所普遍存在的痛点。
鉴于目前线上搜索或线下沙龙,谈及销售利润分析的经验与分享甚少。临近年底,我们特通过走访、Wechat、电话与102位跨境卖家交流,筛选出这5条经验,谨供大家借鉴思考。
1、店铺层级的销售利润分析,支出统计大项的费用构成即可
—— 深圳地区,跨境小卖家,Setven
—— 初创6个月,经营着3个品牌产品在亚马逊4个站点销售
“现阶段,我们计算毛利的方式相对比较粗放,亚马逊的结算报表不好统计哪个产品究竟卖了多少,花了多少,支出项统计大类的成本即可。这样做,对于团队的配置和时间的损耗要求不高,扁、平、快。
店铺盈亏额=收入(总销售额)-支出(货物成本+运费成本+佣金费用+FBA费用+仓储费用+服务费+广告成本+税率成本)。而净利润,我们会在此基础上减去3项预计费用(预计人员工资、预计提成奖金、预计其他固定开支)。”
(Setven团队某一品牌产品,亚马逊店铺销售毛利计算模型)
2、深耕商品/订单层级的销售利润数据,才能满足运营多维的分析需求
—— 厦门地区,电商部运营总监,Martin
—— 入行3.5年,多站多店,千量级SKU,日单量6000+。
“老板相对关心总利润和利润率。而对于职业经理人或一线运营人员,店铺级的销售利润统计没有办法让我们的分析下潜,我们会借助成熟的ERP软件来实现商品/订单层级的销售利润分析,更为关注平台、店铺、品类、区域、仓库、销售人员的收支比例,追踪商品、订单层级的成本构成和拆解分析,从而找出供应链各环节成本优化和利润提升有据可依的策略方法。”

(Martin为我们分享现用ERP内置的销售利润计算公式)
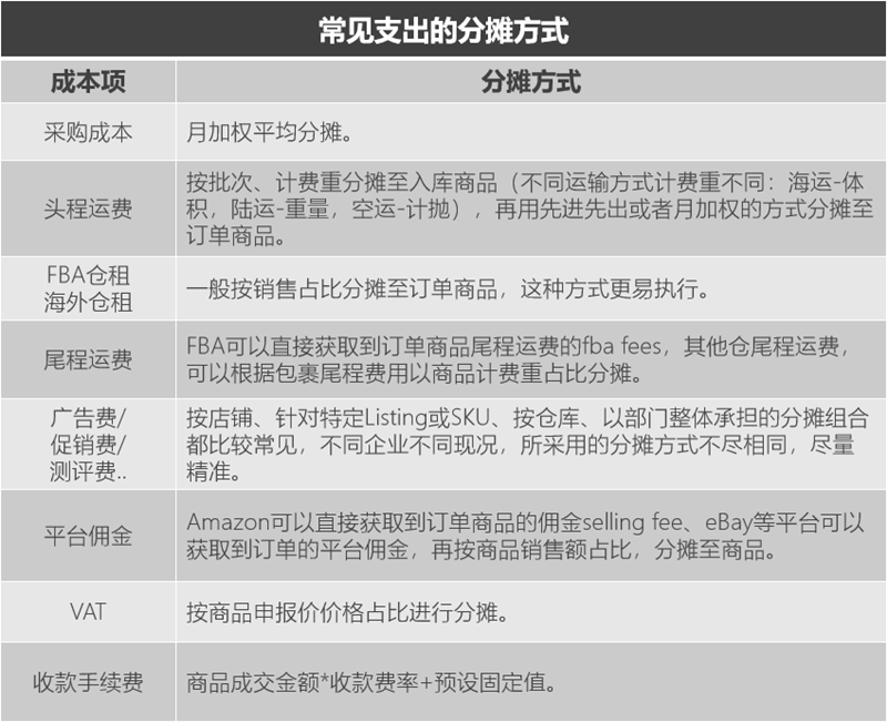
3、跨境销售利润成本构成繁杂、各家分摊的逻辑不一,不存在通用公式
—— 深圳地区,跨境大卖,Ken
—— 入行6年,主营Amazon、eBay、Shopify平台,多站多店,日单量10000+。
“说白了,公式给到你,大家也未必能够应用得当。因为计算跨境销售利润的真正难点在于除开成本构成的完整性外,不同项目费用的分摊逻辑灵活,各家的答案不尽相同。”

4、销售计提常用的10种关联组合方式
—— 深圳地区,销售总监,Lucky
—— 3年服务过5家跨境出口公司,目前所在的平台运营200+店铺,20000+SKU
“销售利润直接和销售提成挂钩,直接影响销售人员的积极性与稳定性。企业运营的平台和店铺量、品类和品牌数目不同,销售提成一般按10种维度组合利润关联。”
5、“不能多缠一道胶带”
—— 成都地区,跨境小卖家,David
—— 入行1年,主营Aliexpress、eBay平台,50+SKU,日单量600+。
“曾在雨果网采访一名亿级大卖的分享中,深受一则故事启发:
深圳某位电商大佬对包裹的要求精确到不能多缠一道胶带。这是由于多缠一道胶带,那么相应的每个包裹就会多出1至1.5克重量,毋庸置疑,一年则需要多出40多万元的运费。
这就是精细化运营,体现在供应链各环节的管理过程中。因此个人认为,销售利润的统计只是起点,分析是过程,而解决方案,是我们需要共同到达的一站终点。”
以上。希望这5点经验,能在不同方向给予大家一定的思考意义。
当然,如果目前对于你和你的团队而言,跨境销售利润的统计和审查依然耗人费时,逻辑模糊,错漏频出,大家难以脱离数据层面下潜至运营分析中来,我们将文中Martin和Ken团队正在使用的SaaS协同工具——胜途跨境电商ERP,分享给你。
Martin是今年8月在雨果网主办的“2018CCEE厦门站”与胜途跨境电商ERP团队牵线成功的跨境卖家之一。经现场沟通、体验,Martin认为,胜途跨境电商ERP的“经营看板”和“财务报表”模块,费用构成完整、接口丰富、取数及时,能够帮助企业管理者第一时间掌握不同跨度与维度的销售利润概况,运营人员日常耗费大量人力、Excel所产生的机械作业成果,将由平台的自动化协同取代,80%的时间和精力得以释放。
“我发现,当大家慢慢开始学会盯着不同平台、店铺、品类、不同区域、仓库、商品和订单的细分报告页面,围绕收支数据去做利润诊断和决策的时候,人的价值和管理的效益才最终得以体现。”
而Ken表示,销售利润分析,其实大多企业都在边摸索边总结着适合自身团队目前发展阶段的方式。胜途跨境电商ERP对于“自定义费用构成”和“不同成本项可灵活设置分摊逻辑”的充分支持,是我们综合核心部门负责人的意见,对照之后作出的选型决定。
对了,你还记得文中Lucky所提及的“销售计提10种常用组合方式”吗?她是从日前雨果网特邀胜途跨境电商ERP总经理王晓华女士进行的专访《卖家必看 | 即日起,跨境电商ERP服务可享32天无理由退款》一文中出现的个人微信号,与受访者“勾搭”上的。所以,这10种销售绩效的利润关联设置,将在胜途跨境电商ERP本月27日即将发版的功能升级中得以实现。没错,就是这么“任性”。
文末,经当事人同意,我们体贴地将华姐的联系方式也同步于此,大家可以多多与她和她的团队对接起来,共同梳理、碰撞业务逻辑,提高跨境出口供应链各环节的管理效益。