在电子商务竞争时代,出现越来越多的消费平台,玩邮件营销推广获客的只有少数人,如今越来越多企业家开始重视。目前正是EDM营销的“黄金期”,卖家如何抓住这个机会点获取更多流量,有没有更加精准的营销攻略?
邮件营销的渠道层出不穷,SaaS云平台邮件营销动不动因为滥发、投诉直接被封,预充值费用和效果都无法再追踪,核心客户的资源泄露,第三方平台按量计费且不实用。个人邮箱、企业邮箱操作难度高,资源稀缺,发送模板单一,发送量限制,容易被用烂掉,域名容易受损,维护成本超级高。
有没有安全可靠的EDM邮件营销渠道?
【方舟Fusionzoom EDM邮件系统】给大家普及多维度精准营销攻略。
1) 实现一键本地部署管理体系,专属的权限管理,不用云端,客户资料安全无泄漏。
2) 强化邮箱验证、邮件追踪管理,获取E-mail 免费反复轰炸,邮件追踪效果自动反馈,提高转化率。
3) 改造邮件不受地域限制、不受时间限制、邮件模板多样化、内容多元化
4) 钻研定时无限群发邮件,告别手动邮件发送,轻松管理邮件列表。
查阅此处马上体验
fusionzoom ED邮件系统通过九大功能模块对邮件进行监控管理。
l Mailgun令牌配置:批量添加域名,随时启用、停止域名;
l 邮件任务:追踪邮件发送、打开、点击、退信、拒收等核心数据;
l 邮箱检查:自动批量检测邮箱真实性,过滤无效邮箱,屏蔽黑名单;
l 邮件模板:多维度创建多样化邮件模板;
l 邮件发送:定时群发海量邮件,自动发送;
l 黑名单管理:批量导入邮箱过滤邮箱黑名单,一键清除无效Email;
l 联系人管理:添加分类联系人,区分客户来源渠道、客户对象,批量导入联系人,剔除重复邮箱。
l 邮件记录:在邮件记录列表 ,将发送失败,拒收,投诉的邮件批量加入黑名单,还可选择重新发送邮件。
l 独立部署:客户资料本地保存,本地独立部署,资料信息不泄露。
Fusionzoom EDM营销前三个准备:突破域名限制,获取E-mail可以免费反复轰炸。
上门演示(jinshuju.net/forms/KDzDZf)

我知道你在烦恼,客户资源哪里来?亚马逊站内手机买家邮箱数据的方法各色各样,由于近期亚马逊规则更新,手动收集的方法无效了,经过八方的打探。方舟研发的邮箱批量采集插件排上用场 。
这款神器就是:Fusionzoom Tools
(一键采集海量邮箱,跨境卖家好帮手)
Google、Facebook、Twitter等多平台邮箱数据采集插件“免费赠送”
免费领取(jinshuju.net/f/4iMgaf)
你可能会担心EDM操作太复杂,不会使用?发送邮件的追踪维护复杂麻烦?
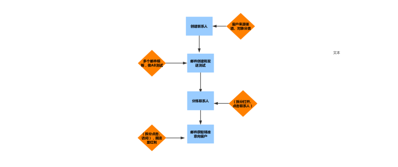
EDM的简单粗暴操作方法:
1、创建联系人(客户来源渠道/对象分类)。
2、邮件创建和发送测试:创建多个邮件模板、标题、做AB测试,给不同用户发送。再统计出效果好的标题,和内容,进行使用。
3、分拣联系人(点击、访问),圈流量红利。
4、邮件获取精准意向客户(精准客户信息)。
免费咨询(jinshuju.net/f/4iMgaf)
你也可以识别下方二维码,关注公众号“英华方舟”,了解更多资讯,后台回复“EDM”,即可领取雨果专属EDM邮件营销优惠注册链接。
以上内容属作者个人观点,不代表雨果网立场!