已收藏,可在 我的资料库 中查看
关注作者
您可能还需要
独立站
跨境出海峰会
立即报名
加入社群
独立站近期活动
选品
电动两轮三轮车,电摩、骑行配件
立即报名
活动咨询
近期产业带活动
查看更多>>
卖家社群
跨境同行交流平台
查看更多
亚马逊社群
招商政策、运营进阶资料、业绩增长交流>
TikTok社群
招商政策、运营进阶资料、业绩增长交流>
独立站社群
招商政策、运营进阶资料、业绩增长交流>
Ozon社群
招商政策、运营进阶资料、业绩增长交流>
Shopee社群
招商政策、运营进阶资料、业绩增长交流>
沃尔玛社群
招商政策、运营进阶资料、业绩增长交流>
您的专属活动管家
点击添加
本地跨境资源
查看更多
深圳卖家社群
同城跨境资源交流,本地活动抢先知>
广州卖家社群
同城跨境资源交流,本地活动抢先知>
杭州卖家社群
同城跨境资源交流,本地活动抢先知>
宁波卖家社群
同城跨境资源交流,本地活动抢先知>
福建卖家社群
同城跨境资源交流,本地活动抢先知>
成都卖家社群
同城跨境资源交流,本地活动抢先知>
您的专属活动管家
点击添加
精品系列活动
查看更多
平台招商活动
平台活动综合社群,get主流平台活动方向>
运营增长活动
多城巡回式分享交流,直连官方解决疑难>
品类系列活动
选品、爆品交流分享,还能参加探厂计划直链源头>
亚马逊系列活动
亚马逊平台动向直击,入门进阶一手扶持>
独立站系列活动
独立站长期布局策略,全面解析新增长路径>
美客多系列活动
多场次、多品类,市场解读&美客多平台政策>
您的专属活动管家
点击添加
雨果X产业带系列
查看更多
时尚品类社群
选品技巧、品类指南、探厂品类源头工厂>
服装内睡社群
选品技巧、品类指南、探厂品类源头工厂>
大件家居社群
选品技巧、品类指南、探厂品类源头工厂>
美妆个护社群
选品技巧、品类指南、探厂品类源头工厂>
家电品类社群
选品技巧、品类指南、探厂品类源头工厂>
其他品类社群
选品技巧、品类指南、探厂品类源头工厂>
您的专属活动管家
点击添加

Lazada来赞达 | 付费广告新升级,是转化高了还是成本高了?

近期,一直没有开放付费广告的Lazada“破格”推出了两项广告服务:搜索广告(直通车)和联盟推广(淘宝客)。

Lazada来赞达 | 付费广告新升级,是转化高了还是成本高了?

近期,一直没有开放付费广告的Lazada“破格”推出了两项广告服务:搜索广告(直通车)和联盟推广(淘宝客)。

两项服务的最终目的都是提高产品/店铺的曝光量,帮助卖家现更高的转化。

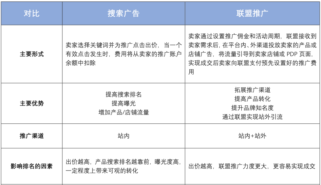
先来看一下这两项广告服务的区别:

Lazada来赞达 | 付费广告新升级,是转化高了还是成本高了?

Lazada来赞达 | 付费广告新升级,是转化高了还是成本高了?

Lazada来赞达 | 付费广告新升级,是转化高了还是成本高了?

虽然两种方式都能有效提高店铺业绩,但两种方式并不是对任何卖家都适用。广告只是作为运营的辅助工具,要根据具体的运营目标做出合理规划。

Lazada来赞达 | 付费广告新升级,是转化高了还是成本高了?

搜索广告是大多数国内电商和跨境电商都会使用的付费推广方法。

其优势在于:

相比较自然搜索而言,搜索广告能够将产品推上更高的排名,使产品能够从竞争对手中脱颖而出。尽管产品的整体权重不高,也依然能够通过付费点击获得比较可观的流量。通过覆盖更多的精准目标人群,提高产品的转化率。

但其劣势也很明显:

搜索广告的效益仅停留在产品曝光和引流的阶。,尽管单次点击出价可以低至0.01,但如果1000个点击都无法促成1笔成交,广告成本就会造成卖家的直接损失。如果卖家无法填补广告投入的成本,最终会让卖家劳神伤财。

所以,要用好搜索广告,关键在于卖家是否有明确的运营目标?是否能够通过广告的投入产出情况作出准确的运营决策,决不能滥用。

Lazada来赞达 | 付费广告新升级,是转化高了还是成本高了?

而Lazada的联盟推广是一种按成交计费的推广模式:买家从推广方的广告进入到卖家店铺并完成购买后,卖家支付相应的订单佣金给到推广方。

这种推广模式有什么好处?

1、以成交计费

广告实现产品转化后卖家才要支付推广费用;确保每一笔广告费用都能实现成交,给卖家带来实际利益。

2、有退货风险保障

Lazada的联盟推广针对30天内取消/退货的订单不收费,已支付部分会返还给卖家;可以有效防止“假客”,避免卖家造成损失。

3、多渠道推广

联盟推广可以实现多渠道推广,社群、社区平台和返利网站都是实现引流的渠道,通过这些渠道,产品能够触达平台内和平台外的精准人群,流量越大,促成转化的可能性就越高,成交订单量也会越大。

通过联盟推广,卖家可以快速推广新品、打造爆品,达成可观的销量。特别是大促活动时期,联盟推广可以帮助卖家引爆促销热潮,获得更多的流量同时实现更高的转化。

不过,任何服务有其优势,不可避免也存在一定的缺陷。Lazada联盟推广的弊端是什么?

1、佣金比例高

由于每个类目的市场竞争不同,针对不同品类设置不同的佣金比例,才能够实现比较好的推广效果。联盟推广的最低佣金比例为4%,且一次运行时间最短只能设置7天,对于没有太多推广预算的卖家来说,可能压力会比较大。如果将推广成本计入商品价格中,就会失去产品售价的竞争优势,会影响推广效果。

2、压缩产品利润

要获得比较理想的转化,除了拓展渠道外,卖家还要适当提供足够“刺激”的价格,才能更快吸引到顾客的视线,缺乏品牌吸引力的产品更是如此。高佣金和让利价会进一步压缩产品的利润。

3、对物流时效和售后服务要求高

为了应对产品进行推广后短时间内大量出单的情况,卖家可能需要进行一定量的囤货,才能确保推广期间内产品有足够的库存满足激增的需求。另外,物流时效和产品的售后服务也会影响推广的最终效果。所以,开展联盟推广后,卖家要进一步加强物流水平,协调各方、优化供应链,才能获得理想的成绩。

(来源:林超聊跨境)

以上内容属作者个人观点,不代表雨果网立场!本文经原作者授权转载,转载需经原作者授权同意。

分享到:

--
评论
最新 热门 资讯 资料 专题 服务 果园 标签 百科 搜索

收藏

--

--

分享
林超聊跨境
分享不易,关注获取更多干货