已收藏,可在
我的资料库
中查看
关注作者
您可能还需要
常用
DeepSeek
跨境活动
搜索
亚马逊大会
美客多大会
SHEIN卖家峰会
Fruugo卖家大会
Shopee招商会
资料库
收款0费率
Facebook
站外引流
雨果服务
全球开店
跨境平台极速入驻
2025全球开店季
跨境平台极速入驻,助力卖家货销全球
官方顾问为您服务
亚马逊开店
一键开通18站点
美客多开店
拉美头部电商平台
Coupang开店
韩国TOP级平台
TikTok开店
全球顶级社媒平台
eMAG开店
欧洲本土新兴平台
2025全球开店
独立站论坛
10.24 汕头|玩具出海新增长
独立站新方向
DTC品牌出海一站式解决方案
立即咨询>>>
独立站服务大全
从建站到后期引流
Google服务
官方一级代理
Facebook流量包
官方一级代理
建站服务
雨果官方精选
TikTok服务
官方一级代理
免费领>> 2025 出海日历
亚马逊启动大会
10.17 合肥 | AI出海峰会
平台官方见面会
2025官方团队集体亮相,千亿“暴利”商机分享
交流群
亚马逊启动大会
新政解读与消费者洞察
乐天增长峰会
高潜力、高消费力、高利润率
美客多招商峰会
拉美电商爆款风向预测
Coupang加速营
助力打爆日韩黄金市场
Shopee招商会
新店免佣!3个月 无门槛免佣金
雨果跨境AI工作坊
开店
开店顾问1V1指导入驻
亚马逊开店
TikTok开店
Ozon开店
美客多开店
Shopee开店
Coupang
Wildberries
沃尔玛开店
eMAG开店
TEMU开店
大卖专属VIP入驻通道
Coupang
极速开店入口
热点平台招商
独立站
爆款孵化/政策补贴/AI赋能
立即报名
加入社群
独立站近期活动
建站营销
FB广告开户
FB流量扶持
TikTok
Google SEO
Google
Shopify
Taboola
100+爆款
找服务
平台服务
亚马逊服务
TikTok服务
Shopee服务
Lazada服务
韩国找服务
美客多服务
独立站服务
沃尔玛服务
速卖通服务
服务类型
全球开店
选品工具
物流服务
海外营销
申诉服务
软件工具
跨境收款
知识产权
供应链全托管
亚马逊智库
全部服务
选品
台州眼镜产业带探厂
立即报名
加入社群
近期产业带活动
查看更多>>
选品中心
跨境产业园
CCEE好物
眼镜产业带
宠物研讨会
亚马逊专场
TikTok专场
产业带探厂
电动车展会
果园
近期热门
立即申请
近期活动
查看更多>
好评推荐
空中云汇
百世集团
亚马逊智库
Twilio
京东物流
万里汇
SISA海外仓
菜鸟海外仓
雨课
亚马逊官方讲堂
雨课官网
企业内训
雨课精品线下小班课
更多场次
爆款课程
TK美区陪跑
官方讲堂
TK东南亚
扶持计划
TK线下课
亚马逊陪跑
Shopee陪跑
Ozon陪跑
直播
亚马逊启动大会
立即报名
加入社群
近期直播
查看更多
推荐直播
eMAG招商
TT GMVMax
TK广告投放
TK新手必学
amazon学堂
墨西哥蓝海
Meta峰会
Y2模式
活动
亚马逊启动大会
立即报名
加入社群
近期活动
查看更多>
精选活动
亚马逊大会
Coupang峰会
Shopee峰会
乐天增长峰会
美客多大会
眼镜产业带
SHEIN峰会
AI选品大会
卖家社群
平台社群
同城社群
活动社群
品类社群
跨境同行交流平台
查看更多
亚马逊社群
招商政策、运营进阶资料、业绩增长交流>
TikTok社群
招商政策、运营进阶资料、业绩增长交流>
独立站社群
招商政策、运营进阶资料、业绩增长交流>
Ozon社群
招商政策、运营进阶资料、业绩增长交流>
Shopee社群
招商政策、运营进阶资料、业绩增长交流>
沃尔玛社群
招商政策、运营进阶资料、业绩增长交流>
跨境同行资源
立即扩充
本地跨境资源
查看更多
深圳卖家社群
同城跨境资源交流,本地活动抢先知>
广州卖家社群
同城跨境资源交流,本地活动抢先知>
杭州卖家社群
同城跨境资源交流,本地活动抢先知>
宁波卖家社群
同城跨境资源交流,本地活动抢先知>
福建卖家社群
同城跨境资源交流,本地活动抢先知>
成都卖家社群
同城跨境资源交流,本地活动抢先知>
跨境同行资源
立即扩充
精品系列活动
查看更多
平台招商活动
平台活动综合社群,get主流平台活动方向>
运营增长活动
多城巡回式分享交流,直连官方解决疑难>
品类系列活动
选品、爆品交流分享,还能参加探厂计划直链源头>
亚马逊系列活动
亚马逊平台动向直击,入门进阶一手扶持>
独立站系列活动
独立站长期布局策略,全面解析新增长路径>
美客多系列活动
多场次、多品类,市场解读&美客多平台政策>
跨境同行资源
立即扩充
雨果X产业带系列
查看更多
时尚品类社群
选品技巧、品类指南、探厂品类源头工厂>
服装内睡社群
选品技巧、品类指南、探厂品类源头工厂>
大件家居社群
选品技巧、品类指南、探厂品类源头工厂>
美妆个护社群
选品技巧、品类指南、探厂品类源头工厂>
家电品类社群
选品技巧、品类指南、探厂品类源头工厂>
其他品类社群
选品技巧、品类指南、探厂品类源头工厂>
跨境同行资源
立即扩充
开店季
亚马逊启动大会
立即报名
加入社群
近期活动
查看更多>
平台活动
活动日历
亚马逊峰会
品类活动
专题活动
亚马逊
TikTok
沃尔玛
美客多
老板会员
加入老板会员
尊享跨境稀缺资源权益
1v1特权资源对接
老板专属企业课堂
优选源头工厂名录
行业圈层人脉拓展
平台新政通道直连
实时专属管家服务
会员登录
登录
登录后可享受
免费参与·100+跨境活动
免费下载·4000+跨境资料
免费学习·2000+直播课程
免费加入·15万+卖家交流群
一键入驻·50+跨境平台
免费咨询·1000+跨境行业大咖
立即登录
升级为老板会员
企业认证>
企业名片>
退出
认证为老板会员
会员可畅享跨境稀缺资源权益
立刻申请
服务订单
我的权益
我的企业
我的账户
我的关注
我的课程
我的提问
我的评论
我的收藏
我的直播
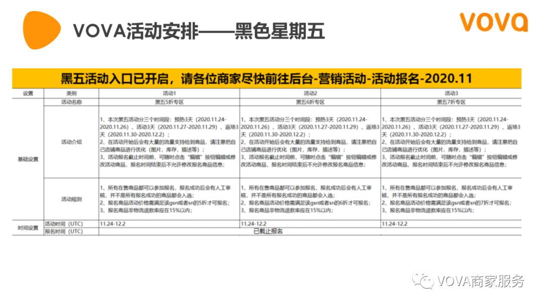
VOVA周报|市场周报1102
VOVA
跨境平台
货通全球,让世界感受中国制造。
2020-11-02 17:20
VOVA市场周报
— VOVA 市场周报1102 —
(来源:VOVA商家服务)
以上内容属作者个人观点,不代表雨果网立场!如有侵权,请联系我们。
一键了解行业数据洞察
一键了解行业数据洞察
【全新发布】谷歌出单王助您高效AI学习一键了解行业数据洞察!点击了解更多>>
了解详情
相关标签:
电商平台
平台大全
市场动态
运营实操
市场观察
出口电商
英国
欧洲
Vova
本文章被收录至:
频道名称
进入频道
分享到:
--
--
精选服务
立即查看
¥
起
¥
-
¥
¥
立即查看
--
--
--
--
--
--
评论
最新
热门
资讯
资料
专题
服务
果园
标签
百科
亚马逊长期仓储费是多少,亚马逊长期仓储费怎么避免
退货率下降8%!物流成本减半!亚马逊专属顾问教你搞定旺季物流与退货难题
亚马逊Buy with Prime“快速配送徽章”上线社交媒体广告,助力品牌官网流量转化双提升!
效率飙升200%,GMV增长82%!亚马逊卖家如何高效管理500+广告活动
她用6万块起步,4年亚马逊年销千万!新手做跨境电商还有机会吗?
【跨境早报】亚马逊广告投放开始征税,亚马逊印度大促创纪录
M.KiTE枫筝国际与盈科(加拿大)律师事务所达成战略合作,共创跨境服务新篇章!
Keith代理全新版权案!丹麦艺术家Mariann版权TRO!
“断崖式”掉单!又一新规冲击亚马逊卖家
Temu重大调整!美区疯狂降价
重磅!亚马逊FBA政策再更新
泡泡玛特“发飙”!起诉大批年销百万美元的跨境卖家
又一大批中国集装箱被查扣!涉案金额超7亿欧元
扛不住了!又一大卖申请破产保护
10美元的监控在TikTok爆红,卖家7天进账百万
Temu被罚200万美元,亚马逊10月大促定档7.8日
重磅!亚马逊向Shein、Shopify和沃尔玛卖家开放配送服务
2025亚马逊物流FBA最新入仓政策解读和卖家应对要点
退货率下降8%!物流成本减半!亚马逊专属顾问教你搞定旺季物流与退货难题
亚马逊Buy with Prime“快速配送徽章”上线社交媒体广告,助力品牌官网流量转化双提升!
M.KiTE枫筝国际与盈科(加拿大)律师事务所达成战略合作,共创跨境服务新篇章!
Keith代理全新版权案!丹麦艺术家Mariann版权TRO!
旺季必须7天无休?关于Ozon大促,你可能全想错了!
亚马逊新手卖家促销活动怎么做,要注意哪些事情
亚马逊促销活动有哪些,亚马逊促销规则设置步骤
运营更稳,增长更快!eBay发布卖家更新!
eBay如何创建汽配适配fitment物品刊登方法
2025年亚马逊联盟营销最受欢迎的产品清单
亚马逊广告批量操作模板数据填写指导
亚马逊广告批量操作模板示例
全球退换货研究调查
TEMU开店必备:2025招商季经典QA
如何策划100万美元的众筹
Google Data Studio 实操作指南
海外市场分析
近年来,不少中国移动互联网企业选择踏出国门、扬帆海外。海外市场让深处“红海”的众多移动开发者和创业者有了新的兴奋点。面对陌生的海外市场环境,实施海外推广、流量变现、目标市场本地化等是中国移动互联网企业需要解决的问题。
旺季开店新机会
整合目前小众的新兴平台,帮您挖掘更深的跨境出海机会
2021营销日历
跨境电商2021年营销日历出炉!对于每一个浸染在跨境电商圈的“打工人”而言,跨境电商营销日历大家一定不陌生。它囊括了全球热门国家的节日、电商备货和运营小技巧提醒等等,能够帮助跨境电商卖家轻松梳理营销节点与热点,助力大家提前策划营销活动。
亚马逊运营实操
精选亚马逊运营实操干货,构建知识框架体系
17FEIA欧洲卡航专线
17FEIA中大件英国空运专线
17FEIA中大件欧洲空运专线
AboutYou入驻
久商鲸策-出海指南针
易通安达物流
TURING MARKET网红营销智能体
J&T极兔云仓
睿观查侵权
亚马逊广告
J-PAY
Vipon亚马逊站外推广自助发帖
亚马逊卖家成长智库
3WIN AI智能客服
小红书电商出海
恪纹AI广告系统
木白跨境电商
云航云仓-美国海外仓
前海运德供应链
美通物流
DailyPay
wosionerp
欧洲认证
欧洲专线
电商业务管理
电商团队管理
家乐福
Ozon
英国疫情
畅路销运营实操
World First运营实操
PayPal运营实操
速卖通运营实操
Lazada运营实操
亚马逊运营实操
eBay运营实操
跨境电商怎么入门
vova收款多家店铺怎么收款
卡美啦这个平台怎么样
xshoppy公司怎么样
banggood怎么样
VOVA
货通全球,让世界感受中国制造。
文章数
159
关注数
0
进入果园
关注
已关注
取消关注
资料
VOVA常见问题汇总
2020-08-21 ·
431
个下载
VOVA店铺注册指南
2020-08-21 ·
4
个下载
查看更多
推荐权益
vova免费开店
vova运营指导服务
立减200元
立即领取
最新文章
vova有哪些运营技巧?vova如何优化listing
2023-03-01 14:51:09
测试文章-不要上架-ocean操作视频
2022-11-30 20:07:43
vova用什么收款
2021-12-30 16:59:00
从VOVA跑路事件看垂直/小众平台的可靠性
2021-11-18 13:46:28
您的专属活动推荐
填写活动兴趣
换一换
一站式服务
为你推荐
¥
起
¥
-
¥
¥
立即查看
软件工具企服榜
查看更多
JS-桨歌科技
立即入驻
卖家精灵
立即入驻
客优云ERP
免费咨询
Perpetua广告优化大师
免费咨询
优麦云
立即入驻
下一篇
个人做shopify-看这篇就够了!
2020-11-02
收藏
收藏
--
--
--
分享