已收藏,可在 我的资料库 中查看
关注作者
您可能还需要
独立站
AI_跨境出海峰会
立即报名
加入社群
独立站近期活动

政策解读:波兰、捷克、奥地利常见税务问题

波兰、捷克、奥地利没有站点,需要注册VAT吗?

政策解读:波兰、捷克、奥地利常见税务问题

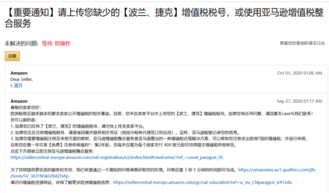
近期收到邮件的卖家朋友们,请明确一旦收到以下邮件,就代表您产生了对应国家税号的注册义务,请及时回复Case并联系您的税务顾问,尽早开始您的税号注册。

政策解读:波兰、捷克、奥地利常见税务问题

1)站点相关信息帮助页面

波兰\捷克

政策解读:波兰、捷克、奥地利常见税务问题

奥地利

政策解读:波兰、捷克、奥地利常见税务问题

常见问题:

Q1. 波兰、捷克、奥地利没有站点,我也需要注册VAT吗?

无论您在哪个亚马逊商城销售商品,在这3个国家有许多活动可能会产生增值税注册义务。具有这些国家的增值税义务的亚马逊卖家应将该国的增值税注册号上传到卖家平台。

例如您在该国有以下商业行为只要您符合下列情况之一(包括不限于),就需要履行其相应的增值税义务。

波兰

►您的公司在波兰境外建立,并在波兰存储货物以销售给客户;

►您将商品远距离销售给波兰客户,从另一个欧盟国家配送,这些销售额超过 160,000 兹罗提,当年或上一年约 36,200 欧元;

►您的公司在波兰建立,每年制造超过 200,000 兹罗提的应纳税用品。  

捷克

►您的公司在捷克共和国境外建立,并在捷克共和国存储货物以供销售给客户;  

►您向捷克共和国境内的客户进行远程销售 ,从另一个欧盟国家/地区发货,这些销售额超过 1,140,000 捷克克朗,在当前或上一年约 43,300 欧元;

►您的公司在捷克共和国建立,每年生产超过 1,000,000 捷克克朗的应纳税用品。  

奥地利

►您的公司在奥地利境外建立,但在当地有使用仓储并将商品销售给买家;      

►您向奥地利境内的客户进行远程销售,从另一个欧盟国家/地区发货,这些销售额在当年或上一年超过35,000欧元;

►您的公司在奥地利建立,每年销售额超过30,000欧元。

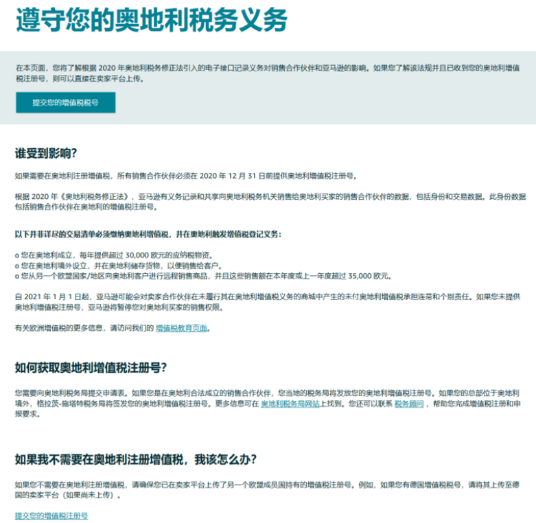
- 如果需要在奥地利注册增值税,所有销售合作伙伴必须在2020年12月31日前提供奥地利增值税注册号。

-自2021年1月1日起,亚马逊可能会对卖家合作伙伴在未履行其在奥地利增值税义务的商城中产生的未付奥地利增值税承担连带和个别责任。如果您未提供奥地利增值税注册号,亚马逊将暂停您对奥地利买家的销售权限。

常见问题:

Q2. 我该如何计算是否超过远程销售阈值?

如果您取消泛欧亚马逊物流或中欧扩展计划并移除波兰和/或捷克库存,则不会更改库存以前储存的事实,也不会免除您的波兰或捷克增值税的注册义务。

以波兰为例

政策解读:波兰、捷克、奥地利常见税务问题

远程销售(Distance sale)是指货物由供应商从一个欧盟国家(除波兰外)发送到波兰消费者手里的交易,则发生了远程销售,达到该设定的远程销售阈值后,企业必须在波兰注册并缴纳增值税。

以奥地利为例

除奥地利国家外的任何欧盟成员国(英国、德国、意大利、法国、西班牙、欧盟其它国家/地区)发往奥利地的销售相加总额,不超过奥地利阈值(35,000欧元)。

常见问题:

Q3.如果不注册,会关我店铺吗?

奥地利数字法案2021年1月1日生效,对于具备增值税缴纳义务但没有及时上传VAT税号到亚马逊卖家平台,您的店铺会被采取强制措施,销售权限将受限。

2)税号申报和注册流程

Q4. 波兰、捷克、奥地利注册申报信息汇总

政策解读:波兰、捷克、奥地利常见税务问题

*请注意:

- 近期是波兰和奥地利VAT注册高峰时期,同时最后一个季度欧洲假期多,如果卖家有增值税注册义务,建议提早做税务规划。

- 卖家必须在规定的截止时间内进行申报,否则有可能产生滞纳金和罚金。

Q5. 波兰,捷克,奥地利VAT注册申请的流程是?

政策解读:波兰、捷克、奥地利常见税务问题

3)税金缴纳的具体要求

Q6. 什么情况下会产生罚金?

如果申报时漏报或少报,卖家可能会受到处罚。

►罚款形式通常采取对未付增值税金额收取利息。

►收费率按目前波兰国家银行利率的两倍加2%,至少为8%。

►纳税评估期是从企业应缴增值税年度起的五年。

Q7. 已经关闭亚马逊物流欧洲整合服务Pan- EU计划,还需要注册VAT吗?

如果您取消泛欧亚马逊物流或中欧扩展计划并移除波兰和/或捷克库存,则不会更改库存以前储存的事实,也不会免除您的波兰或捷克增值税的注册义务。

其他常见问题:

Q 8 如果买家从我的店铺购买了商品,收货地址是在德国境内,但是商品从波兰/捷克仓库调拨发出的,那么我需要在波兰/捷克缴税吗?

如果卖家只是将货物存储在波兰/捷克,但是在当地销售额为零,就不需要缴税,但依然需要注册税号。反之有产生波兰/捷克纳税义务就需要缴税。

Q 9 根据上一个问题,是否意味着,虽然我在波兰/捷克有仓库储存货物,但我却没有税金需要缴纳?那么什么样的订单需要在波兰/捷克当地缴税?  

卖家在波兰、捷克当地进行销售,或者远程销售到欧盟国家时,当目的国没有注册税号就需要按波兰/捷克税率申报并缴纳税金。

Q 10 如果我有波兰/捷克库存,但没有货物卖到波兰/捷克当地,是否意味着我只需要注册波兰税号,无需进行缴税是吗?

如果只是销售发货到欧盟其他国家(有税号的目的国),就可以在目的国进行申报。此时波兰和捷克可以做0申报(虽然没有税金需缴纳给当地税务局,但依然要按期向税务局做出0税金的申报动作,否则有可能产生滞纳金和罚金)。

Q 11 如果我有税号了,但没上传到亚马逊卖家平台,我是不是不用缴税?

当卖家取得了某一国的税号,哪怕没有上传亚马逊卖家平台,也需要根据各国税务局的规定定期进行申报。因此提醒卖家一旦收到了税号,还是要记得及时上传到亚马逊的卖家平台, 以便亚马逊及时了解卖家的合规情况。

4)亚马逊增值税整合服务

如果您在波兰和捷克共和国的增值税注册及申报方面需要帮助,请访问亚马逊增值税整合服务页面进行注册。

(编辑:江同)

以上内容属作者个人观点,不代表雨果网立场!

分享到:

--
评论
最新 热门 资讯 资料 专题 服务 果园 标签 百科 搜索

收藏

--

--

分享