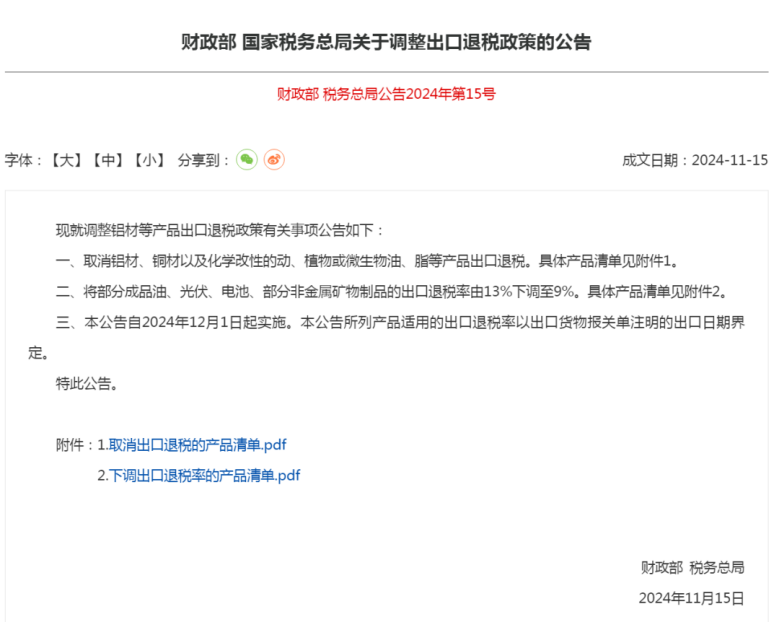
2024年11月15日,财政部、税务总局发布公告,从12月1日起,对出口退税政策进行调整,取消59项产品出口退税,209项产品退税率从13%降至9%。

(图片来源:财政部 国家税务总局)
一、政策调整背后的深层原因
(一)倒逼产能过剩行业结构升级
本次调整的产品多为工业制造的前端产品,如铝材、铜材、建材等。这类产品大都属于能源密集型行业,产业附加值不高,产品用量大,价格透明,耗能高,污染大,利润却很微薄。因为产能过剩、行业内卷,迫使很多企业经常以成本价,甚至是倒贴物流费进行出口,通过出口退税来“扭亏为盈”。
这种以退税为支撑的发展模式,一方面违背了商业逻辑,另一方面,也阻碍了制造业的转型升级。
此次退税政策的调整,一方面可以限制或淘汰过剩产能和高耗能、高污染产品,引导优化产业结构,另一方面,倒逼企业向深加工、高质量、高价值方向发展,提高产品附加值,推动产业升级。
(二)应对国际市场及政策波动
长期以来,为了保就业、稳增长,我国大力支持外贸出口,出口退税便是重要的手段之一,在减轻企业负担的同时,增加国际竞争力。但这也带来出口比重高、容易受到国际市场波动影响等问题,甚至是引发贸易摩擦。调整出口退税政策,有利于应对国际市场及政策变动,增强企业应对风险的能力,降低国外贸易摩擦风险,对海外不合理贸易关税进行制衡。
(三)缓解财政歉收压力
根据财政部官网消息,2024年1-10月,全国税收收入150782亿元,同比下降4.5%。其中,国内增值税56619亿元,同比下降5.1%。出口退税16958亿元,同比增长9.9%。按照10%左右的增速,2024全年的出口退税预计将达到1.9万亿左右。

(图片来源:财政部 国家税务总局-国库司)
在全国税收收入整体下降的情况下,对部分行业调整出口退税政策,有利于缓解财政歉收所带来的压力。再加上,我国经济发展面临着“外部需求不确定性增加”的挑战,因此,政策逐渐转向“以提振消费为重点来扩大国内需求”。
二、跨境企业的应对之策
(一)梳理产品HS编码,评估影响
跨境企业应尽快梳理产品的HS编码,去识别受到影响的产品类别,测算退税调整对成本和利润的影响。但是要注意,不能为了出口退税而违规更改HS编码,以免因不实申报受到海关和税务机关的处罚,得不偿失。
(二)及时调整出口计划
梳理现有的订单,优先安排受影响的产品在12月1日前报关出口。不能在12月1号之前出口的产品订单,及时联系客户协商调整价格,或者和供应商协商降低采购成本,减少企业的损失。
(三)善用国家特殊区域政策
对于备货量大的企业,可以考虑在12月1日前将货物报关集中备至出口加工区、保税物流园区、综合保税区等企业出口特殊区域,可以视同出口享受出口退税政策,减少损失。
(四)提前核查退税单证
加快单证回收速度,在12月1日前对每笔单证提前进行审核,尤其是报关单,发现错误及时进行更正,避免因为单证错误原因导致无法退税。
(五)优化供应链
探寻更具成本效益的原材料或供应链调整方案,和供应商重新协商合作条款来抵消成本。
此次出口退税政策的调整,短期的阵痛避免不了。但是从长期来看,淘汰过剩产能,促进产业升级,提高产品价格,未尝不是“刮骨疗伤”,对于跨境企业来说,也是一次转型升级的好机会,提升产品科技含量和附加值,增强核心竞争力,优化生产流程来降本增效,提升产品质量,拓展多元化市场,减少对单一市场的依赖,分散风险,在新的政策环境中实现稳健发展。
(来源:Amy聊跨境)
以上内容属作者个人观点,不代表雨果跨境立场!本文经原作者授权转载,转载需经原作者授权同意。