已收藏,可在 我的资料库 中查看
关注作者
您可能还需要
独立站
独立站增长真相与下一站
立即报名
加入社群
独立站近期活动
AI
智造爆款 · AI先行
立即报名
加入社群
近期活动
查看更多>

物流快讯:亚马逊曝光FBA旺季备货节点,中邮小包平邮涨价

10月27日消息,雨果网获悉,由于感恩节,黑色星期五,圣诞节即将到来,亚马逊官网建议各位卖家在以下时间节点前,将货物备至美国FBA仓库。雨果网提醒卖家,请抓紧时间将计算好物流成本并做好各类调整,做好旺季物流准备。另外,据悉,11月1日开始,国际航空平常小包计费进

物流快讯:亚马逊曝光FBA旺季备货节点,中邮小包平邮涨价

10月27日消息,雨果网获悉,由于感恩节,黑色星期五,圣诞节即将到来,亚马逊官网建议各位卖家在以下时间节点前,将货物备至美国FBA仓库。

物流快讯:亚马逊曝光FBA旺季备货节点,中邮小包平邮涨价

物流快讯:亚马逊曝光FBA旺季备货节点,中邮小包平邮涨价

雨果网提醒卖家,请抓紧时间将计算好物流成本并做好各类调整,做好旺季物流准备。

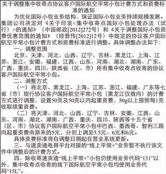
另外,据悉,11月1日开始,国际航空平常小包计费进行调整,设置50克及50克以内起重资费,50克以上按照每1克收取续重资费。

物流快讯:亚马逊曝光FBA旺季备货节点,中邮小包平邮涨价

出口易表示,如果卖家发的是重量较轻的货物,建议使用马来西亚小包平邮,香港小包平邮,新加坡小包平邮。其中,马来西亚小包平邮可追踪至目的国。除此之外,由于旺季物流问题很多,丢包概率不小,为了更好地提升客户体验,减少差评,建议使用小包挂号服务。

有任何亚马逊问题,请关注微信号【cifnewspayoneer】

分享到:

--
评论
最新 热门 资讯 资料 专题 服务 果园 标签 百科 搜索

收藏

--

--

分享