
2018-03-02 17:47
继新加坡卖家中心全面升级之后,Lazada决定在马来西亚、印尼、泰国和菲律宾也开始大调整啦!
系统升级时段,大家就不能登入Lazada各站点的卖家中心,也不能通过API创建产品或者处理订单了。所以,敲黑板!维护时间如下:
小编提醒大家,这些都是指当地时间,记得泰国和印尼跟我们有一个小时的时差呦~~
另外,由于印尼及菲律宾卖家中心在稍后还有其它升级,所以卖家要等到三月下旬才能看到新功能(往下看,有具体功能介绍),而马来及泰国的朋友在3月3日之后就可以先睹为快了!
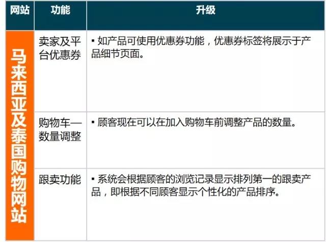
除了卖家中心,平台也会趁此机会升级马来西亚及泰国的Lazada购物网站及手机应用(iOS+安卓),维护时段与卖家中心的升级时间相重叠。虽然会影响顾客的购买,但都在半夜,小编觉得问题不大。
升级之后,到底有什么新功能?
跟上次新加坡卖家中心升级一样,相信部分卖家已经体验上了新功能。小编这里再贴一次~~
以上内容属作者个人观点,不代表雨果网立场!